时间:2025-04-11 09:08
人气:
作者:admin
工作于 24V 至 60V 电压的高性能三相逆变器在高效伺服驱动器以及协作、手术和类人机器人等新兴工业应用中越来越受欢迎。在这些应用中,精确可靠的相电流检测对于实现平滑的扭矩和精确的位置控制至关重要。这些应用空间非常受限,并且三相逆变器经常集成在电机中。因此,小尺寸的薄型设计以及能够在高达 125°C 的高温环境下工作非常重要。
本次为大家介绍的是《适用于 48V 机器人和伺服驱动器的高分辨率、小尺寸相电流检测》应用手册。本文将介绍德州仪器新发布的AMC0106M05 和 AMC0106M25 功能隔离式调制器。
简介
M05 型号支持 ±50mV 的线性输入范围,M25 型号支持 ±250mV 的线性输入范围。两款器件都采用小型无引线封装。AMC0106Mxx 器件可以使用较小的尺寸为三相逆变器设计精确可靠的分流式电流检测子系统。典型应用包括伺服驱动器以及由低于 60V 的电源供电的协作或类人机器人。提供的是具有自举电源(线性电流范围为 ±50A)的 48V 三相 GaN 逆变器的电路设计和布局示例。该设计基于AMC0106M05 型号和 1mΩ 分流器。测试结果表明,实现了多达 14 个有效位数 (ENOB) 的测量分辨率。相电流测量不受 PWM 开关影响,验证了对共模瞬态的高抗扰度。最后,这表明自举电源引起的纹波电压对于宽范围 PWM 占空比的相电流测量没有影响。
内容概览
设计挑战
与低侧分流检测相比,直列式相电流检测可实现更高的性能、连续测量并在整个 PWM 周期内更精确地控制电机相电流。在低侧分流检测系统中,电流不连续,相电流只能在低侧电源开关导通时的部分 PWM 周期内进行测量。这些系统通常会导致不太精确且带宽更低的相电流闭环控制。因此,伺服驱动器和机器人应用通常选择直列式相电流检测。然而,相电压经过脉宽调制,并在 GND 和直流母线电压(通常为 48V)之间定期切换。微控制器以 GND 为基准。这意味着相电流检测子系统需要处理高共模电压和高共模瞬态。共模瞬态的压摆率在 10V/ns 范围内。使用新出现的快速开关 GaN-FET,压摆率会明显更高。最好在微控制器和电流传感器之间使用数字接口,利用该接口提高信号完整性,并消除开关期间接地反弹的问题。
用于高性能伺服驱动器的电流检测子系统应当满足以下要求:
高精度:优于 1%
高分辨率:优于 12 个有效位数 (ENOB)
低传播延迟(延时):<20µs
高共模电压:>60V
高共模瞬态抗扰度 (CMTI):>>10V/ns
快速短路检测:<2µs
具有高电磁干扰度(例如传导射频和快速瞬态突发)的数字接口
对外部磁场的抗扰度
小巧的 PCB 设计尺寸和薄型封装
设计方法
在注重小外形尺寸和低高度的空间受限应用中,有多种设计可用于同相电流检测。封装内霍尔传感器、带非隔离式放大器的分流器以及带隔离式放大器或隔离式 Δ-Σ 调制器的分流器只是其中的一部分。
1.AMC0106Mxx 功能隔离式调制器
AMC0106Mxx是功能隔离式精密二阶 Δ-Σ 调制器,设计用于分流式电流检测。M05 版本支持 ±50mV 的线性输入范围。M25 支持 ±250mV 的线性输入范围。隔离栅将在不同共模电压电平下运行的系统器件隔开。一种典型应用是高性能伺服驱动器中的相电流检测。隔离栅支持高达 200VRMS / 280VDC 的工作电压,以及高达 570VRMS / 800VDC 的瞬态过压。
2.电路设计和布局
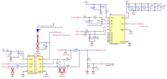
图 1 显示了使用功能隔离式调制器 AMC0106M05 (U8)(线性输入电压范围为 ±50mV)和1mΩ 3W 分流器 (R39)的相电流检测子系统的原理图。1mΩ 分流电阻值决定了线性输入范围为 ±50A。AMC0106M05具有 ±64mV 的削波范围,因此最大电流范围为 ±64A。分流器在 35ARMS 时的功耗为 1.25W。

图 1:使用 LMG2100R44 自举电源的
AMC0106M05 原理图
3.Sinc3滤波器设计
为了进行测试,在 TMS320F28379D 实时微控制器上实现了 sinc3滤波器。Sinc3滤波器是一种具有恒定传播延迟(群延迟)的有限脉冲响应 (FIR) 滤波器。传播延迟取决于正弦滤波器阶数、采样时钟频率和过采样率 (OSR)。
测试和验证
1.测试设置
图 2 中显示了测试设置图片。左侧是总体设置,显示三相 GaN 逆变器的顶视图。右侧显示了 PCB 底部 AMC0106M05 的放置区域。
在以下测量中,使用相位符号 U、V、W,而非 PCB 设计和原理图中使用的 A、B、C 相位符号。例如,原理图中的 C 相等于测量结果中的 W 相。

图 2:测试设置图片
2.数字接口
图 3 显示了数字接口的时序。AMC0106M05的时钟频率为 20MHz。新数据位是时钟上升沿上的输出。时钟上升沿与数据上升沿(或下降沿)之间的典型延迟为 22ns。

图 3:数字接口时序
3.直流精度、噪声和有效位数
执行了一系列测试,以量化不同过采样率和负载电流条件下的测量噪声和相应的有效位数 (ENOB)。通过在 1200个 PWM 周期内从 10kHz PWM 的中心测量 1200 个连续样本来计算 ENOB。PWM 矢量在测试期间保持恒定。
4.PWM 抑制
执行了一系列测试,以量化 PWM 开关期间共模电压瞬态对 AMC0106M05 测量精度的影响。
5.自举电源验证和 AVDD 纹波抑制测试
结语
德州仪器新发布的AMC0106Mxx 系列功能隔离式调制器是一款超小的电隔离式调制器。AMC0106Mxx采用小型无引线封装,可实现高精度、低噪声相电流检测,设计尺寸比目前可实现的尺寸小得多。AMC0106Mxx 具有高共模电压瞬态抗扰度、出色的电源抑制能力、MCU 数字接口以及固有的磁杂散磁场抗扰度,可确保即使在 PWM 开关过程中也能进行准确的电流测量。AMC0106Mxx 支持高达 125°C 的环境工作温度范围,非常适合空间受限的电机集成式 60V 以下三相逆变器设计。典型应用包括 48V 伺服驱动器以及协作或类人机器人,在此类应用中,高性能且稳健的电流测量和小外形尺寸至关重要。