时间:2025-04-25 18:18
人气:
作者:admin
一、项目介绍
产品中文名:超沉浸式智能移动下棋机器人
产品英文名:Hackathon-TTT
产品概念:本项目研发的下棋机器人,是一款能自主移动、具备语音交互并能和玩家在真实的棋盘上进行“人机博弈”的移动下棋平台,能够带给对弈者如同真人对弈的完美沉浸式体验——棋开得胜团队。
该智能下棋机器人具备3个显著优点:
相对于传统的固定式下棋平台,使用场景更加广泛,智能化水平更高,体验感更强。该平台融合了传统棋艺和现代科技,集益教、娱乐、陪伴为一体,是您提升棋艺、陪伴老人、培养孩子的首选。
用户群体:喜欢下棋的朋友,喜欢人工智能应用的朋友。
应用场景:公司、园区、 公园、家庭、酒店等。

二、整体方案设计
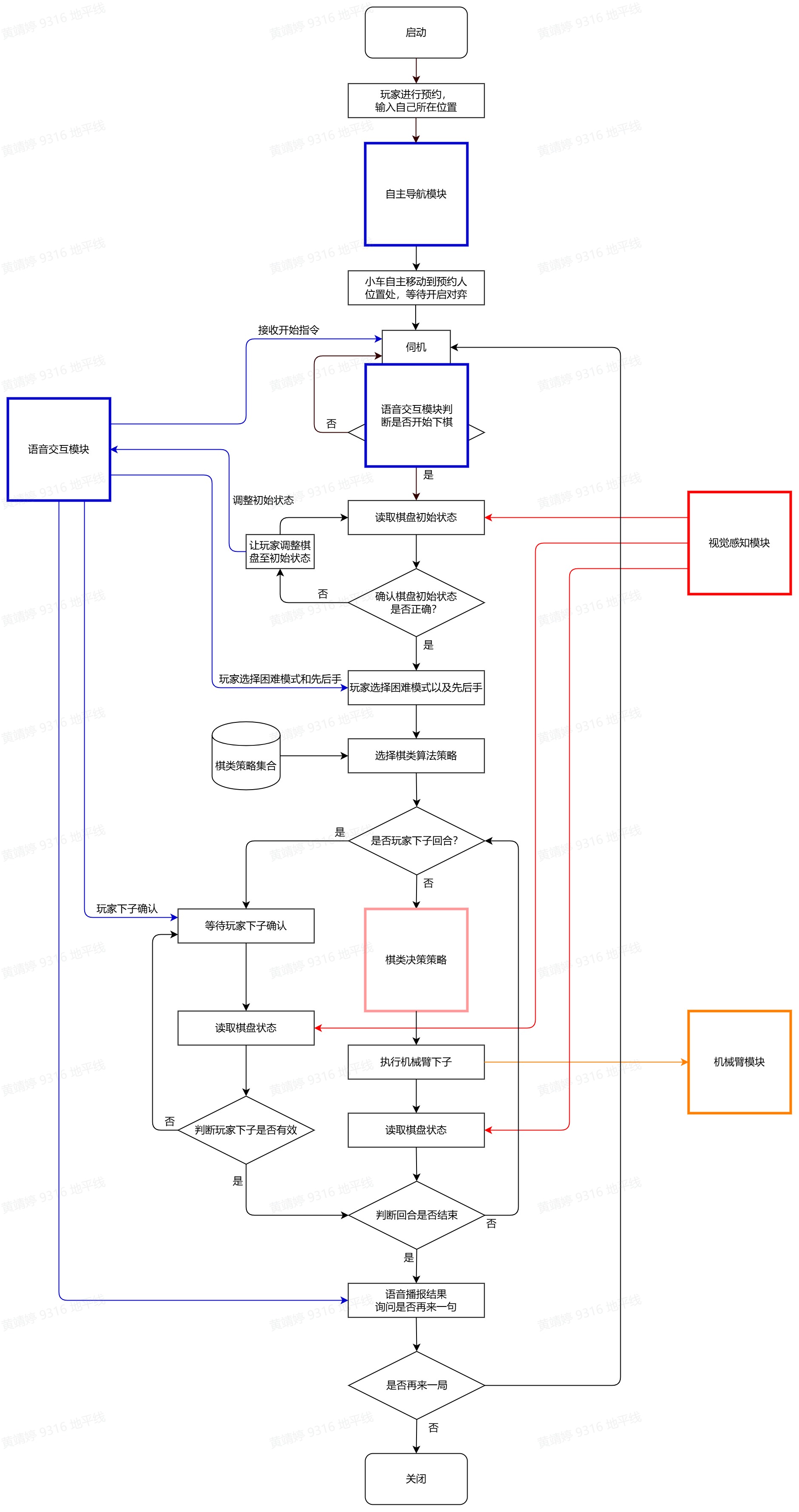
整个智能下棋平台的系统架构如下图所示,我们的全部模块都装在在一个移动小车平台上,并对其进行了大幅的改造,整体系统架构图如下所示。其可分为上层应用、主控和底层支撑3部分,底层支撑部分包括7.4V锂电池、小车平台以及下棋平台;主控部分为RDK X3,所有的上层应用均运行于其上;上层应用部分分为四大块,分别是语音交互模块、棋盘感知模块、机械臂控制模块以及自主导航模块。

基于上述架构,整个系统的运行流程图如下所示:

基于上述整体架构设计,本项目设计的硬件架构如下图所示:
暂时无法在飞书文档外展示此内容
硬件方面包含如下几个部分:

基于上述硬件设备,本项目涉及的软件架构如下图所示,整体的软件架构基于TROS系统,各个子功能作为一个节点。
暂时无法在飞书文档外展示此内容
RDK X3上安装的是地平线的TROS,将各个模块的功能封装成一个TROS节点,各个节点负责实现的功能如下所述:

下一篇:机器人和自动化的未来(2)