时间:2025-02-12 09:39
人气:
作者:admin
人形机器人产业前景广阔
人形机器人指模仿人类外观和行为,具备较高智能化水平的机器人。与传统工业机器人、服务 机器人相比,最大的特点是其与人类相似的“肢体”结构、运动方式和感知方式,并在人工智 能大模型的赋能下,从体能、技能、智能三方面,实现对人的模仿,终端可应用在特种作业、 工业、医疗、教育、娱乐、公共服务、家庭或通用等诸多领域。
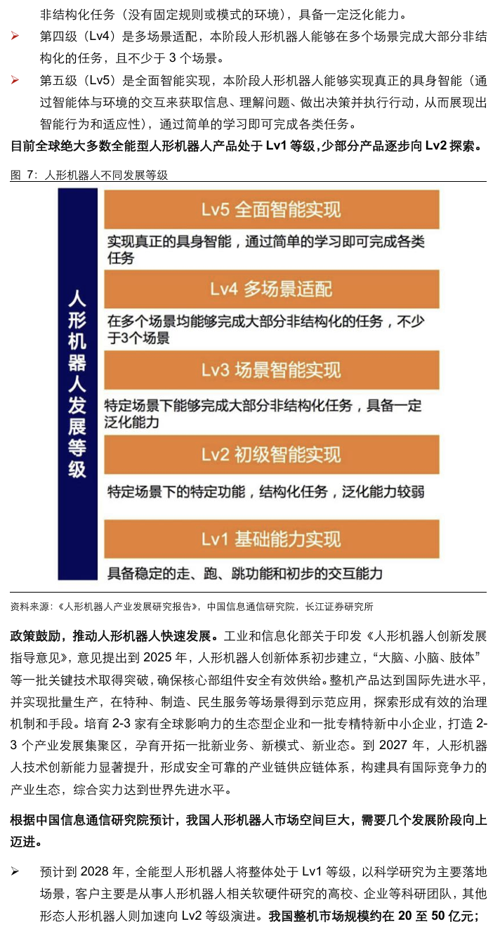
从上个世纪60年代至今,人形机器人经历了多个发展阶段,目前已具备一定的智能化感知、 交互和决策能力,但距离真正的具身智能,通过简单的学习即可完成各类任务的水平仍有巨大 的差距。政策维度鼓励发展人形机器人产业,工业和信息化部关于印发《人形机器人创新发展 指导意见》,意见提出到2025年,人形机器人创新体系初步建立,“大脑、小脑、肢体”等一 批关键技术取得突破,确保核心部组件安全有效供给。根据中国信息通信研究院预计,我国人形机器人市场空间巨大,预计到2028年,全能型人形机器人将整体处于Lv1等级,我国整机市场规模约在20至50亿元,2028年到2035年,人形机器人整体进入Lv2等级以特种场景 应用为主,工业场景逐步落地,整机市场规模达到约50至500亿元。
人形机器人结构复杂,涉及到哪些化工材料?
“大脑”“小脑”环节:目前人形机器人“大脑”技术以大模型为核心,为人形机器人提供任务级交互、环境感知、任务规划和决策控制能力。以上种种需求的实现,一方面需要创新性的算 法支持,另外也离不开强大的算力作支撑。涉及到的化工材料包括:AI芯片制造环节的半导体 材料,包括半导体硅片、电子气体、湿电子化学品、抛光材料、前驱体、光刻胶等;PCB材料, 包括硅微粉、电子级树脂材料、次磷酸钠等;散热液冷材料,包括氟化液、有机硅导热材料等。
“肢体”环节:主要包括执行机构、芯片、传感器、电源、新材料方面的诸多先进技术。执行机构:人形机器人作为高度复杂的机电一体化系统,其运动、感知、控制等多个方面都需要依 赖高性能的材料来实现。稀土永磁材料以其独特的磁性能,为人形机器人的设计和制造提供了 关键支持,第四代钐铁氮永磁材料前景广阔。腱绳材料是人形机器人灵巧手驱动关键材料,直接决定了抓取的精度、稳定性和灵活性,超高分子量聚乙烯和PBO纤维成为主要选择;传感器:电子触觉皮肤成为当前触觉传感器主要发展方向,主要涉及到衬底材料(PI等)、活性层材料(石墨烯等)、电极材料;电池:人形机器人需要高性能的电源来提供持久的动力,固态电 池在能量密度、安全性、循环寿命、轻量化等方面具备优势;其他新材料:机器人常用的轻量 化材料有镁合金、铝合金、碳纤维复合材料、工程塑料等。“以塑代钢”、“轻量化”的大背景下, 新型高性能聚合物PEEK(聚醚醚酮)凭借优异的性能,在中高端应用领域逐渐取代金属。























上一篇:宁德时代自研机器人团队成立