时间:2024-07-29 09:23
人气:
作者:admin
康复机器人作为医疗机器人的一个重要分支,已经广泛地应用到康复护理、假肢和康复治疗等方面。目前,我国有康复需求的患者群体庞大(主要包括老年人群、术后人群、慢病人群、残疾人群),普通的康复治疗远不能满足患者需求,很大程度上推动了康复机器人的发展,行业需求日益增多。
一、康复机器人行业发展现状
1.康复医疗器械市场规模
据相关报告显示,2022年中国康复医疗器械市场规模达511.0亿元,同比增长13.5%;2023年市场规模约615.7亿元;2024年市场规模预计将达714.6亿元。

2.康复机器人市场规模
在国家政策的积极推动和社会需求增长的双重驱动下,中国康复医疗器械行业实现了快速发展,并带动康复机器人市场规模持续扩大。据相关报告显示,2023年中国康复机器人市场规模达到约13.9亿元,同比增长25.2%,2024年市场规模预计将超20亿元。

3.康复机器人行业投融资
中国康复医疗行业的投融资持续活跃,2023年中国康复医疗行业共发生41起投融资事件,其中康复设备相关投融资事件共20起,占比49%;康复服务商相关投融资事件共14起,占比34%;康复机器人领域投融资事件共7起,占比17%。

4.康复机器人企业布局
目前,康复机器人企业较分散,市场集中度低。代表性企业如图所示。

二、康复机器人行业发展前景
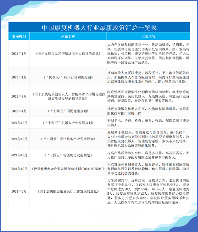
1.政策支持行业发展
近年来,中国政府相关部门出台了一系列政策,鼓励和支持康复机器人行业的发展。政策的发布和实施为康复机器人行业的发展提供了明确、广阔的市场前景,为企业提供了良好的生产经营环境。

2.技术进步推动行业发展
康复机器人集成了机器人技术、人工智能技术、生物医学工程技术等多领域的先进技术,实现了更高效、更精准的康复治疗。例如,外骨骼机器人融合了传感、控制、信息、移动计算等技术,为患者提供可穿戴的机械机构。随着人工智能和机器学习技术的不断进步,康复机器人将实现更高级别的智能化。它们能够实时了解患者的康复状态,动态调整康复方案,为患者提供个性化的康复服务。
3.市场需求不断增加
中国已进入中度老龄化阶段,老年人口比例不断上升。老年人群体的健康问题成为社会关注的焦点,康复需求持续增长。这为康复机器人市场提供了广阔的空间。根据数据,全球约三分之一的人口有康复需求,我国康复需求总人数超过4.6亿人,是全球康复需求最大的国家。同时,随着经济社会的发展,特别是心脑血管疾病、癌症等重大的慢性疾病发病总体呈上升趋势,进一步推动了康复需求的增长。