引言
4~20mA电流环广泛用作工业领域的模拟通信接口,可以方便地通过双绞线将远端传感器数据传送到控制中心的可编程逻辑控制器(PLC)。这种接口简单、可实现数据的长距离可靠传输,具有良好的抗噪性,实施成本较低,非常适合长期的工业过程控制以及远端自动监测。
毫无疑问,工业发展和当今所有的电子应用一样,需求强劲,要求精度更高、功耗更低,并在-40°C至+105°C扩展工业级温度范围内可靠工作,具备更高的安全性和系统保护,还要求支持高速可寻址远端传感器(HART)协议。总而言之,这些要求使得当今的4~20mA电流环设计颇具挑战性。
本文介绍了如何开发4~20mA电流环变送器并进行性能分析,以及如何选择满足严苛工业要求的元器件。提供误差分析测试数据、热特征数据、原理图以及分析软件。
工作原理及关键设计参数
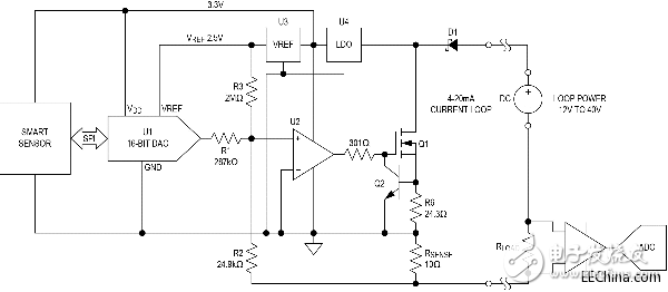
我们首先从参考设计入手,图1所示为高性能、低功耗、4~20mA电流环变送器的方框图,该设计大幅减少了元件数量,具有最高性价比。

2013-8-21 11:37:10 上传
下载附件 (9.7 KB)
图1:4~20mA环路
供电变送器参考设计,由MAX5216 16位
DAC (U1)、MAX9620
运算放大器(U2)、MAX6133
电压基准(U3)和MAX15007
LDO (U4)组成。
该参考设计采用低功耗、高性能元件,25°C时精度优于0.01%;整个温度范围内,精度优于0.05%,支持工业上最严格的4~20mA电流环要求。该设计采用低功耗16位DAC(U1);零失调、满摆幅输入输出(RRIO)、高性能运算放大器(U2);电压基准(U3);以及40V低静态电流LDO(U4)。
U3电压基准为U1提供低噪声、5ppm/°C (最大值)
低温漂和高的2.500V电压。
智能传感器微控制器通过3线SPI总线向U1发送命令。U1输出经过分压并被Q1功率
MOSFET、10? (±0.1%)检流
电阻(
RSENSE)以及U2转换为环路电流。U1、U2和U3器件由U4供电,后者由环路直接供电。限流电路由双极型
晶体管Q2和
检测电阻(R6)构成,这样可将环路电流限制在大约30mA,防止失控条件以及损坏PLC侧的
ADC。
肖特基二极管(D1)保护变送器不受反向电流损害。
性能分析
参考设计工作于低功耗,所选元件的最大耗流在+25°C时小于200?A;在-40°C至+105°C温度范围内小于300uA。U2运算放大器在时间和整个温度范围的输入失调电压为25uV(最大值),理想用于
高精度、高可靠性系统。10Ω检流电阻允许使用较低的环路供电电压;小电阻耗散功率较低,允许使用小封装,从而进一步减小变送器尺寸。例如,如果只有10? RSENSE和10Ω负载,其上最大压降在30mA时为600mV。U4 LDO在提供3.3V输出时只需连接4V
电源电压即可正常工作,最小环路电压可低至5V。但是,如果PLC负载为250Ω,那么最小环路电源电压必须为4V + 30mA × (10 + 250)Ω = 11.8V。
注意,为了更精确地估算最小环路供电电压,还必须考虑环路电源内阻。
测试期间,输出在10Ω时呈现出一定的噪声。增大RSENSE电阻值将增大功耗和最小环路供电电压,但也降低了环路噪声。这种综合平衡可由用户控制。
U2运算放大器跟踪R2和RSENSE上的压降,在其两个输入节点维持0V。该电路满足以下关系式:
式中:
IOUT为环路电流;
I(R2)为通过R2的电流;
I(R1)为通过R1的电流;
I(R3)为通过R3的电流。
式2中,我们假设U2的IN+和IN-输入电流为0。按照式1和式2,4mA初始环路电流由I(R3)电流设置,而I(R1)为0。所以:
通过R3的电流等于U3电压基准输出除以R3。式3可重写为:
根据有关通过4~20mA电流环路发送故障
信息的Namur NE43建议,测量信息的
信号范围为3.8mA至20.5mA,允许过程读数发生略微的线性超量程。有些情况下,当定义了附加故障条件时,甚至会需要更大的动态范围,比如3.2mA至24mA。因此,选择R2=24.9k,IOUT_INIT=3.2mA,从式4求解R3,得到:
1.945MΩ电阻成本较高,更重要的是,不太适合自动化生产,也不利于现场校准。因此,更好的方法是采用标准的1%容限电阻,通过校准确保U1 DAC的4mA失调电流和20mA满幅电流精度。这种情况下,需要校准部分数字编码,以确保要求的精度。所以,I(R1)=VDAC/R1,其中VDAC为U1 DAC输出电压。上式重写为:
最后,式1可重写为:
误差分析和性能优化
+25°C下变送器误差
表1所示为+25°C时4~20mA电流环路中的无源元件和
VREF的误差分析,数据基于式8。建议设计者利用数据表进行结果分析,找到4mA、20mA及24mA IOUT的对应编码。
表1:4~20mA电流环变送器误差分析。

因此,如果R3电阻为1%容限的2MΩ标准电阻,将U1 DAC设置为2682十进制码,那么得到的初始环路电流为4.00015mA。注意,由于高分辨率U1 DAC校准消除了个体元件的误差,计算得到的总误差远远小于个体元件的容限。
4~20mA电流环变送器的有效位数(ENOB)计算如下:
1中的数据,ENOB等于15.56位。所以,总分辨率误差小于0.5位允许自动校准,也可节省昂贵的精密元件数量。
表1所选电阻覆盖了3.2mA至24.6mA电流环动态范围。R1、R2、R3和RSENSE的不同组合可缩小动态范围,应密切注意每个电阻的温度系数(TC)。
变送器温度漂移误差分析
无源元件和VREF的温度漂移误差分析如表2所示。
表2:4~20mA电流环路发送器的温度误差分析。

利用下式计算最小和最大电阻偏移:
式中,TC为温度系数,单位为ppm/°C;ΔT为总温度范围145°C。
从表2可知,当R1、R2、R3和RSENSE的温度系数取以下值时,得到的误差为0.05%FS。
R1 = 287kΩ ±0.1%,10ppm/°C
R2 = 24.9kΩ ±0.1%,25ppm/°C
R3 = 2MΩ ±1%,100ppm/°C
RSENSE = 10? ±0.1%,10ppm/°C
注意,总误差为每个误差源的平方和的平方根:元件容限、元件温度系数、测量值等。
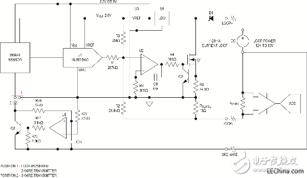
如果智能传感器的耗流超过3.4mA,则不能用于环路供电的2线变送器。例如,当
微控制器或
ADC的耗流超过3mA,或者检测元件需要较高供电电流来提高动态范围和/或分辨率时,就会发生这种情况。此时,额外的电流必须通过附加的第三根线。可改进这种配置(称为3线发送器),如图2所示,该设计使其成为通用的2线或3线智能传感器变送器。

图2:通用2线或3线智能变送器框图。
图2中的U5运算放大器和Q3缓冲器监测虚地,持续维持智能变送器的公共端,使其保持在U4输出的恒定电压。U5运算放大器必须能够支持12V最大供电电压,PLC RLOAD/检测电阻值高达250Ω。C8和R8负反馈
网络稳定环路电流,以及确保正常预期条件下的稳定性。
选择功率晶体管和保护元件
功率晶体管Q1无特殊要求,可以是MOSFET或双极型功率晶体管,满足最大安全、工作区要求即可。例如,如果环路电源为36V,最大限流为35mA,那么最大功耗要求为1.26W。要谨慎处理
PCB的布局、走线宽度及散热能力。
肖特基二极管(D1)(见图1)为安全器件,防止反向电流损坏变送器。此外,可在LOOP+和LOOP-输入之间增加一个瞬态电压抑制器(D2,方框图中未显示),防止过压浪涌。D1和D2的要求取决于具体应用的安全
规格。
设计方案测试
设计4~20mA环路供电变送器评估板(EV)MAX5216LPT,采用1000ft 22线规屏蔽
通信电缆和249Ω±0.1%电阻进行特征分析。利用Agilent HP3458A DVM测量负载电阻压降,测得环路电流。MAX5216 DAC的特征数据绘制于图3至图8。

图3:25°C下变送器误差,MAX5216 DAC数据。

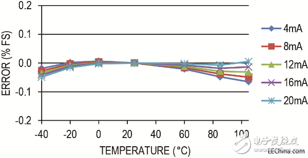
图4:变送器误差变化与温度的关系曲线,环路电源12V。
图5:变送器误差变化与温度的关系曲线,环路电源24V。

图6:变送器误差变化与温度关系曲线,环路电源36V。

图7:电流门限与环路电压的关系曲线,检测电阻24.3Ω。

图8:电流门限与温度关系曲线,检测电阻24.3Ω。
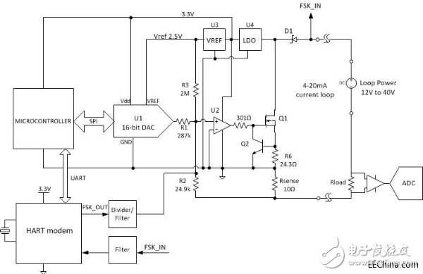
该变送器参考设计也支持HART协议,可以方便地连接HART调制解调器,例如DS8500(见图11)。图9和10所示为负载电阻等于249Ω时1000ft 4~20mA电流环上的HART信号。

图9:4~20mA电流环上的HART通信。

图10:两个调制解调器之间的HART通信。

图11:HART调制解调器连接框图。