时间:2018-11-25 09:24
人气:
作者:admin
机器人系统以功能及系统实现为载体,通过自主或半自主的感知、移动、操作或人机交互,体现类似于人或是生物的智能水平;它能够扩展人在尺度、时间、空间、环境、情感、智能以及精度、速度、动力等方面所受到的约束和限制,并为人服务。
中国作为世界最大的机器人消费国,除了工业机器人连续 5 年成为世界最大的市场外,服务机器人的需求也增长显著。各种各样为了满足不同需求的特种机器人、康复与助老助残机器人、医疗辅助机器人等服务机器人,正在成为推动机器人产业发展的新动力。
二、主要成果
1. 仿人机器人技术不断突破,进入了国际领先行列
仿人机器人技术是智能机器人研究的热点,也是一个国家机器人研究水平的标志。20 世纪90年代初到2000年,我国先后研制出多指关节灵巧手、双足步行机器人和仿人机器人“先行者”,逐渐缩小了我国仿人机器人研究与世界先进水平的差距。“十五”期间, 我国自主开发了仿人机器人“汇童”,标志着我国成为继日本之后第二个掌握集机构、控制、传感器、电源等于一体的仿人机器人技术的国家。“十一五”期间,我国研制出国际 领先水平的五指灵巧手,实现了对多种形状物体的识别、抓取和自主操作;攻克了仿生机器人动力学稳定控制、高性能手臂一体化部件设计制造、自主实时控制操作系统研发、高速视觉识别算法等核心技术,实现了具有高度感知与运动控制能力的仿人机器人乒乓球对抗,保持了国际领先地位。
2. 从6000米无缆自治机器人到7000米载人深潜器,水下机器人取得重大成就
海洋资源勘探和开发是国际激烈竞争的焦点问题之一,水下机器人是海洋资源勘探和开发的重要工具。20 多年来,我国水下机器人不断发展,从 1000 米无缆自治机器人到 6000 米无缆自治机器人,再到 7000 米载人深潜器,水下机器人取得了重大成就。我国成功地研制出首台6000 米无缆自治机器人“探索号”,并在太平洋深水处进行了大洋探测实验。深海试验表明,“探索号”主要技术指标达到国际领先水平,标志着我国成为继美、俄、法、英、日之后,拥有整套深潜探测技术能力的少数国家之一。2002年,我国启动了7000 米载人深潜器“蛟龙号”的研制工作,其工作范围可以覆盖全球海洋区域的99.8%。2012 年,蛟龙号圆满完成 7062 米的下潜任务,标志着我国在深海高技术领域达到了领先国际的先进水平。
3. 智能化工程机械从单机产品到机群作业和远程维护,引领了工程机械行业技术升级
开发以机器人技术为核心的智能化工程机械,是促进工程机械产品更新换代的重要手段。在国家重大科技专项和“863”计划等的支持下,工程机械行业骨干企业包括徐工、三一、中联、山河、柳工、厦工、天工等重点研发了一批单机智能化、机群智能化工程机械产品,建立了工程机械远程智能维护系统,为引领工程机械产品技术升级和提升工程机械行业竞争力做出了重要贡献。
4. 开发出工业机器人系列产品,推动了工业机器人示范应用和产业化
工业机器人作为制造业的重要基础装备,“九五”期间,我国掌握了工业机器人的设计和集成技术,研制出弧焊机器人、点焊机器人、切割机器人、仿型喷涂机器人、平面关节型装配机器人、直角坐标型装配机器人、移动搬运机器人、移动包装机器人等一批国产工业机器人系列产品。“十一五”期间,研制出 30 台 165 kg 和 2 台 210 kg 点焊机器人产品并成功应用于奇瑞汽车焊装自动化生产线,国产弧焊机器人、移动搬运机器人、包装搬运机器人等达到国外同类产品的先进水平。2010 年,国产工业机器人市场销售几百台套,带动几百亿元的国产机器人自动化成套生产线销售额,走出了工业机器人产业化的第一步。
5. 特种机器人从无到有,特种机器人品种和应用不断壮大
特种机器人通常指工作在非结构环境下作业的机器人,始终是智能机器人技术研究的重点。我国特种机器人从无到有、品种不断丰富、应用领域不断拓展,奠定了特种机器人产业化的基础。20 多年来,我国先后研制出一大批特种机器人,并投入使用,如辅助骨外科手术机器人和脑外科机器人成功用于临床手术,低空飞行机器人在南极科考中得到应用,微小型探雷扫雷机器人参加了国际维和扫雷行动,空中搜索探测机器人、废墟搜救机器人等地震搜救机器人成功问世,细胞注射微操作机器人已应用于动物克隆实验,国内首台腹腔微创外科手术机器人进行了动物试验并通过了鉴定,反恐排爆机器人已经批量装备公安和武警部队等。
三、国内外发展比较与趋势
(一)国内外发展比较
1. 工业机器人
中国已经成为全球第一大工业机器人市场,但是从国内外产品的产业结构、应用领域、应用行业、应用类型等方面细致比较,当前国内外的机器人产品存在显著差异,国外机器人在高端应用领域占据着绝对优势。在核心零部件生产方面,目前全球机器人行业,75% 的精密减速机被日本的 Nabtesco 和 Harmonic Drive 两家公司垄断;而交流伺服电机及控制器基本被日本、德国、美国垄断,我国机器人关键部件不具备竞争力。 从机器人使用密度上来看,我国目前工业机器人使用密度仍然远远低于全球平均水平,离日本、韩国、德国等发达国家更是有很大差距。
2. 特种机器人
旋翼飞行机器人(无人机)作为一种具有代表性的特种机器,一直备受关注。在民用领域,与美国相比中国的无人机企业数多于美国,中国无人机企业以研发制造为主,而美国无人机企业主要进行创新服务;在军用领域,欧美无人机系统及技术的研究具有代表性。2016 年国家地区或军方新发布的四个具有代表性的无人机发展战略或路线图分别为:丹麦的国家无人机发展战略、欧洲通用无人机项目——“欧洲中空长航时无人机系统”(MALE RPAS)项目定义研究、美国空军《小型无人机系统飞行计划:2016 — 2036 年》以及美国海军无人系统路线图。
水下机器人方面,据不完全统计,到 2009 年年底,大约有 461 个型号近 6000 台遥控水下机器人在运行,全球有超过 300 家专业从事遥控水下机器人研制、生产和售后服务的企业。我国在 6000 米无缆自治机器人、7000 米载人深潜器水下机器人研究方面比肩美国、日本、法国等国家,达到国际领先水平;我国水下滑翔机创造的 91 天续航时间和 1884 千米续航距离,使我国成为继美国之后第二个具有跨季度的自主移动海洋观测能力的国家。
3. 服务机器人
在康复机器人方面,国际上具有代表性的研究机构及成果包括法国 KINETEC 公司推出的 Maestra 便携式手指康复机器人、冰岛的 Ossur 公司研发的多种假肢、比利时布鲁塞尔大学的踝关节假肢 AMP-Foot、英国的 i-Limb 灵巧手、日本 Nabco 公司的 NI-C411 假肢腿、意大利巴勒莫大学的 SmartLeg 智能假肢腿等。在家政服务机器人方面,美国虽然对服务机器人的研究投入没有日本多,但产业化和公司运作做得很成功,在产品定位与开拓方面做得比日本和韩国出色,培育了像 iRrobot 和 WOWWEE 这些专门做机器人的公司。而日本 NEC 公司开发的伴侣机器人 PaPeRo、ZMP 公司设计生产的 Nuvo 管家机器人、日本 NEC 公司开发了伴侣机器人 PaPeRo 都具有代表性。
中国服务机器人市场规模不断扩大,服务机器人相关专利申请数量持续高速增长,但个人 / 家庭类相关专利较少。我国目前在服务机器人领域的相关技术还有待成熟,在关键零部件和机器单体方面和国外还存在较大差距。虽然在服务机器人领域的研究我国起步晚,但是在 2015 年提出的《中国制造 2025》规划纲要中,已经明确将服务机器人列为十大重点发展领域之一。
(二)智能机器人发展趋势
1. 传感技术发展迅速
作为机器人基础的传感技术有了新的发展,各种新型传感器不断出现,例如:超声波触觉传感器、静电电容式距离传感器、基于光纤陀螺惯性测量的三维运动传感器,以及具有工件检测、识别和定位功能的视觉系统等。多传感器集成与融合技术在智能机器人上获得应用。单一传感信号难以保证输入信息的准确性和可靠性,不能满足智能机器人系统获取全面、准确环境信息以提升决策能力的要求。采用多传感器集成和融合技术,可利用传感信息,获得对环境的正确理解,使机器人系统具有容错性,保证系统信息处理的快速性和正确性。
2. 运用模块化设计技术
智能机器人和高级工业机器人的结构要力求简单紧凑,其高性能部件,甚至全部机构的设计已向模块化方向发展;其驱动采用交流伺服电机,向小型和高输出方向发展;其控制装置向小型化和智能化发展,采用高速CPU和32 位芯片、多处理器和多功能操作系统, 提高机器人的实时和快速响应能力。机器人软件的模块化简化了编程,发展了离线编程技术,提高了机器人控制系统的适应性。
在生产工程系统中应用机器人,使自动化发展为综合柔性自动化,实现生产过程的智能化和机器人化。近年来,机器人生产工程系统获得不断发展。汽车工业、工程机械、建筑、电子和电机工业以及家电行业在开发新产品时,引入高级机器人技术,采用柔性自动化和智能化设备,改造原有生产手段,使机器人及其生产系统的发展呈上升趋势。
3. 微型机器人开发有突破
微型机器和微型机器人为 21 世纪的尖端技术之一。我国已经开发出手指大小的微型移动机器人,可用于进入小型管道进行检查作业。预计将生产出毫米级大小的微型移动机器人和直径为几百微米的医疗机器人,可让它们直接进入人体器官,进行各种疾病的诊断和治疗,而不伤害人的健康。微型驱动器是开发微型机器人的基础和关键技术之一。它将对精密机械加工、现代光学仪器、超大规模集成电路、现代生物工程、遗传工程和医学工程产生重要影响。微型机器人在上述工程中将大有用武之地。
4. 新型机器人开发有突破
显远或遥现(telepresence或telexistance),被称为临场感。这种技术能够测量和估计人对预测目标的拟人运动和生物学状态,显示现场信息,用于设计和控制拟人机构的运动。
虚拟现实(virtual reality,VR)技术是新近研究的智能技术,它是一种对事件的现实性从时间和空间上进行分解后重新组合的技术。这一技术包括三维计算机图形学技术、多传感器的交互接口技术以及高清晰度的显示技术。虚拟现实技术可应用于遥控机器人和临场感通信等领域。例如,可从地球上对火星探测机器人进行遥控操作,以采集火星表面上的土壤。
形状记忆合金(SMA)被誉称为智能材料。SMA 的电阻随温度的变化而改变,导致合金变形,可用来执行驱动动作,完成传感和驱动功能。可逆形状记忆合金(RSMA)也在微型机器人上得到了应用。
多自主机器人系统(MARS)是近年来开始探索的又一项智能技术,它是在单体智能 机器发展到需要协调作业的条件下产生的。多个机器人具有共同的目标,完成相互关联的动作或作业。MARS 的作业目标一致,信息资源共享,各个局部(分散)动作的主体在全局环境下感知、行动、受控和协调,是群控机器人系统的发展。在诸多新型智能技术中, 基于人工神经网络的识别、检测、控制和规划方法的开发和应用占有重要的地位。基于专家系统的机器人规划获得新的发展,除了用于任务规划、装配规划、搬运规划和路径规划外,还用于自动抓取方面。
5. 移动机器人自主性逐步提高
近年来,对移动机器人的研究受到重视,自主式移动机器人是研究最多的一种。自主机器人能够按照预先给出的任务指令,根据已知的地图信息做出全局路径规划,并在行进过程中,不断感知周围局部环境信息,自主地做出决策,引导自身绕开障碍物,安全行驶到达指定目标,并执行要求的动作与操作。移动机器人在工业和国防上具有广泛的应用前景,如清洗机器人、服务机器人、巡逻机器人、防化侦察机器人、水下自主作业机器人、飞行机器人等。
四、需求与展望
(一)智能机器人发展的重点方向
首先,针对工业机器人系统,重点发展面向装备制造业的 6 类机器人系统,包括新一代与人合作型机器人系统、自动导引机器人系统、焊接机器人系统、激光加工机器人系统、真空机器人系统、洁净机器人系统等的研发。
其次,在特种机器人类别中,优先发展旋翼飞行机器人、水下机器人、空间机器人等几种具有先发优势的特种机器人。
再次,在服务机器人类别中,优先发展面向医疗的脊柱微创手术机器人系统、面向康复的手部康复及行为辅助机器人系统、面向助残的智能假肢机器人系统以及面向老年维护的家政服务机器人系统等 4 种机器人。
最后,面向工业 4.0 新型制造体系的需求,研发智能化设备与装置、全覆盖管控一体化网络、新型数据采集与监控系统、分布式智能控制系统、智能决策与管理系统、支撑制造产品全生命周期管理的信息服务平台,研发面向航空、军工、汽车、自动化仪表、高端电子等典型行业的基于机器人的智能化柔性装配和制造生产系统。
具体的机器人系统与相关应用行业及技术的关系如图 1 所示。
(二)智能机器人产业发展的关键核心技术
与各类机器人系统相对应,我国发展智能机器人产业的关键核心技术包括:

1. 机器人本体及关键零部件技术
面向未来智能机器人技术的发展需求,研究开发伺服电机技术和减速机技术,研究开发新型材料(形状记忆合金、化合物等)技术、视觉和激光等新型感知技术,为智能机器人能力的进一步提升提供原动力。
2. 工业机器人技术
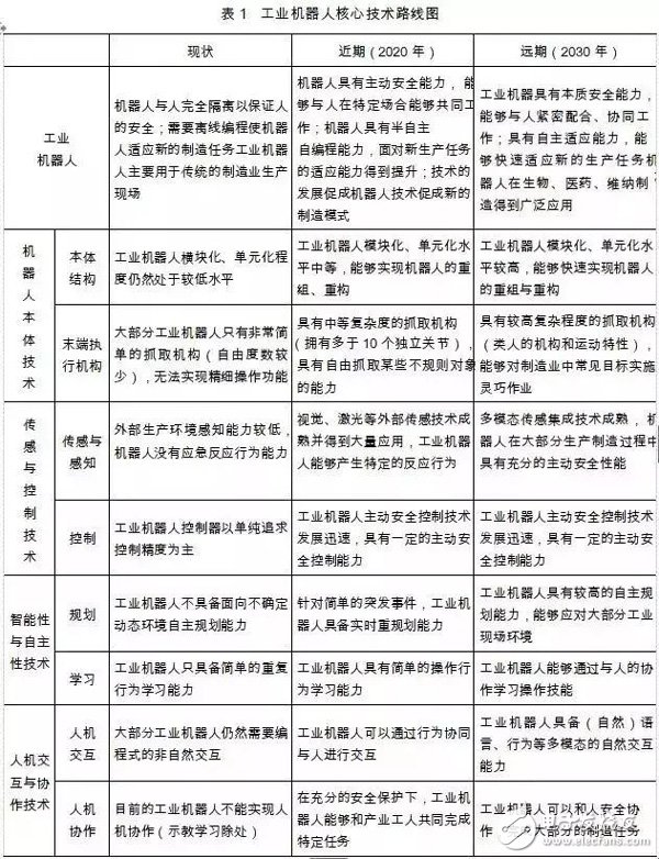
面向新工业革命的需求,研发下一代工业机器人及机器人操作系统,在柔顺机电设计技术、非结构环境理解、实时认知技术、人机协同任务规划技术、自适应与可重构装配技术、安全性技术等方面进行技术变革,通过大数据、云计算为代表的信息技术与机器人技术的融合,促进机器人综合能力的提升,实现与人的紧密协作,提升制造系统的智能化, 满足新工业革命对个性化制造模式的要求,其核心技术路线图如表 1 所示。
3. 特种机器人技术
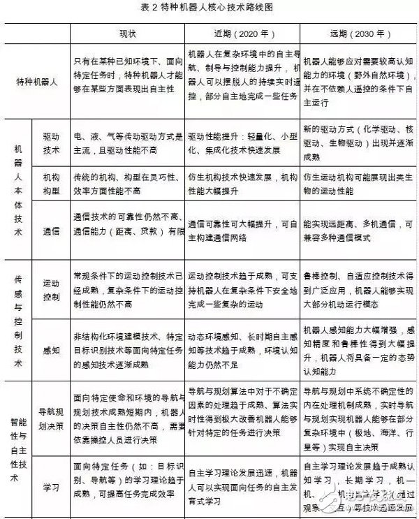
发展具有自主知识产权的海洋探测技术,研发面向资源勘探、捕捞救援、环境监测等需求的系列化海洋装备,推动产业化进程,提供我国在深远海国际竞争中的技术支撑与能力保障;研发国防建设急需的无人化机器人装备,包括面向海陆空单一环境和多栖环境的无人侦查及作战机器人系统、增强单兵能力的助力机器人、智能光电系统等;研发面向极地科考、核电站巡检、空间科学实验等需求的特种机器人系统,其核心技术路线图如表 2 所示。
4. 服务机器人技术
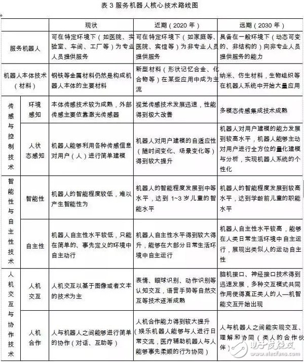
研究开发可在特定环境下(如家庭、医院、宾馆等)为非专业人员提供服务的智能机器人技术。针对医疗服务机器人,为了丰富传统医疗康复手段、提升医疗康复水平,研究高灵巧度的操作手臂、基于医学影像引导的手术操作系统、基于传感器的健康数据自动采集系统、定量诊断和评估系统、机器人行为的安全保障系统,研制专科型手术机器人、康复机器人、穿戴式智能假肢机器人系统、特殊需求人群的个性化护理机器人、人体腔道介入机器人等,其核心技术路线图如图 4 所示。



此外,与机器人相关的技术培训、基础教育等相关内容也是未来机器人技术发展的重要内容。
5. 共融机器人技术
近几年来,随着世界发达国家纷纷将机器人作为国家计划进行了细致的梳理和规划, 对于智能机器人技术发展趋势的分析与预测在全世界得到了热烈讨论。美国于 2011年启动的先进制造伙伴计划(the Advanced Manufacturing Partnership,AMP)中明确指出:“下一代机器人将与人类操作者紧密合作,为产业工人、健康服务者、士兵、手术医生以及宇航员等完成复杂任务提供新的能力”,这是迄今为止国家级计划中对下一代机器人功能内涵的最清晰描述。欧盟在第七框架计划(2007 — 2013)中归纳出下一代机器人的核心特征:安全、自主的“人—机器人—物理世界”的交互,并给出了其所包含的 7 方面共性关键技术。在 2013 年 4 月德国推出的工业 4.0 计划中也明确指出,智能工厂、智能生产是第四次工业革命的主题;而这种“智能”的物理实体就是机器人,通过智能机器人、机器设备以及人之间的相互合作,提高生产过程的智能性。
除了上述国家级的规划,作为传统工业机器人的使用大户、也是使用期最长的用户, 美国通用汽车公司(GM)给出了下一代机器人的发展期望。GM 明确指出,下一代制造业的使能技术是具有人的能力的机器人。
2008 年起,中国科学院开始组织全院力量论证新一代机器人技术的发展方向,经过五年的调研、讨论与总结,提出未来的新一代智能机器人系统应该从更多方面模仿人,尤其是,机器人与人之间应该更多地表现出一种和谐共存、优势互补的合作伙伴关系,即与人共融是新一代机器人系统的最本质特征。2016 年,国家自然科学基金委发布了“共融机器人基础理论与关键技术研究”重大研究计划,旨在推动相关领域的基础研究和应用研究。
五、结束语
信息技术的快速发展,促使工业机器人必须提高运动能力和快速编程能力,实现快速高精度的三点定位;人工智能和互联网技术的发展,为机器人提供强大的“后脑”,促进其智能水平的提高;材料科学的发展,使机器人使用人造肌肉成为可能,制成所谓“软件机器人”,带来机器人领域的革命;与脑科学的结合,可以使机器人的一些行为直接受控于人;与生命科学的结合,将产生类生命机器人。随着人工智能、大数据和机器学习等技术的涌现,能够与作业环境、人和其他机器人自然交互、自主适应复杂动态环境并协同作业的机器人,即共融机器人的概念被提出。未来,智能机器人必将朝着共融机器人的方向发展,能与人合作的机器人将是理想的作业装备,而与人共融的程度,将是机器人发展的一个重要坐标。
在智能机器人蓬勃发展的同时,我们应针对当前智能机器人发展现状与趋势,分析机器人技术与应用前景,明确机器人基础领域未来发展需求与面临的关键技术挑战,寻求解决这些技术挑战所需要的技术路径与手段;横向对比国外的相关发展战略,结合我国社会发展现状,制定符合我国国情的智能机器人发展路线图,为后续智能机器人研究提供系统、明确的发展目标,为相关科技政策的制定提供政策建议,为相关项目的布局和规划提供依据。