时间:2016-12-13 14:33
人气:
作者:admin
机器人,总是一个能够带来话题讨论的热点。从可爱的儿童机器人到实用的家庭扫地机器人,日常生活中我们能够常常看到。但你了解医疗电子方面的手术机器人吗?你知道手术机器人已经可用于成人和儿童的普通外科、心胸外科、头颈外科、泌尿外科、妇科和腹部外科吗?
根据数据显示, 2014年,手术机器占全球医疗机器人份额60%以上,占比最重。在美国,2007至2013年间有 170万名病人进行了机器人手术。国外知名的外科手术机器人包括达芬奇、 宙斯及伊索机器人,国内手术机器人有黎元、 妙手 A 、妙手 S等。
美国直觉外科机器人公司,可以称的上是目前全球最先进的医疗机器人的生产商,估值约200亿美元。他家的主要产品就是达芬奇机器人手术系统。本文来拆解达芬奇机器人手术系统,看看它里面有什么技术。
达芬奇机器人手术系统是建立在MIT(美国麻省理工学院)研发的机器人外科手术的技术基础上,经过逐步开发而成为当今最先进的微创外科治疗平台,达芬奇手术机器人的正式名称为“内窥镜手术器械控制系统”。
达芬奇机器人2000年通过美国FDA认证,批准其投入使用,这是目前最先进的机器人手术辅助系统。
●被专利笼罩的达芬奇机器人手术系统
直觉外科机器人公司之所以能成为腔手术辅助医疗机器人的领军企业,这家公司十分注重技术专利保护。
达芬奇系统申请的专利主要集中于以下方面:
●手机械臂设计技术
●微小手术器械设计
●主从控制策略
●三维立体视觉
●人机工效学
据不完全统计,达芬奇系统申请相关专利高达700余项,几乎覆盖了外科手术机器人的全部技术保护点,这也奠定了直觉外科机器人公司稳固的垄断地位。
下面具体说一说达芬奇机器人手术系统的具体构造。
上图是医生借助手术机器人在实施手术的过程,其工作原理是通过无线操作进行的外科手术,即医生坐在电脑显示屏前,通过显示屏和内窥镜仔细观察病人体内的病灶情况,然后通过机器人手中的手术刀将病灶精确切除(或修复)。
●达芬奇机器人手术系统结构
它主要由三个部分组成 :一是医生控制系统,即主刀医生操作控制台;二是机械臂系统;三是高性能的视觉系统。
●医生控制系统(控制台系统)
图1医生操作控制台
如图1,是医生操作控制台,主要由计算机系统、监视器、三维图像观察器、操作手柄、脚踏板及输出设备等组成。该操作台是达芬奇系统的控制核心。
下面以达芬奇Si系统为例,如图2,为达芬奇Si控制台系统。
图2 达芬奇Si控制台系统
主刀医生坐在控制台前,通过双手控制两个主控制器及用脚控制脚踏板,来控制器械和三维高清内窥镜,通过观看控制台上的三维手术监视器来完成操作。
监视器与高清3D腹腔镜摄像头相连,实时将术中影像转化为高清三维影像, 同时计算机系统通过数码变焦可将手术影像精确放大 6~10倍,利于精细操作完成。
●机械臂系统
机械臂系统包括机械臂、摄像臂以及手术器械组成的移动平台。它一般包括2~3只工作臂及 1只持镜臂。如下图3,是达芬奇Si臂系统。
图3 达芬奇Si臂系统
达芬奇Si臂系统具有三个机械臂,固定在可移动基座上面,底座通过线缆和高可靠性航空插头与控制台相连。
在上图3中,可以清晰地看到中心机械臂是持镜臂,主要负责握持摄像机系统。在传统腹腔镜手术中,可能出现持镜助手疲劳,手部出现抖动导致视野不稳定情况,而持镜臂提供更加稳定的图像。其余机械臂是持械臂,负责握持特制外科手术器械。
图4 达芬奇Si臂系统助力推车
如图4,它是达芬奇Si臂系统助力推车。臂系统的整车依靠脚轮支撑,脚轮具有自锁能力,也可以实现手工移动。当没有外部动力源下,助力装置可提供5分钟左右的动力支持。
●视觉系统
图5 视觉系统
达芬奇机器人视觉系统主要由三维内窥镜、摄像机及处理器、观察系统组成,内窥镜照明采用高质量冷光源,该视觉系统是3D高清影像系统,可将手术部位放大 6~10倍,利于精细操作。可以为医生提供真实的视野,操作简便易学,可以极大地提高手术效率。
●3D高清影像系统
在上面视觉系统中已经提及,它可将手术部位放大 6~10倍,利于精细操作。可以为医生提供真实的视野,操作简便易学,可以极大地提高手术效率。
●达芬奇 Endo Wrist 仿真机械手
图6 达芬奇 Endo Wrist 机械手
如图6,它是达芬奇 Endo Wrist 仿真机械手,可模拟人手实现各种操作,非常便捷。 其动作自由度高达7度,包括臂关节上下、前后、左右运动与机械手的左右、旋转、开合、末端关节弯曲共 7种动作,可实现沿垂直轴 360°和水平轴 270°旋转,且每个关节活动度均大于90°。
●Intuitive 直觉运动控制技术
Intuitive 是达芬奇机器人独有的计算机辅助控制技术。可以实现眼-手协调、手-机械手端实时同步, 医生可以凭借本能进行直觉式的操控机械手端。
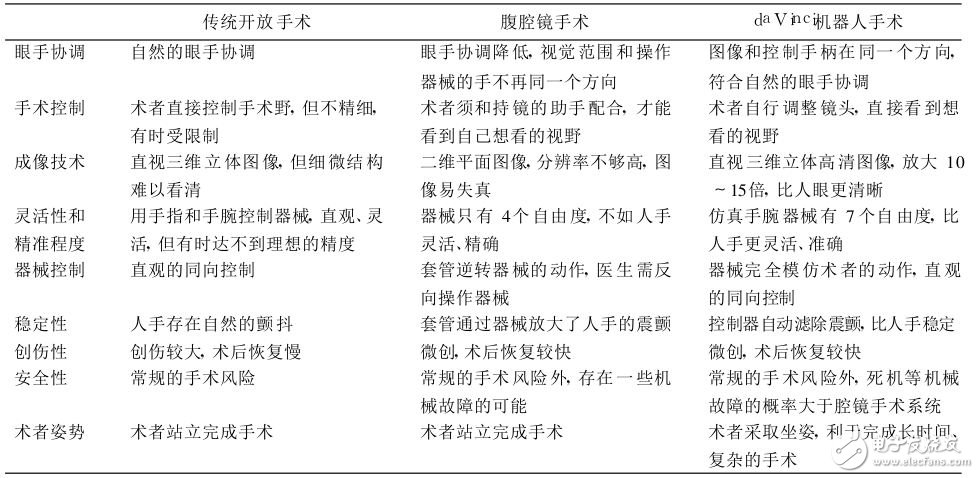
下面表1比较了传统开发手术、腹腔镜手术、达芬奇机器人手术的不同技术特点,可以详尽地了解到达芬奇机器人手术系统优势。

表1 外科手术技术特点的比较
达芬奇系统目前已经生产到第四代产品,于2014年被美国FDA批准投入使用。目前市场上普遍应用的仍然是第三代产品达芬奇Si系统。
图7 第四代达芬奇系统示意图
下面比较一下前三代产品的核心技术以及进行了哪部分的技术升级。见下表2 达芬奇系统三代产品核心技术及技术升级。

表2 达芬奇系统三代产品核心技术及技术升级