时间:2025-02-26 10:39
人气:
作者:admin
概述
DS1992/DS1993内存iButtons(以下简称DS199x)是坚固的读/写数据载体,充当本地化数据库,易于用最少的硬件访间。非易失性存储器和可选的计时功能为存储和检索与iButton所连接的对象相关的重要信息提供了一种简单的解决方案。数据通过1-Wire协议串行传输,该协议只需要一根数据线和一个接地回路。
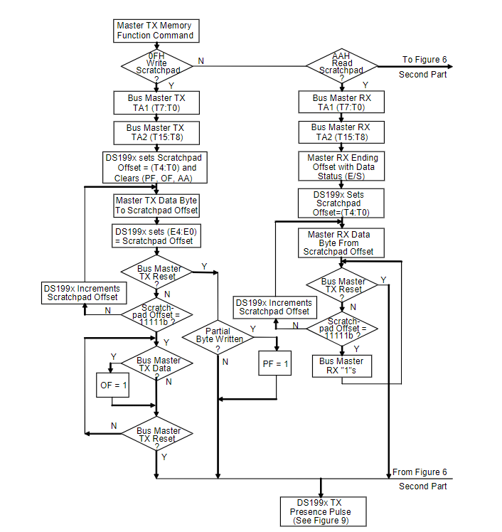
草稿行是一个额外的页面,在写入内存时充当缓冲区。数据首先被写入草稿行,在那里可以被读回。验证数据后,复制草稿行命令将数据传输到内存。此过程可确保修改内存时的数据完整性。每个DS199x出厂时都会激光打印一个48位序列号,以提供有保证的唯一身份,从而实现绝对的可追溯性。耐用的MicroCan包装对污垢、水分和震动等环境危害具有很高的抵抗力。其紧凑的硬币形外形可与配合插座自动对齐,使DS199x易于操作人员使用。配件允许DS199x安装在几乎任何表面上,包括塑料钥匙扣、带照片的ID徽章和PC板。应用程序包括访间控制、在制品跟踪、电子旅行者、校准常数存储和借记令牌。
数据表:*附件:DS1993 iButton存储器技术手册.pdf
特性

存储器功能流程图