时间:2023-10-15 10:49
人气:
作者:admin
本文内容包括CPU、内存和GPU知识,本期重点更新GPU和CPU部分知识(上篇:详解服务器、磁盘、网卡知识)。比如:GPU更新包括架构演进,最新产品A100、选型策略、架构分析、散热和规格分类等。
1、服务器CPU知识
CPU通常被称为计算机的大脑,是一台计算机的运算核心(Core)和控制核心( Control Unit),也是整个计算机系统中最重要的组成部件。主要包括运算器(算术逻辑运算单元,ALU,Arithmetic Logic Unit)和高速缓冲存储器(Cache)及实现它们之间联系的数据(Data)、控制及状态的总线(Bus)。




Cooper Lake是继Cascade Lake之后的处理器,作为第三代Xeon可扩展处理器,使用14nm制程,Intel计划Cooper Lake原本将和基于Ice Lake的新处理器共享同一平台,即代号为Whitley的服务,但因为10nm制程的问题,Whitley平台延期了。为了应对AMD,2020-2021年,处理器会有两个平台Whitley 和Cedar Island 。
1、代号Whitley平台,使用的是Socket P4插槽,下面有两种处理器:Cooper Lake-4、Ice Lake-SP,这一个平台是有两种不同架构、不同工艺的处理器,14nm及10nm两代工艺。
2、代号Cedar Island平台,使用的是Socket P5插槽,处理器主要是Cooper Lake-6或Cooper Lake-P处理器,核心数不超过26个,14nm工艺,6通道内存,PCIe 3.0通道。









2、服务器GPU基础知识
GPU是什么?图形处理器(Graphics Processing Unit,缩写:GPU),又称显示核心、视觉处理器、显示芯片,是一种专门在个人电脑、工作站、游戏机和一些移动设备(如平板电脑、智能手机等)上图像运算工作的微处理,是显卡或GPU卡的“心脏”。


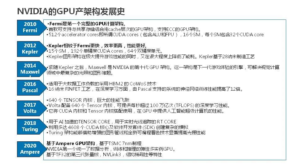
Fermi是第一个完整的GPU计算架构。首款可支持与共享存储结合纯cache层次的GPU架构,支持ECC的GPU架构。包含512个accelerator cores即所谓CUDA cores(包含ALU和FPU),16个SM,每个SM包含32个CUDA core 发展到至今,NVIDIA已经经历8代GPU架构变迁,最新架构基于Ampere GPU架构,基于TSMC 7nm制程,也是第一个统一了数据分析,训练和推理的弹性多实例GPU。基于TF32的第三代张量核,NVLink3,结构稀疏性等特性。




3、服务器内存知识











同一台服务器必须使用相同型号的DDR4内存,且全部内存的运行速度均相同,速度值为以下各项的最低值:
特定CPU支持的内存速度。
特定内存配置最大工作速度。
不同类型(RDIMM、LRDIMM)和不同规格(容量、位宽、rank、高度等)的DDR4内存不支持混合使用。

编辑:黄飞