时间:2023-10-19 17:36
人气:
作者:admin
随着终端需求逐步恢复、库存进一步正常化以及单机容量的不断增长,存储芯片在Q3传统旺季迎来一波涨价浪潮。至于未来涨价会不会持续?有哪些市场机会可以关注?让我们一起来一探究竟。
作者:Joey
存储约占整个集成电路市场规模的1/4,在社会数字经济的发展中发挥中重要的作用。
存储市场由DRAM和 NAND Flash主导,三巨头拥有绝对的领先优势
按是否需要持续通电以维持数据,存储器可分为易失性存储(RAM)和非易失性存储(ROM)。其中易失性存储常见的有动态随机存取存储器(DRAM),通常和CPU一起使用,为CPU提供运算时中间数据的存储,目前市场占比约为56%;而非易失性存储常见的有闪存(NAND Flash)等,主要用于大容量数据存储,断电数据不丢失,目前市场占比约为40%。

资料来源: Yole
具体来看,DRAM可分为DDR、LPDDR、GDDR和传统型(Legacy/SDR)DRAM等,其中DDR和LPDDR两者合计占比约为90%,是DRAM领域应用最广的细分产品。从应用来看,LPDDR主要与嵌入式存储配合应用于智能手机、平板等消费电子产品中,而DDR主要应用于服务器、个人电脑等领域。
竞争格局方面,在DRAM领域,三星、SK海力士和美光三大厂商2023年市场占有率合计已超过95%,基本上在该领域形成了绝对的垄断优势。国内DRAM晶圆厂商主要为合肥长鑫,目前正处于快速发展阶段。
而在技术路线方上,行业龙头三星电子于2014 年率先实现 20 纳米制程量产( 4GbDDR3 DRAM ),将技术路线竞争引入 20nm 时代,此后 DRAM 制程大约每两年实现一次突破,从 1Xnm 16 nm-19 nm )到 1Ynm 14 nm-16 nm )到 1Znm12-14nm )。2021 年 1 月,美光科技率先宣布量产 1αnm (接近 10 nm DRAM产品,主流原厂开始进入 1αnm 制程阶段。目前行业内采用10nm级别的第四代制程1α(1-alpha)已逐渐成为业内主流,并且正在向1β(1-beta)过渡。

资料来源:CFM闪存市场
NAND Flash则主要包括嵌入式存储(用于电子移动终端低功耗场景)、SSD固态硬盘(大容量存储场景)、移动存储(便携式存储场景)等。其中,嵌入式存储与SSD固态硬盘是NAND Flash的主要产品类别,市场规模占NAND Flash市场85%以上。NAND Flash中,嵌入式存储市场主要受智能手机、平板等消费电子行业驱动,固态硬盘下游市场主要包括服务器、个人电脑,移动存储广泛应用于各类消费者领域。
竞争格局方面,NAND Flash的全球市场也高度集中。据CFM闪存市场的数据,2023年全球NAND Flash市场规由三星电子、铠侠、SK海力士、西部数据、美光科技五家公司主导,市占率分别为30.2%、20.0%、18.3%、15.1%、11.1%。国产厂商长江存储在国产替代下也发展迅猛,正在市场份额与技术上奋起直追。
而在技术路线上,主要存储原厂在激烈竞争中不断提升NAND Flash 存储密度。从三星电子2013年率先开发出可以商业化应用的24层3D NAND开始,2022年3D NAND高端先进制程已经进入232层阶段,部分厂商在2023年甚至开始展望1000层以后的存储形态,这将继续推动着存储未来向大容量发展的进程。
除了DRAM和NAND Flash外,存储行业还包括NOR Flash、存储主控等细分市场。其中,NOR Flash由于具备随机存储、读取速度快、芯片内执行(XIP)等特点,在小容量场景上具有成本效益,目前行业内主要玩家有华邦、旺宏、兆易创新、赛普拉斯和美光等;而存储主控芯片能够为存储器起到中枢控制和管理调度的作用,是存储颗粒快速商业化落地的关键因素,目前该市场主要由慧荣科技、群联电子、点序科技、美满电子等第三方存储控制芯片公司主导。
供给减少叠加需求回暖,存储价格迎来触底反弹
作为电子产品中普遍使用的器件,存储价格波动较为敏感。不管是上游晶圆供给、技术迭代、市场竞争格局,还是下游市场需求变化、全球贸易环境变动等因素都是存储器产品价格波动的重要因素。
由于受到消费电子需求疲软、通货膨胀及经济不景气的影响,2022年全球存储市场规模为1391.87亿美元,同比下跌了15%,结束了连续两年的双位数增长。市场的持续下行,也让存储大厂的业绩不断承压。据CFM闪存市场统计,从去年Q4到今年Q1,三星、美光、海力士、西部数据、铠侠等国际原厂净亏损已经超120亿美元,相当于2022年全球存储市场9%的市场规模。

资料来源:CFM闪存市场
在面对库存高涨、普遍利润亏损的情形下,基于对未来大部分市场需求不明朗的预期,各大原厂也在减少产出、降低投资、放缓技术升级等方面采取了一系列相应的措施,以试图稳定价格的向下波动。
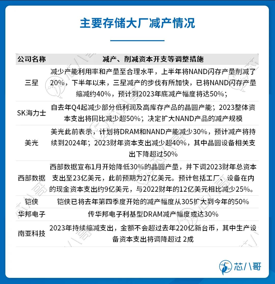
产能方面,从去年Q4开始,存储原厂相继启动减产。其中三星已加大NAND闪存减产力度,公司已在上半年将NAND闪存产量削减了20%,预计到2023年底减产幅度将达50%;SK海力士已经在2022Q4减少部分低利润及高库存产品的晶圆产能,效果已经在Q1逐渐显现。此外,公司也在尽量减少不必要的投资,使2023整体资本支出将同比减少超50%;美光在 2023 年资本支出下降 42%,近期将DRAM和NAND晶圆开工率进一步减少至接近30%,预计减产将持续到2024年。

资料来源:芯八哥整理
原厂的大幅减产,让此前存储行业高企的库存大幅度减少。其中,三星的库存已经从最高的28周最近已降至18周,有达到顶点后下降的趋势。据悉,三星已制定生产计划,目标年底实现NAND6-8周的库存正常化;美光在该季度末库存金额为83.87亿美元,库存周转天数为170天,上季度为168天,已经在高点235天的基础上大幅降低。美光称,已经看到库存天数目前有所改善,预计到明年3月时(进入美光2024财年下半年),将实现盈利的好转。

资料来源:美光
需求方面,作为存储行业的三大主力应用,目前手机、PC、服务器三大市场合计占比在80%以上。具体来看,根据CFM的数据,2022年NAND Flash主要以应用于手机移动终端市场的嵌入式存储产品、应用于PC的cSSD以及应用于服务器市场的eSSD产品为主,分别占比34%、22%和26%;DRAM的主要应用市场也是在手机、PC和服务器,分别占比35%、16%和33%。

资料来源:CFM闪存市场
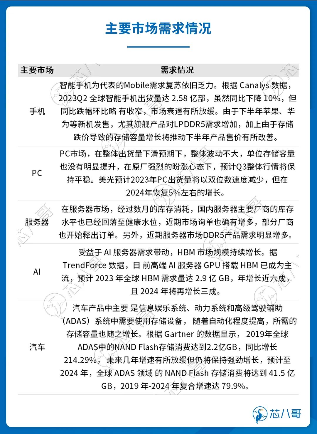
目前,以智能手机为代表的手机存储需求复苏依旧乏力。根据 Canalys数据,2023Q2全球智能手机出货量达2.58亿部,同比下降 10%,但同比跌幅环比略有收窄,市场衰退有所放缓。尽管终端销量来看尚未回暖,但是经过长达半年的库存消耗,目前国产手机厂商库存水位已经大幅下降。此外,由于下半年苹果、华为等新机发售,尤其旗舰产品对LPDDR5需求增加,加上由于存储跌价导致的存储容量增长将推动下半年产品售价有所改善。

资料来源:芯八哥整理
至于PC市场,在整体出货量下滑预期下,整体波动不大,单位存储容量也没有明显提升,在原厂强烈的盼涨心态下,预计Q4整体行情将保持平稳。美光预计2023年PC出货量将以双位数速度减少,但在2024年恢复5%左右的增长。
在服务器市场,经过数月的库存消耗,国内服务器主要厂商的库存水平也已经回落至健康水位,近期市场询单也在逐步增多,部分厂商也开始释出订单。另外,近期服务器市场DDR5产品需求也在明显上升。美光相信其数据中心业务收入已经触底,在2024年将恢复增长以满足不断增长的工作负载需求。
价格方面,从2021年Q3开始,以手机、PC为代表的消费电子需求率先走弱,随后 DRAM和NAND Flash价格开始在2022年4月由涨转跌。随着需求市场的持续恶化,存储价格跌幅在 2022年下半年及2023Q1逐渐扩大。根据CFM闪存市场数据显示,从去年下半年到2023Q1 NAND和DRAM现货市场价格指数跌幅均已经超过50%。不过,经过连续4个季度的剧烈调整后,原厂的减产效果已经有了初步成效,存储供需在Q2已逐步实现均衡。而随着下半年开学季、国庆节、双十一、圣诞节和春节消费旺季的来临,下游客户备货加速,存储在Q3迎来了久违的上涨行情。
从原厂的财报数据可以很好的验证这一点。NAND Flash方面,据CFM闪存市场数据,2023年二季度全球NAND Flash市场规模环比增长5%至91.28亿美元。除了三星电子和铠侠外,其他原厂均在二季度实现NAND Flash收入的环比增长;DRAM方面,在第二季度市场规模环比增长11.9%至106.75亿美元,除了美光外,基本上所有原厂都实现了收入的环比增长。

资料来源:CFM闪存市场
而根据最新的财报来看,三星电子预期2023Q3合并销售额约67万亿韩元,环比增长12%。综合营业利润约2.4万亿韩元,环比增长258%;美光在2023财年第四财季(2023年6-8月)营收40.1为亿美元,环比增长7%,净亏损11.77亿美元(上季度-15.65亿美元),亏损幅度较上季度减少。美光表示,因价格变化近期需求持续增强,一些客户已对DRAM和NAND进行战略性采购,以应对随市场开始复苏低价无法持续的情况,预计公司整个2024财年的定价和盈利能力都会有所改善,尤其在明年下半年毛利润将会回正。
存储芯片普涨行情能走多远?
根据2023Q2财报数据,从全球半导体整体库存水平来看(见图表1),通过汇总半导体头部厂商2020年以来的平均库存天数变化可知,全球半导体产业在经历了2020Q2之后的高速增长后,2023Q1达到历史巅峰,2023Q2有所回落。从全球存储芯片存货水平来看(见图表2),头部存储芯片厂商均处于高位,去库存仍然是主要任务。

资料来源:Wind、芯八哥整理

2020Q1-2023Q2全球主要存储芯片厂商存货变化(单位:天)
资料来源:Wind、芯八哥整理
受减产效果驱动,原厂库存压力得到释放,并在备货需求的配合下,现货市场迎来了久违的普涨行情。
从涨价品种来看,根据CFM闪存市场的数据,NAND Flash方面,受上游晶圆供应趋紧影响,部分wafer官价上扬10%。在现货市场上,eMMC及UFS价格维持小幅上调的趋势,而SSD博弈激烈,部分行业SSD品种目前小幅上涨;而DRAM方面,DDR5、LPDDR5/5X、HBM等高阶产品涨价5%左右不等,部分DDR4价格出现止跌小幅反弹的行情。

资料来源:CFM闪存市场
而从厂商涨价动态来看,据了解早在6月左右长江存储原厂闪存正式开始涨价,幅度大约3-5%;三星和SK 海力士也不甘示弱,二者先后也宣布涨价。据 digitime 报道,三星和 SK 海力士在6月左右已寻求将 NAND 闪存价格提高 3%-5% 以试探市场反应。而在9月,据韩国媒体披露,三星与小米、OPPO及谷歌等客户签署了内存芯片供应协议,DRAM和NAND闪存芯片价格较现有合同价格上调10%-20%。
值得注意的是,目前SSD、内存条、嵌入式和U盘等市场需求,基本都集中在旺季备货需求。由备货需求带动的涨价浪潮,需要终端的实际需求落地,才能将行情持续发展下去。不过,虽然未来手机、PC、服务器三大主流市场需求不明朗,但是新能源汽车和AI等新兴市场的机会是当前可以把握的。
其中,在AI领域,Chat GPT的爆发带动了AI 服务器需求的强劲增长。与普通服务器相比,AI 服务器除原有 DRAM 外还会用到 HBM。目前,存储市场提供HBM产品厂商主要是三星、SK海力士、美光三家原厂。根据TrendForce的数据,2022年SK海力士占据HBM市场50%的份额,三星占比40%,美光占比10%。

资料来源:TrendForce
2023年开年后,三星、SK海力士两家存储大厂HBM订单快速增加,HBM3规格DRAM价格上涨了5倍。三星电子表示,预计明年HBM市场将比今年增长一倍以上,公司HBM3在三星电子DRAM总销售额中的份额预计将从今年的6%增至明年的18%。据TrendForce数据,预计到2024年整体HBM行业营收将达到89亿美元,年增127%。
在新能源汽车中,信息娱乐系统、动力系统和高级驾驶辅助(ADAS)系统中都需要使用存储设备,根据CFM闪存市场的数据,预计到2030年汽车存储市场规模将超过200亿美金。
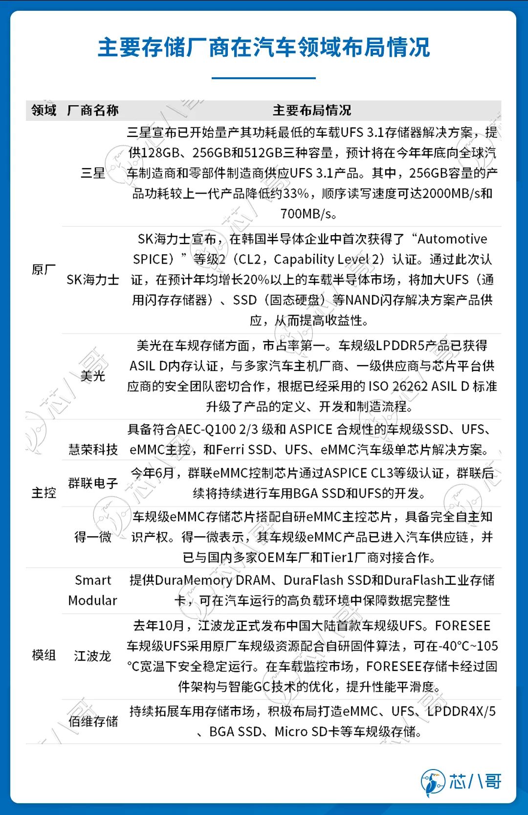
受益于新能源汽车高速发展,汽车存储需求高速增长,存储产业链厂商纷纷展开积极布局。其中,在车载易失性存储方面,美光市占率超过40%,公司的车规级LPDDR5产品在去年已获得ASIL D内存认证,并且已与多家汽车主机厂商、一级供应商与芯片平台供应商的安全团队密切合作;三星在近期宣布,公司已开始量产其功耗最低的车载UFS 3.1存储器解决方案,提供128GB、256GB和512GB三种容量,预计将在今年年底向全球汽车制造商和零部件制造商供应UFS 3.1产品;SK海力士则表示,在汽车市场上公司将加大UFS(通用闪存存储器)、SSD(固态硬盘)等NAND闪存解决方案产品供应,从而提高收益性。

目前,市场上手机和服务器厂商订单释出已经开始有所起色,由于调涨产品涨幅也在可接受范围内,加上原厂减产效应预计下半年将开始显现,因此核心客户基本已经默认接受存储市况已降无可降的现实。
展望未来,尽管宏观经济环境依然有着不确定性,但随着终端需求逐步恢复、库存进一步正常化、单机容量的不断增长,以及AI、新能源汽车的持续推动下,2024年存储产业有望迎来其恢复之年。
编辑:黄飞