时间:2022-10-18 16:49
人气:
作者:admin
2022第二届工控中国大会将于11月3日-5日在苏州太湖国际会议中心举办,同期将举办“工控和工业软件产品、解决方案和创新应用案例展示”活动。大会由国家制造强国建设战略咨询委员会指导,中国电子信息产业发展研究院、江苏省工业和信息化厅、江苏省政府国有资产监督管理委员会、苏州市人民政府、中国工程院战略咨询中心共同主办。

大会旨在挖掘释放工业企业需求,展示推介工控和工业软件厂商优秀产品,搭建产业链上下游供应商和重点行业工业企业供需对接平台,推进全系列工业控制系统和工业软件产品应用部署,全力推进工业经济平稳增长,充分发挥工业在稳定宏观经济大盘中的“压舱石”作用。
本届大会主题为“铸魂工业 强基固链”,现已正式启动报名。“预”见2022工控中国大会,亮点抢先看!
亮点一:工控中国品牌聚力,大会影响力再升级
汇聚部、省、市领导,院士专家,企业代表等100余位嘉宾出席;吸引全国部分省市工业和信息化主管部门、产品厂商、产业链上下游生态、重点行业工业企业、科研院所、行业协会联盟、金融投资机构参会;邀请工控产业链上下游各节点100+企业参展,800+企业参会,线上线下15000+专业观众触达。
亮点二:大咖云集,共话产业链协同发展
聚焦国内外经济形势变化,分享前沿政策趋势解读,精准洞察趋势,助力企业逆势生长、破浪前行。盛邀产业链各环节典型上市企业代表、专精特新小巨人企业代表共聚一堂,互通分享细分赛道优秀应对方案,洞悉变化,顺应发展,稳中求进。
亮点三:“展览展示+新品联合发布”,积极探索生态驱动
围绕“核心组件”、“工控及工业软件”、“集成应用”多个主题版块,策划产品及创新应用案例展览、新品联合发布,组织基础软硬件、控制产品/系统、工业软件、工控安全、系统集成、行业用户等百余家产业链上下游企业参展。
亮点四:“分论坛”形式灵活多样,持续深化供需对接
专题活动涵盖行业供需对接会、技术研讨会、“工控+”专题论坛、投融资路演会等类型,为与会的供需双方提供技术交流、产品展示和贸易洽谈的最佳平台。
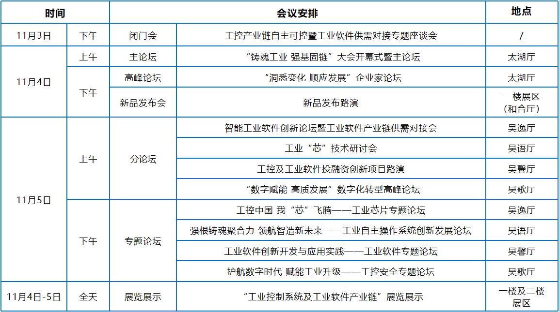
大会议程
具体以实际议程为准
观众报名
温馨提示:
应防疫要求,每位入场参会者必须提前报名