时间:2022-10-13 17:01
人气:
作者:admin
概述
便携式酒精含量测试仪是专用于测试人体呼出气体中酒精含量的仪器,可进行自身快速排查,帮助预判是否处于醉酒状态,给以酒驾或是醉驾警示。
便携式酒精测试仪的基本功能:按开机”Di”一声显示预热界面进入10秒倒数,“Di”一声显示吹气界面进入10秒倒数,显示测试结果保持5秒,三色灯指示,蜂鸣器提醒,OFF闪烁3秒后关机。
测试结果仅供参考,不作为交警执法凭据。

图1 便携式酒精测试仪
图2 酒精浓度对照表
乙醇气体测量原理
酒精测试仪采用半导体乙醇气体传感器,基于金属氧化物的半导体特性,以在洁净空气中导电率较低的纳米 SnO2 为气敏材料,当传感器所处环境中存在目标检测气体时,传感器敏感材料的导电率会相应变化,引起电信号变化从而实现。SD8114采集电信号,通过算法处理得出酒精浓度。

图3 元件的电阻与气体的浓度呈对数关系,随气体浓度的增加而减小。
一款基于SD8114便携式
酒精测试仪应用方案
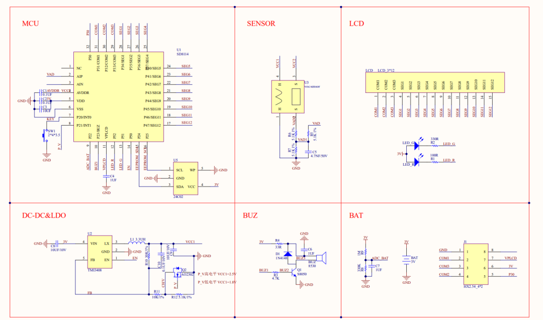
本文将重点介绍基于晶华微SD8114的便携式酒精测试仪应用。便携式酒精测试仪方案框图如图4所示。SD8114芯片资源丰富,具有高精度ADC,能准确测量出酒精数据;自带LCD驱动,不需要专门的LCD驱动芯片便可实现LCD显示;自带的硬件资源也降低产品研发门槛,缩短项目开发周期。

图4 便携式酒精测试仪方案框图
基于SD8114便携式
酒精测试仪原理图

图5 基于SD8114的便携式酒精测试仪原理图
程序流程图
传感器的预热是为了是降低和稳定传感器的零点,这个过程必须存在,另外对于灯显产品来说,预热时间在4s~10秒就可以满足下一步的测试要求;对于数显产品来说,需要10s左右,这个零点检测可以使用固定的倒计时,来规定时间,也可以采用单片机采样,动态监测零点的方法。待程序运行结束后,显示数值停留5~10秒(显示的过程应关闭传感器的供电,以节约电能),然后自动关机,以节省电源。

图6 程序流程图
SD8114芯片性能特点
· 高精度 ADC,ENOB=17.6bits@8sps,单个差分通道或者 3 个单端通道
· 低噪声高输入阻抗前置放大器,1、12.5、50、100、200 倍增益可选
· 8 位 RISC 超低功耗 MCU,49 条指令,6 级堆栈,在 2MHz 工作时钟,MCU 部在 3V 工作电压下电流典型值为 800uA;32kHz 时钟待机模式下工作电流 2uA,休眠模式电流典型值为 1uA
· 8k Bytes OTP 程序存储器,256 Bytes SRAM 数据存储器
· 具有 OTP 低压烧录功能。烧录电压范围:2.4V~ 3.6V,可以用于替代外部 EEPROM
· 内置 RC 振荡,无需外部时钟
· 8 位 TIMER,用于定时中断
· 内置 1 路 UART 通信接口
· 内置硅温度传感器,可以单点校正
· 17SEG×4COM 液晶驱动电路,超低功耗和大驱动能力设计;内含程控升压模块,可以
在低压条件下维持高亮显示
· 液晶支持 1/2BIAS 和 1/3BIAS 两种模式
· 输出四种可选择稳压源:2.4V/2.6V/2.9V/3.3V,提供外部传感器激励信号
· 灵活的电池检测功能,检测范围 2.0V~ 3.3V
· 所有输入口带施密特触发输入,可以选择是否使用上拉电阻
· Watch Dog Timer
· 掉电检测电路和上电复位电路
· 工作电压范围:2.4V ~ 3.6V
· 工作温度范围:-40℃~ 85℃
总结
SD8114具有高精度ADC,测量精度高,具有丰富的片内资源,极大降低外围电路的复杂程度,缩减硬件成本。