时间:2022-08-12 16:10
人气:
作者:admin
“零功率”无线传感器由环境能量供电,几乎在每个细分市场都有应用。但是,工程师必须格外小心地管理微量能量收集可用的有限功率预算。通过将超低功耗 MCU 和 RF IC 与高效电源转换设备相结合,工程师可以创建无需更换电池即可运行的无线传感器,以延长系统组件的有效使用寿命。为了设计这些高效系统,工程师可以利用来自 Cymbet、Linear Technology、 Maxim Integrated Products、Microchip Technology、Silicon Labs和Texas Instruments等制造商的超低功耗器件和专用 IC 。
除了适用于光、热、振动或射频能量的传感器外,零功率无线传感器系统设计通常还包括功率转换和管理单元、微控制器、射频无线电和应用传感器(图 1)。在运行中,系统将微弱的几微瓦环境能量转换为足够的功率,以允许系统定期唤醒、收集应用传感器数据、执行所需的传感器信号处理和数据格式化,并最终传输结果。

图 1:典型的零功耗无线传感器结合了能量传感器、能量处理能力、MCU、RF 无线电和应用传感器(Cymbet 提供)。
典型的无线传感器应用将需要几百毫秒或更短的时间来完成传感器数据收集和传输事件。对于监控现实世界进程的大多数应用程序,传感器事件可能每隔几分钟而不是每隔几秒发生一次。因此,无线传感器表现出一种活动配置文件,其特点是长时间的静止状态会被活动突发周期性地中断(图 2,另请参见 TechZone 文章“超低功耗 MCU 实现能量收集设计”)。

图 2:典型无线传感器的活动配置文件表现出较长的静止期,被活动突发中断,唤醒转换持续时间不同,具体取决于振荡器类型和设备要求(德州仪器提供)。
无线传感器的低占空比操作特性为工程师在创建无线传感器设计的高效电源、处理和通信阶段提出了独特的挑战。功率级必须能够收集环境能源并产生足够的电力来为下游电路供电。在无线传感器中,通信需求导致的峰值需求远远超出环境源瞬时可用的需求。因此,功率级必须能够有效地对存储设备进行涓流充电,例如像 Cymbet EnerChip 这样的薄膜电池,或者像太阳诱电LR 系列或伊顿 PowerStor这样的超级电容器系列。在峰值负载期间,电源管理系统必须能够切换到存储的能量来为活动突发以及与返回到静止状态相关的活动供电。
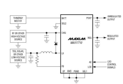
为了设计合适的功率级,工程师可以求助于专门的、高度集成的能量收集器件,例如 Cymbet CBC915或 Linear LTC3588、Maxim MAX17710,它们都提供专为能量微收集应用设计的电源转换功能(图 3,另请参阅 TechZone 文章“用于微采集设计的电源管理 IC ”)。

图 3:Maxim MAX17710 等专用微采集 IC 可为无线传感器中的环境源电源提供现成的解决方案(由 Maxim Integrated Products 提供)。
这些器件构成了环境源电源的核心,为无线传感器系统的应用阶段提供转换后的能量。随着具有集成外围设备(包括模数转换器 (ADC))的 MCU 的广泛使用,应用电路可以简单地由 MCU 和 RF 设备组成,而附加的分立元件最少。对于工程师来说,挑战就变成了通过最大限度地减少浪费的功率和最大限度地提高处理和通信操作的效率来满足非常紧张的功率预算。为了应对这些挑战,制造商为 MCU 和 RF 设备配备了多种省电模式,使工程师能够在设备功能与功耗之间取得良好的平衡。对于零功耗无线传感器设计,
待机模式
由于无线传感器应用中通常存在低占空比操作,待机模式往往是这些系统中的主要操作状态。即使是长时间的静止状态的综合功耗也可能不会上升到单个活动突发期间发现的瞬时水平。然而,待机模式下的电源效率将在确定系统在使用稀缺环境能源方面的整体效率方面发挥重要作用。
待机功耗主要来自两个主要因素:设备的泄漏电流和在睡眠模式下支持系统所需功能所需的最小功率。器件引脚上的泄漏是不可避免的(图 4),但当今的超低功耗器件具有最小的泄漏电流,通常呈现微安甚至纳安的每个引脚值,并且随着每一代新一代器件的出现,泄漏电流将继续下降到新的低点。工艺技术。

图 4:简化模型说明了代表性输入引脚的泄漏电流(由 Microchip Technology 提供)。
工程师还需要在功率预算中考虑分立元件的泄漏,直接使用指定的泄漏额定值或通过基于电容器的绝缘电阻 (IR) 规格的计算:
I = V x C / IR
其中 IR 以兆欧或兆法拉。
工程师可以通过关闭他们自己的电路或支持这种选择性电源状态的集成设备中不需要的电路来进一步降低泄漏电流。例如,应用传感器和 RF 级可以分别仅在数据采集和通信的突发活动开始和结束时单独上电。如下所述,高级射频电路允许工程师以编程方式禁用射频信号链的选定部分,以降低泄漏电流和整体功耗。
在睡眠模式期间,无线传感器系统必须保持足够的功能,以根据编程标准或响应外部事件触发的中断来唤醒自己。对于典型应用,此最低功能级别可能包括在活动突发之间保留 MCU 状态和内存内容,而不是在突发周期结束时将状态写入非易失性存储器并在下一次突发开始时恢复状态时期。
MCU 还需要能够检测电源电压欠压并采取适当的措施,包括安全返回待机状态甚至自行复位。例如,Microchip PIC12LF1840T48A集成 MCU 包括一个可编程的掉电复位 (BOR) 功能,该功能可在发生掉电时使 MCU 复位(图 5)。如果不加以考虑,掉电可能会导致状态损坏,因为电源会低于保持 MCU 状态、寄存器值、程序状态和内存所需的最低电压。

图 5:Microchip PIC12LF1840T48A 等 MCU 可以编程为在电源掉电时复位。此处,当电源电压低于掉电电压阈值 VBOR 时,器件将置位复位,并保持复位状态,直到 VDD 上升至高于 VBOR 加上迟滞值(由 Microchip Technology 提供)。
除了这些最低功能要求之外,MCU 还需要保留响应外部事件中断的能力,例如温度、压力或突然加速的变化。或者,工程师可以设计一个无线系统来定期唤醒并执行传感器测量。对于这种定时轮询方法,处于待机模式的 MCU 必须能够保持实时时钟 (RTC) 功能和响应 RTC 警报的能力。Silicon Labs Si1030x 和 Texas Instruments MSP430F513x等集成 MCU提供片上 RTC,并提供维持 RTC 功能和闹钟唤醒功能的低功耗模式。
醒来
在每微瓦都至关重要的能量微收集设计中,从待机模式到活动模式的过渡代表了当电路重新通电到有用的操作模式时浪费的功率。唤醒期间所需的功率开始耗尽宝贵的存储能量,这是与应用程序活动突发相关的峰值负载所必需的。因此,针对这些系统的 MCU 和 RF 设备应该具有非常快的启动时间。此外,理想情况下,这些设备应支持以定义的顺序为所需子电路供电的能力,以避免超过瞬时功率预算,从而可能导致整个无线传感器系统崩溃。这种顺序启动能力在“冷启动”情况下尤为重要,
对于 MCU,唤醒时间是一个关键的性能特征。Silicon Labs Si1030x 等 MCU 在短短 2 µs 内从睡眠模式唤醒到活动模式。Texas Instruments MSP430F513x MCU 在 5 µs 内从低功耗模式唤醒,甚至在 2 ms 内从掉电复位中唤醒。MSP430F513x 还提供慢速唤醒功能,可在低功耗模式下提供唤醒序列。
Silicon Labs Si4420等射频设备允许工程师有选择地为射频信号链的各个阶段供电。通过设置或重置设备电源管理控制寄存器中的位,工程师可以在不同时间激活或停用所需的特定电路块。
主动模式
睡眠和唤醒模式下的电源效率对于确保可以积累足够的能量来供应活动突发期间产生的峰值负载至关重要。在活动模式下,最小化活动功耗对于确保峰值需求(并返回静态状态)不会超过可用功率(通常来自系统存储的电源)至关重要。降低有功功耗的最直接方法之一是使用尽可能低的电源电压。电源电压是以下 CMOS 逻辑门动态功耗等式中的一个主要因素:
活动模式功耗 = C x V² xf
其中
C是加工技术的函数,
V 是电源电压
f 是栅极的开关频率。
MCU 制造商数据表通常会引用相对于 1 MHz 的动态电流。用这些术语重新表述,主动模式方程变为:
主动模式功率 = V * I
其中动态电流 I = C x V xf
适用于能量微采集应用的低功耗 MCU 的动态额定电流通常低于 300 uA/MHz(同样,请参阅 TechZone 文章“超低功耗 MCU 实现能量收集设计”)。此类设备通常在 1.8 V 至 3.6 V 的电源电压范围内工作,这是低压微收集设计的基本特征。
使用高度集成的设备也有助于消除浪费的电力。混合信号片上系统 (SoC) 设备,例如前面提到的 Microchip PIC12LF1840T48A、Silicon Labs Si1030x 和德州仪器 MSP430F513x,结合了无线传感器所需的完整功能,集成了 RF、MCU、ADC、GPIO、时钟、稳压器和电源管理单元在单个设备上,从而消除与片外访问相关的延迟和电源效率低下。
这些器件通常提供可编程射频输出功率,以及允许工程师有选择地禁用单个外设的灵活操作模式。例如,在 Silicon Labs Si103x 集成 MCU 中,工程师可以设置片上收发器的操作模式以禁用部分射频信号链,就像前面提到的独立 Si4420 射频收发器芯片一样。在 Si103x 中,工程师可以设置禁用信号链部分(包括功率放大器、接收器单元、PLL 等)的射频模式,将动态电流从完全运行时的 18.5 mA 降低到寄存器节省待机模式下的 450 nA。当然,工程师需要在这些节能与重新激活这些阶段所需的额外唤醒时间之间取得平衡。
即使使用最高度集成的组件,无线电通信通常也会在无线传感器系统中占据不成比例的大部分功耗。工程师可以通过优化射频功率和通信协议来最小化功率。当接收器在物理附近时,单个无线传感器节点可以在非常低的输出功率水平下运行。例如,工程师可以使用配备收发器的 SoC(例如 Silicon Labs Si1030x 和 Texas Instruments MSP430F513x)提供的 RSSI 输出(图 6)来估计与无线网络接收器的距离并相应地调整发射器输出功率。

图 6:工程师可以使用 Silicon Labs Si1030x 等 SoC 中可用的 RSSI 输出来优化射频功率输出(由 Silicon Labs 提供)。
工程师还可以设计无线传感器以适应可用的能源资源。如果无线传感器系统以最小的能量储备运行,则可以将其设计为根据可用能量储备按比例改变射频输出功率水平,仅当有足够的储备能量可用以确保完成传输和返回时,才以全输出功率传输系统进入待机模式。
使用低开销通信协议还可以显着降低与通信相关的功率要求。无线传感器数据通信通常在所需通信事务的类型中受到很好的限制。无需支持一长串事务类型,工程师可以将数据包消息信封减少到可靠地完成数据传输所需的最低开销。
最大化无线传感器系统效率的机会扩展到软件架构。工程师还可以通过选择不同的数据处理方法来优化活跃期。例如,使用传感器数据计算趋势的应用程序可能会容忍接收历史数据的一定延迟。在这种情况下,无线传感器可以唤醒,收集瞬时传感器数据,并立即返回睡眠状态。只有在积累了许多数据点之后,系统才需要保持足够长的清醒时间来为相对耗电的射频电路供电并完成数据传输。
概括
在环境能源的支持下,高效的无线传感器系统可以连续运行,其使用寿命仅取决于其组件的可靠性。然而,要实现这种永久供电无线设计的理想,需要优化待机、唤醒和活动模式的电源特性。可用的 MCU、RF IC 和 RF 混合信号 SoC 具有丰富的功率控制功能,可实现这种级别的功率优化。通过将这些节能 IC 与专门的能量收集设备相结合,工程师可以通过能够无限期运行的无线传感器设计来满足复杂的应用要求。
下一篇:影响天线隔离度的几个关键因素