AES-100边缘智能服务器,颠覆传统服务器,架构让人工智能边缘部署更轻松
中国上海 – 2022年6月16日
全球领先的边缘计算解决方案提供商—凌华
科技推出基于华为Ascend Atlas200的全新边缘智能服务器AES-100,突破固有服务器的设计理念,采用分布式
AI节点加弹性灵活的
处理器设计方案,可在紧凑的1U空间内布置多路边缘处理单元,也可以根据场景和需求不同搭配不同的
CPU模块,适用于广泛的AI边缘应用。
▼AES-100视频分析服务器架构图
产品亮点
·●AES-100采用华为Atlas200边缘智能计算核心,在1U空间内最多可支持24路Ascend310并行处理,最高具备了528
TFLOPS算力;
·●每个Atlas-200可独立部署任务,达到物理隔离部署不同的
算法;
·●灵活多变的计算核心,可搭配
Intel、兆芯、飞腾等多种处理器,适应不同的工作环境和要求,还可满足国产化CPU加国产化AI模块的需求;
·●提供高网络吞吐能力,标配支持4路千兆网路和1路管理网口;
·●高可靠性,提供双冗余
电源;
·●单瓦算力优秀,整机可达到1.38TFLOPS/W;
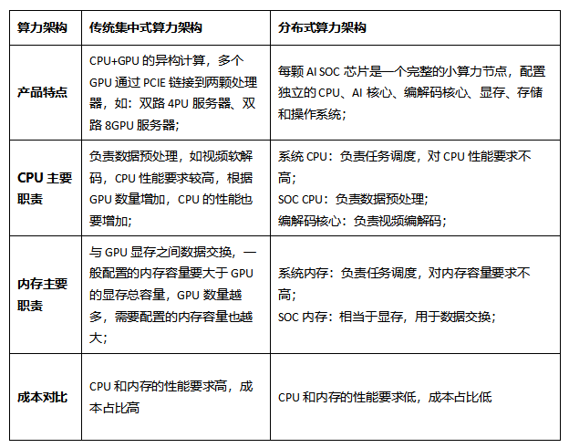
与传统的集中式算力架构相比,AES-100采用的分布式多路AI节点能够有效地降低
硬件成本。

在高算力的场景下,采用分布式算力架构的硬件成本可大幅度下降。AES-100可以广泛应用在城市道路对行人、机动车以及非机动车的特征结构化数据分析,可极大提高在海量视频中对目标的查找速度;监所等特殊场合发生的一场行为进行
检测,并及时发出报警,有效提升视频监控的价值,保障工作人员及在押人员的安全。