时间:2021-06-15 17:22
人气:
作者:admin
以太网供电(PoE)是 IEEE 802.3af 和 802.3at 标准定义的一种联网功能。PoE 使以太网电缆可以通过现有数据连接同时向网络设备供电和传输数据。IEEE 802.3bt 标准已于 2018 年 9 月 27 日获得 IEEE-SA 标准委员会的批准,可通过以太网链路传输更多电力。在这里,我们讨论为何这很重要,以及工程师如何利用这一潜力。
无线网络架构随时可用,为何我们仍在使用有线连接?好吧,无线联接很方便;但建筑物和家庭中已有数百万英里的有线 CAT5e 电缆,因此有线连接仍在使用中,而且有线比无线(企业网络如大学通常都是有线的)更难被黑客入侵或拦截,且长的有线电缆成本很低。如果您有一幢由砖、石头和金属构成的建筑物,那么在许多情况下都能获得良好的无线信号(5G 具有更好的室内覆盖范围,但完全部署还需时日)。如果要接入以太网电缆信号,则必须切入。此外,无线更容易受到其他信号和无线电波的破坏,而有线电缆通常被屏蔽并提供“即插即用”体验,并且具有更好的服务质量(QoS)。
802.3bt 系统架构
系统结构使用电源设备(PSE),一种可通过以太网电缆为受电设备(PD)供电的电源控制器。 IEEE 802.3bt 标准指出:“PD 是消耗功率或请求功率的设备部分,参与 PD 检测算法。能够成为 PD 的设备可能具有从备用电源汲取功率的能力。需要从电源接口(PI)供电的 PD 可能同时从备用电源供电。”典型的 PD 是一种设备,如 IP 电话、无线接入点、安防摄像机等,从以太网电缆接收电力。电源接口(PI)是 PSE 或 PD 与传输介质之间的机械和电气接口。这是在 IEEE802.3bt 标准的“PD PI 当前定义”第 1.4.324 节中定义的。
以前的 PoE 标准仅使用以太网电缆中八根导线中的四根来传输直流电流,IEEE 工作组选择对 802.3bt 使用所有八根导线。IEEE Std 802.3bt-2018 修正案 2 指出:“此修正案使用结构化布线工厂中的所有四对电线,增加了功率传输,从而为终端设备提供了更大的功率。该修正案还降低了终端设备的待机功耗,并增加了一种机制来更好地管理可用功率预算。”
IEEE 标准委员会的目标是增加从电源设备(PSE)到受电设备(PD)的电量。提供给 PD 的这些额定功率水平高达 71.3 W(90W 来自 PSE),同时大大降低了 PD 睡眠时所需的待机功耗。
自动分类特性
IEEE 802.3bt 标准的第 145.8.8.2 节对称为“自动分类”的物理层分类进行了可选扩展。启用此功能后,PSE 会确定所连接的 PD 设备消耗的实际最大功率。自动分类(Autoclass)仅针对单特征(single signature)PD 定义(有关单特征定义,请参阅下一节)。
当 PSE 实施 Autoclass 时,在 POWER_ON 且同时 pd_autoclass 为 TRUE 时测量 PAutoclass。请参阅本文标题为“一个 802.2bt 最坏情况的示例”的部分,显示发送给 PD 的功率未达到所需满功率的情况。如果启用自动分类功能,则可以纠正这种情况。有关更多详细信息,请参见 Embedded Computing Design 刊登的文章“通过自动分类优化 PoE 输出功率”。
单特征 / 双特征
IEEE 802.3bt 提供两种新的 PD 拓扑,分别称为单特征和双特征。单特征 PD 在两个线对之间具有相同的分类、维持功率特征(MPS)和检测特征。双特征 PD 在两个线对之间具有独立不同的特征。802.3bt 标准通过新添加的连接检查(Connection Check)使区分功能能来识别单特征或双特征 PD 连接之间的差异。
双特征 PD 将需要两个并行的 PD 接口,因为在此拓扑中需要两个不同的线对集。每个 PSE 的电力在每个 PD 接口之后汇集。这是个成本更高的方案。设计人员可能会选择成本低一半的单特征方案。考虑具有双重特征的监视摄像机,其中一个线对与摄像机相连,另一个线对与加热器或云台 / 变焦电机相连。
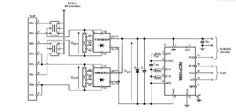
对于来自 PSE 的每个数据对,PD 端通常也需要一个变压器(对于 GB 以太网,请参见图 1,其中 Vpd,B 可能是 10 / 100Base-T),一个有源桥式整流器,一个 802.3bt PD 接口控制器和一个 DC - DC 转换器。肖特基二极管、电阻器和电容器也可理解为 PD 附加组件的可能部分。

图 1 802.3bt PD 端应用电路图,安森美半导体的 FDMQ8205A 桥式整流器和 NCP1096 PoE-PD 接口控制器(图片由安森美半导体提供)
图 2 显示,Type 4,Class 8 可能消耗的最大功率为 71.3W。PSE 最低电压为 52 V,最差的支持通道电阻为 6.25 ohm,1.73 A 的电流将流经电缆。

图 2 最坏情况下的通道为 6.25 欧姆,负载的恒定功率为 71.3W(Class 8)。每条导线 1.73A 或 0.433 是可在兼容系统中流动的最高额定电流(图片由参考文献 2 提供)
PD 端的潜在问题以及设计人员可能的方案 / 缓解措施
IEEE 802.3bt 标准指出“PD 在与电缆的物理连接点指定。未指定特性如电压校正电路、电源效率低下造成的损耗,内部电路与外部接地之间的分离或 PI 连接器之后电路引起的其他特性等。除非特别说明,否则 PD 定义的限制指定在 PI 上,而不是在 PD 内部的任何点上。
以下是设计人员应该考虑的一些领域,以建立一个真正强固的设计架构:
1)注意由于 PSE 和 PD 之间的通道中的其他设备(二极管,变压器等)引起的电流不平衡(请参见图 3)。只要设计人员意识到这种不平衡,就可以采用创造性的方法来减轻这种不平衡。这将取决于设计架构。一些可靠的规则是使用良好的接地平面以及承载大电流的宽接地回路。
2)以太网电缆中的线对线间电流不平衡:这里的问题是电缆供应商很少测试或给设计人员提供线对线不平衡规范,他们通常只指定线对内的不平衡。

图 3 PD 电流不平衡验证电路(图片由参考文献 1 提供)
3)当心电缆发热:通常会有大量电缆发热,但设计人员需要保持温升控制。IEEE 工作组设定限值应小于 10 摄氏度的温升。他们采用 300 mA 电流流过所有电缆导线,就像在不失衡的情况下,为每 100 m 电缆的末端传送 51 W 功率。设计人员可以尝试一些方案,例如使用较低电阻的电缆来减少 I2R 损耗,在每个线束中使用较少的电缆或仅在电缆束中进行部分供电。
确定任何给定电缆的功耗(发热)的正确方法是使用恒定功率吸收器作为负载,并使用电压源作为输入电源 2。
一些电缆发热研究会测试 2.0 A 时的电缆束。因此,如果使用 24AWG 电缆,则电缆功率密度将为 164 mW / m。功率密度是每单位长度电缆消耗的功率,因此:
164 mW / m =((2.0A)2x 4.09 ohms)/100m)
Rch 基于 24 AWG 固态铜在 20oC 的电阻率

图 4 通道是 24 AWG UTP,负载是恒定的 2.0A(图片由参考文献 2 提供)
4)输送到 PD 的功率(PD 是恒定功率负载)与 PSE 功率输出之间存在非线性关系。PD 的功率需求各不相同。PD 需要更多的电流意味着电缆中的压降更高,并有 IR 损耗。PD 获得的电压低于所需电压,因此需要更多电流。事实证明,在较低电流下使用较高的 PD 电压可稳定此效果。为安全起见,请将 PSE 电压限制为不超过 57 V。
测试 PD
如果制造商有演示板或参考设计,请始终将其用于您的应用。这些板是使用适当的布线和接地技术精心创建的,以提供最佳的架构性能。通常可以从制造商处获得工艺的 Gerber 文件。请在设计中使用它们。这些方法将免去对最终设计进行大量测试。
对于设计的生产测试以及在实际系统中的测试,有一些很好的方案,如 Reach Technology 的 PoE5 100 W PoE 测试仪或 Reach Technology 的 RT-PoE5 IEEE 802.3bt 以太网供电 PSE 生产测试仪。新罕布什尔大学互操作性实验室是唯一用于测试 PoE 认证的第三方测试机构。Sifos Technologies 拥有用于 IEEE 802.3bt PoE 的新的紧凑的 PowerSync 分析仪,将有助于进行 4 线对测试。以上方案将有助于确保强固的系统。
总结
本文旨在介绍 POE 和 IEEE802.3bt。希望读者能了解 PD 和 PSE 的定义,以及它们在提供适当信号和功率传输方面的优势和局限性,并更好地理解该标准及其在 PoE 系统中的改进能力。
本文的重点正如本文所强调的,IEEE 802.3bt 标准支持设计人员向 PD 提供更高的功率以及更多通用的能源选择。
本文还提供了为什么在无线世界中进行有线连接可以增强安全性、提高可预测性和可靠性的原因。广泛的现有有线基础设施已部署到位,其环境干扰远低于无线环境,系统成本更低且 QoS 更高。
本文还向读者介绍了设计 802.3bt PD 时要考虑的一些重要点,以避免潜在的缺陷,从而使最终设计的系统稳定可靠。
最后,为了更好地设计 802.3bt PD,向设计人员演示了适当的测试方法,并提供了链接和参考文献。
参考文献
1 IEEE Standard for Ethernet Amendment 2: Physical Layer and Management Parameters for Power over Ethernet over 4 pairs, IEEE Standards Association, IEEE Computer Society, IEEE Std 802.3bt™-2018 (Amendment to IEEE Std 802.3™-2018 as amended by IEEE Std 802.3cb™-2018)
2 Practical PoE Tutorial, Chris DiMinico, MC Communications/Panduit; Chad Jones, Cisco Systems; Ron Nordin, Panduit; Lennart Yseboodt, Philips Lighting, IEEE802.org, Berlin, Germany 2017
编辑:hfy
上一篇:如何实现 SPI通信的主从功能