时间:2020-09-23 17:09
人气:
作者:admin
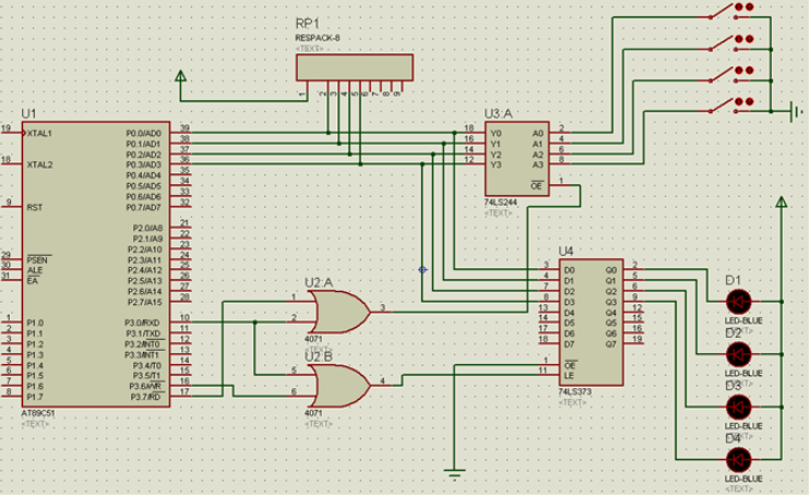
I/O口不能完全用于输入/输出操作,当需要扩展外部存储器时,P0、P2口用作地址总线和数据总线,此时能用的I/O口就只有P1和P3口,如果再使用串行通信,I/O口就不够使用了,需要扩展I/O口
两种方式:
① 采用普通锁存器、三态门等芯片来进行简单的扩展(如74LS373或74LS244等)
②采用可编程的I/O芯片来扩展(如8255或8155等)
要求:用4个开关控制4个LED的亮灭状态,其中采用74LS244控制开关的输入,采用74LS373控制LED输出
代码:

电路图:

过程分析:

#18 P0=0xff;通过拉高P0口置为1111 1111,即关闭LED灯;
#19 com=0;对CD4071 U2.A的1和CD4071 U2.B的5输入一个0;
#20 rd = 0;对CD4071 U2.A的2输入一个0;
由于CD4071的功能是执行逻辑或运算,1和2分别输入0,则3输出0给74LS244的OE口;
74LS244缓冲驱动器的OE为使能端,低电平是有效的,高电平时输出为三态,此时通过CD4071传给OE低电平,使开关的电平可以通过74LS244传入P0;
开关状态传入P0;
#21 temp = P0;通过定义的unsigned char temp来存放P0的状态
#22 rd = 1;对CD4071 U2.A的2输入一个1;
1=0;2=1;此时或门输出为1;
74LS244的OE端高电平时输出为三态,关闭74LS244
#23 wr = 1;对CD4071 U2.B的6输入一个1;
此时5=0;6=1;CD4071 U2.B的7输出一个1;
74LS343的OE为低电平时,用作地址锁存器;LE为高电平时,输出Q0-Q7状态与D0-D7状态相同;当LE发生负跳变(1->0)时,输入端的D0-D7锁入Q0-Q7
#24 P0 = temp;temp中的数据存入P0,传送到74LS343的D端;
#25 wr = 0;对CD4071 U2.B的6输入一个0;
此时5=0;6=0;CD4071 U2.B的7输出一个0;
LE的状态从1->0,发生负跳变,输出Q0-Q7
LED等接受到开关的情况,发生亮灭。
实验结果
