时间:2020-10-14 12:05
人气:
作者:admin
网口电路/Bob Smith电路网口电路是什么呢?
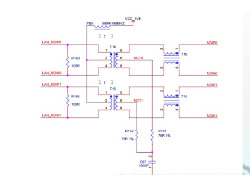
网口电路就是我们硬件设计时经常见到的 10M/100M/1000M WAN口防护电路,常包含网口变压器、RJ45端子、电阻、高压电容、普通电容和电感,具体电路形态如后面的描述:
根据中心抽头的处理形式,我们一般分为电压型和电流型。
(1)电流型

电流型请注意在PHY侧,网口变压器(Transformer)中心抽头是上拉到Vcc电源的;
上拉电源大小取决于CPU端驱动能力的大小,有的是1.8V,有的是2.5V,也有其他的电压,此处不再一一赘述。
(2)电压型

电压型的是接电容到地,不接电源。电容的大小一般是100nF,如果EMC测试不过也可以尝试其他值。
电流型与电压型的差异在于靠近PHY侧的网络变压器中心抽头,电流型是接电源Vcc,电压型接电容到地。
Bob Smith电路的作用是什么?
(1)阻抗变换;
这一点,我在很多资料上看到,但是实际在我后来验证实验中,发现这一点不对,在后续会详细描述。
(2)浪涌防护;
这一点是绝对准确的,请看后续详细分析过程。
(3)降低EMC测试辐射
这一点也是正确的。
阻抗变换验证一
第一个阻抗概念:大家持有阻抗变换的原因是,网口必然搭配网线,而网线的阻抗是双绞线的75欧姆,此时的75欧姆讲的是双绞线差分阻抗;
第二个阻抗概念:在PCB板上,两对差分线阻抗,每个都是100欧姆的差分阻抗,单端阻抗未说明;
第三个阻抗概念:网口RJ45端子,对于百兆来讲,两两相接,再连接75欧姆电阻过高压电容到地,此时的75欧姆阻抗,是干什么用的?
第四个阻抗概念:靠近RJ45端子那边的网络变压器中心抽头连接75欧姆电阻,过电容到地,这个75欧姆又是做什么的?
第五个阻抗概念:千兆网口无法连接两个75欧电阻,但是差分阻抗也是100欧姆,又怎么讲?
以上提到的阻抗前3点都是Bob Smith电路提到的,但是实际上没人说的清楚为什么是75欧姆?而我也认为75欧姆用来阻抗变换是不对的,因为双绞线是75欧姆,但是板子上是100欧姆,变压器是1:1绕组,怎么变换,完全没道理。
况且,是不是如果此处不是75欧姆电阻,而是直接去掉、变成50欧姆或者直接100欧姆,此时是不是就不满足阻抗变换了,为此我进行如下验证:
网口一致性测试验证
网口一致性测试,该测试用以判定网口电路的综合物理层连接指标,包含眼图、上升沿、下降沿、上冲、下冲、平衡度和传输抖动等指标。(可以参考链接中的泰克官网介绍)
在高速信号传输中,我们知道,如果存在过充及下冲,则一定是信号传输阻抗发生变化,阻抗不匹配,进而导致信号出现反射等问题。
所以我从下面三组处理中,分别测试网口一致性指标:
(1)保留RJ45和网络变压器之间的4个电阻和1个电容;
(2 )去掉网口RJ45端子未使用的4个pin,两两相连的2个电阻;
(3)去掉所有的4个电阻和1个电容。
此时网口一致性数据如下:

上表中的数据为实际数据,此时可以看出在结果比对中,分别为以上三种时,结果基本上变化很小,且网口一致性指标都是测试通过的,而且如果真的Bob Smith电路是有阻抗变换的作用的,我的以上操作(保留阻容、去掉电阻、去掉电阻电容)完全破环了阻抗平衡,但是实际上对网口一致性指标没有多大的影响,这是我认为该电路不具有阻抗变换的第一个原因。
验证二
还有,如果是阻抗变换,则我把75欧姆电阻换成其他值,是不是也会发生网口一致性测试不合格的情况。为此我做了如下实验:
(1)将75欧电阻换成50欧姆;
(2)将75欧电阻换成100欧姆的实际测试结果。

如上图所示,实际结果并不是如我们设想的那样,换成50欧和100欧之后,网口一致性测试未通过,而是75欧、50欧、100欧时网口一致性测试全部通过了,则说明该电路有阻抗变换的作用又行不通了。实际上以上结果在某些测试项目上50欧或者100欧甚至于要好于电阻为75欧时,所以再一次验证了该电路有阻抗变换作用是不正确的。
还有一点就是千兆网8条信号线都使用了,此时75欧电阻都没有地方接了,但是这一点是通用的做法,为什么不考虑阻抗特性了。
另外我还进行网口ping IP包测试,也无延迟,链路正常。
浪涌防护
IEC61000-4-5为电子产品雷击浪涌测试标准,具体请查看链接对应说明。
在进行通信端口浪涌防护能力测试时,需要进行共模和差模测试两组测试,测试次数依据各公司和专业认证测试公司,一般是正负各5次。一般而言我们要进行共模4KV(电压等级)和差模2KV(电压等级)的测试,下面将会介绍共模测试和差模测试。
共模防护
共模测试就是将网口用测试工装将8条线全部接在一起,在8条线结点和主板地之间加上4KV标准定义波形电压,测试电压波形见通讯端口浪涌测试相关标准,此时浪涌的泄放路径是什么呢?
如下图:

因为8条线接在一起,所以浪涌方向一致,因此以1条信号线(蓝色)和1条未连接线(绿色)做浪涌泄放的说明。
蓝色信号线浪涌泄放:浪涌是先经过变压器一端,从中心抽头出来,再经过75欧电阻和高压电容到地;所以需要变压器、电阻、电容都能抗住4KV浪涌冲击。
绿色线浪涌泄放:浪涌泄放是先经过电阻,再经过电容直接到地,因此需要电阻和电容能抵抗住4KV浪涌冲击。
差模防护
差模测试是在传输数据的差分线上测试,一端接2KV正,一端接2KV负极;百兆网口测试2组、千兆网口测试4组。百兆网口测试如下图:

下面以一组差分线作说明。
蓝色为网络变压器右侧浪涌路径,可以看到需要抗住2KV浪涌,必须要网络变压器自己可以抵抗,因为没有其余泄放路径。
绿色为网络变压器左侧浪涌路径,也就是靠近CPU端口;因为差模直接通过变压器耦合到CPU一侧线圈,所以此时上图中的CPU两个引脚必须抵抗2KV冲击,但是为了保护CPU,我们一般在数据线上靠近CPU放置小电阻、在CPU连接的差分线之间放置双向TVS器件来保护CPU,不会被浪涌打坏。
降低EMC辐射电感
如上图所示的几个点,在电流型Bob电路时,上拉电源上连接电感,是用来减小高频干扰,高频干扰有什么危害?高频信号在频域中含有丰富的谐波,或导致较强的电磁场变化,导致辐射超标。
电容
中心抽头电容什么作用,中心抽头的作用也是降低交流阻抗,将高频交流信号短路到地,所以L和C组成LC滤波器,降低高频干扰。
共模电感
网口变压器的共模电感,就是电流型中的T10、T14、T17、T18,我们知道辐射超标一般都是共模电流导致的,而共模电感就是来消耗差分线路中的共模电流的,而对差模电流基本无影响。
综述
Bob Smith电路我们开始讲述到了他的基本电路形态、组成元器件、电压型和电流型的差异,接下来也讲到了他的作用是什么?
我看到的文章都是说有阻抗变换和浪涌防护的作用,为此我从三个点来证明阻抗变化这一点不是很正确,可能是错误的;
另外从浪涌防护的角度来阐述了Bob Smith电路在浪涌防护中的作用,为了更好的防护效果,电阻一般选用 3216封装,电容也选择3216封装,因为大封装耐高压冲击特性比较好。
最后讲到了此电路在防止EMC测试辐射中的作用。
希望大家能对Bob Smith电路有一个基本的了解和掌握。
注:以上的测试数据本人可以保证是真实的,以上提到的实验本人也是实际测试验证的。但是以上提出的75欧是阻抗匹配确定值,我认为是不恰当的,这是我个人看法,如果大家有新的看法可以多交流。
编辑:hfy
上一篇:核心网运维经历的发展变迁史
下一篇:串口服务器通信连接原理实现