时间:2020-05-02 16:58
人气:
作者:admin
CMOS数字集成电路,在一定条件下,可以作为放大器使用,这样就使得,用于制作收信机是可以实现的。并且还有灵敏度高、低功耗、体积小、重量轻的优点。
下图1,是这个收信机的工作原理框图。

从图1看出,这个收信机,是工作在直放模式,调谐以后进行高放,然后检波低放,直驱扬声器进行输出。结构简单,方便自制。
这个收信机,范围初步设定在中波550~1600KHz,使用3V电池供电,用普通耳机便可收听。
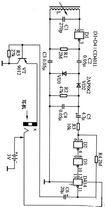
1、电路工作原理
下图2,是收信机的工作原理图,图中的收信机,工作在双边带接收模式。

收信机电路中,使用了4个CMOS非门(CD4011),分别作为高频放大和音频放大,耳机插座稍做改装后,兼做电源开关,耳机插入后,自动接通电源。
收信机工作原理:
发信机的双边带调制信号,由L、C1构成的调谐回路进行选频接收,传递给D1进行高频放大。
然后,有二极管VD1、VD2等构成的倍压整流检波电路,滤除载波信号,输出调制信号,传递给D2、D3、D4构成的音频放大器,最后经过三极管VT功率放大后,推动耳机发声。
1.1、CMOS模拟放大电路
当在CMOS门电路上施加适当的偏置电压,可以让门电路工作在线性放大区,如下图3所示。

在非门的输出端与输入端之间并联一个反馈电阻Rf,将其工作点,偏置于转换特性曲线的中间点,便构成了一个模拟线性放大器,放大倍数等于反馈电阻Rf与输入电阻Ri的比值。
1.2、调感式调谐回路
与常规的收信机不同的是,L与C1构成的调谐回路,使用调节电感容量的方式,即调谐电容C1容量固定,通过改变磁性天线L的电感量来选择频率,电感量增大,接收频率下降,反之上升,这样做,可以进一步简化结构和体积。
1.3、倍压整流检波电路
为进一步提高接收效果,双边带的检波采用二极管VD1、VD2及C2、R2等构成的倍压整流电路,把载波滤掉,保留调制信号。
当信号电压ui正半周时,ui经过VD1对C2充电,C2上电压位左正右负;
当信号电压ui负半周时,ui与C2上的电压串联后,经过VD2、R2,在检波负载R2上可得到2倍ui的输出电压,如下图4所示。

其中,C4的作用是滤除检波输出信号中残余的高频成分,得到低频的音频调制信号。
检波电路,是决定收信机的,接收哪种调制信号的关键部分,在这个电路部分,可以改成SSB或者CW检波方式收信机,感兴趣的同学,可以在留言区,讨论一下怎么改制。
1.4、电流放大器
由于CMOS电流输出电流很小,不足以驱动耳机,为了让耳机得到足够的功率,需要对输出电流进行放大,图2中的三极管VT构成一级电流放大器,实际上是一个射极跟随器,可将CMOS电路的输出电流的能力进行放大,足以推动耳机发声。
2、电子元器件的选择
D1~D3用一块CMOS与非门集成电路CD4011,其中包含了4个互相独立的2输入与非门,将各个与非门的两个输入端并联在一起作为非门使用。
磁性天线L需要自己绕制,用直径5mm、长30mm左右的小磁棒,用牛皮纸等材料,做一个线圈骨架,用直径0.2mm的高强度漆包线在线圈骨架上平饶100圈左右(准确匝数需要在调试中进行增减),这个骨架可以让磁棒在线圈中来回移动,起到改变电感量的作用。
至于耳机插座当做电源开关的方式,选一个带有耳机和直放切换功能的3.5mm耳机插座,按照如下图5的方式改装。

这个收信机,只需要把磁棒,放进和抽出线圈中,就可以选择调谐频率,如果有兴趣的同学,可以在这个电路的基础上,通过修改检波方式,改成SSB的LSB和USB进行接收,或者添加蜂鸣电路,接收CW信号。