时间:2011-10-31 15:16
人气:
作者:admin
网络协议的定义:为计算机网络中进行数据交换而建立的规则、标准或约定的集合。例如,网络中一个微机用户和一个大型主机的操作员进行通信,由于这两个数据终端所用字符集不同,因此操作员所输入的命令彼此不认识。为了能进行通信,规定每个终端都要将各自字符集中的字符先变换为标准字符集的字符后,才进入网络传送,到达目的终端之后,再变换为该终端字符集的字符。当然,对于不相容终端,除了需变换字符集字符外。其他特性,如显示格式、行长、行数、屏幕滚动方式等也需作相应的变换。为各种无线设备互通信息而制定的规则我们把它称之为"无线网络协议标准".
目前常用的无线网络标准主要有美国IEEE(电机电子工程师协会,The Institute of Electrical and Electronics Engineers)所制定的802.11标准(包括802.11a 、802.11b 及802.11g等标准),蓝牙(Bluetooth)标准以及HomeRF(家庭网络)标准等。

无线网络协议介绍 WLAN家族成员逐个说明 802.11a 高速WLAN协议,使用5G赫兹频段。最高速率54Mbps,实际使用速率约为22-26Mbps.与802.11b不兼容,是其最大的缺点。 802.11b 目前最流行的WLAN协议,使用2.4G赫兹频段。最高速率11Mbps,实际使用速率根据距离和信号强度可变 (150米内1-2Mbps,50米内可达到11Mbps)。802.11b的较低速率使得无线数据网的使用成本能够被大众接受。另外,通过统一的认证机构认证所有厂商的产品,802.11b设备之间的兼容性得到了保证。兼容性促进了竞争和用户接受程度。 802.11e 基于WLAN的QoS协议,通过该协议802.11a,b,g能够进行VoIP.也就是说,802.11e是通过无线数据网实现语音通话功能的协议。该协议将是无线数据网与传统移动通信网络进行竞争的强有力武器。 802.11g 802.11g是802.11b在同一频段上的扩展。支持达到54Mbps的最高速率。兼容802.11b.该标准已经战胜了802.11a成为下一步无线数据网的标准。 802.11h 802.11h是802.11a的扩展,目的是兼容其他5G赫兹频段的标准,如欧盟使用的HyperLAN2. 802.11i 802.11i是新的无线数据网安全协议,已经普及的WEP协议中的漏洞,将成为无线数据网络的一个安全隐患。802.11i提出了新的TKIP协议解决该安全问题。
IEEE802.11b是美国电机电子工程师协会(IEEE)为了改进其最初推出的无线标准IEEE802.11而推出的第二代无线局域网络协议标准。IEEE 802.11b是无线局域网的一个标准。其载波的频率为2.4GHz,传送速度为11Mbit/s.IEEE 802.11b是所有无线局域网标准中最着名,也是普及最广的标准。它有时也被错误地标为Wi-Fi.实际上Wi-Fi是无线局域网联盟(WLANA)的一个商标,该商标仅保障使用该商标的商品互相之间可以合作,与标准本身实际上没有关系。在2.4-GHz-ISM频段共有14个频宽为22MHz的频道可供使用。IEEE 802.11b的后继标准是IEEE 802.11g,其传送速度为54Mbit/s.
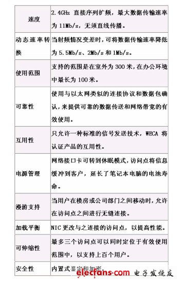
特点:

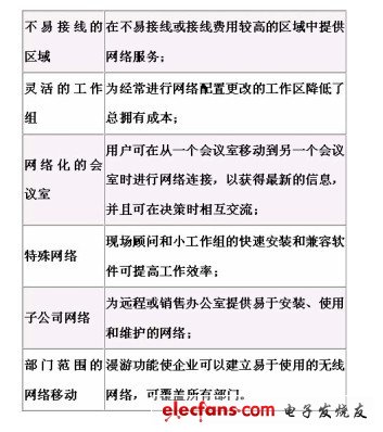
应用:

上一篇:IEEE标准和其主要格式
下一篇:IEEE1394标准介绍及应用