网站首页

人工智能P2P分享搜索全网发布信息网站地图标签大全

当前位置:诺佳网 > 电子/半导体 > 通信网络 >

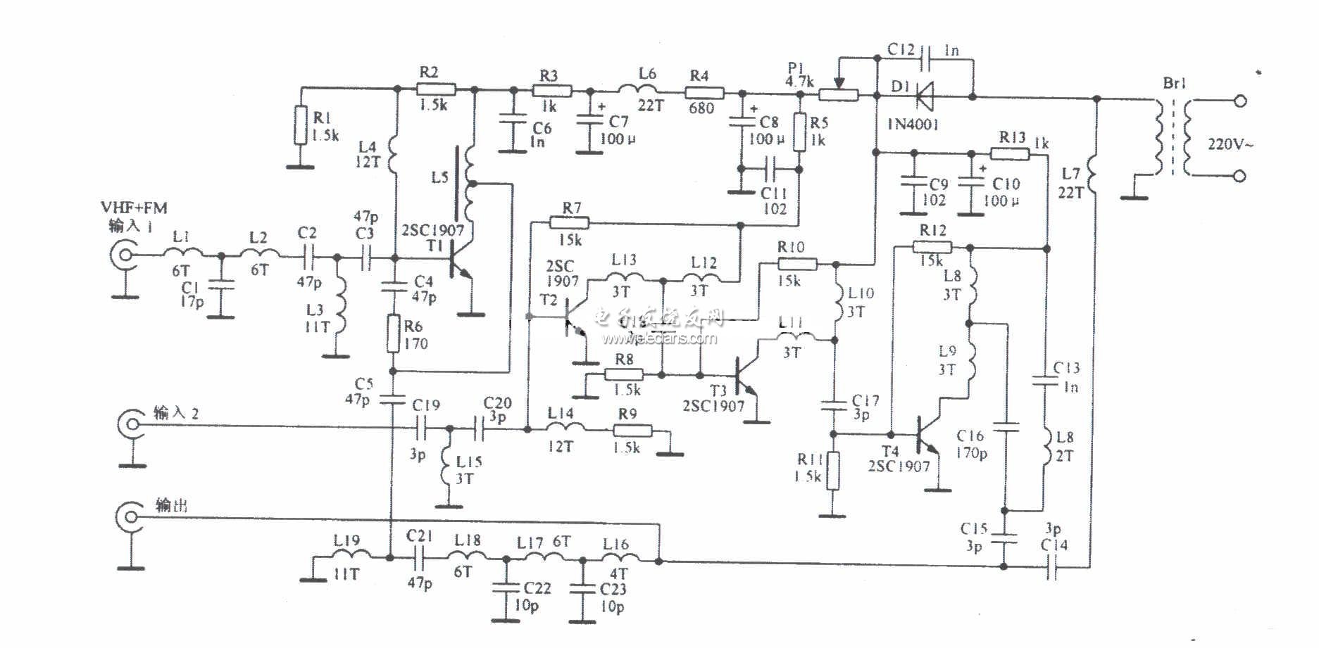
改进型托勒斯全频道天线放大电路图

时间:2011-09-29 11:00

人气:

作者:admin

标签: 放大电路  天线  托勒斯 

导读:改进型托勒斯全频道天线放大电路图-电子发烧友为大家提供了改进型托勒斯全频道天线放大电路图,本站还有其他相关资源,希望对您有所帮助!...

改进型托勒斯全频道天线放大电路图:

改进型托勒斯全频道天线放大电路图

温馨提示:以上内容整理于网络,仅供参考,如果对您有帮助,留下您的阅读感言吧!
相关阅读
本类排行
相关标签
本类推荐

CPU | 内存 | 硬盘 | 显卡 | 显示器 | 主板 | 电源 | 键鼠 | 网站地图

Copyright © 2025-2035 诺佳网 版权所有 备案号:赣ICP备2025066733号
本站资料均来源互联网收集整理,作品版权归作者所有,如果侵犯了您的版权,请跟我们联系。

关注微信