时间:2010-04-24 10:15
人气:
作者:admin
摘要:根据声发射信号微弱、传播速度快、易受干扰等特点,通过对声发射检测中声发射信号源定位类别和方法的研究,提出了多个数据采集通道同时采集声发射信号的设计方法。本方法利用单片机技术设计了一个多通道声发射信号采集系统,从而实现了对声发射信号的同步采集以及声源信号技术,同时通过与上位机通讯完成了数据的保存和处理。
关键词:声源定位;无损检测;电荷放大器;微弱信号检测;同步采样;SPI通讯
0 引言
声发射技术作为一种新型动态监测技术,在无损检测技术中占有重要地位。而无损检测技术又是故障诊断中较为常用而有效的方法。因此,声发射技术在故障诊断的在线检测中具有广阔的应用前景。特别是正在执行生产任务的大型压力容器方面。由于需要长期连续不停产的工作,容易造成压力容器疲劳损伤,对安全生产造成严重威胁。而声发射检测可以在不中断生产的条件下,对大型压力容器或储罐进行动态监测,并能够快速捕捉缺陷位置,从而有效避免重大事故的发生。
1 声发射信号的特点及采集原理
声发射(Acoustic Emission)技术是一种可用于评价材料或构件损伤的无损检测诊断技术。所谓声发射,是指材料在外力或内力作用下,局部源快速释放能量而产生瞬态弹性波的一种现象。材料所释放出的弹性波反映了材料破坏过程中的一些物理特性,而通过耦合在材料表面上的压电陶瓷探头可将材料内声发射源产生的弹性波转变为电信号,然后应用电子设备将这些电信号加以放大、采样,再将采集的数据传送到上位机进行储存和分析。
在材料内部生成的声发射信号所产生的弹性波在传播过程中会受到反射、衍射和波型转换等因素的综合作用,从而引起弹性波能量的衰减,这样,声发射信号的强度会根据传感器的位置与声发射源距离的增加而减弱。所以,由材料变形或裂纹形成点传播到传感器接收点时,所检测到的声发射信号就会变得非常微弱。
声发射检测技术中最重要的是对声发射源定位,而声发射源定位的方式和方法是由声发射信号采集系统的通道数决定的。一维线定位要求有两个声发射信号通道,而二维平面定位则至少要求三路声发射信号通道。所以四通道的声发射信号采集是应用最为广泛的声发射信号采集系统,在此基础上,才可以扩充为更多通道的声发射信号采集系统。
2 声发射信号采集系统电路设计
2.1 声发射信号采集系统的组成
声发射数据采集系统主要由传感器、前置放大器、数据采集、数据通信、信号处理等模块构成。多通道声发射信号采集系统通常由四个独立的信号采集通道组成。本文将对四个独立信号采集系统的设计进行详尽的论述。图1所示是一种多通道声发射信号采集系统的组成框图。

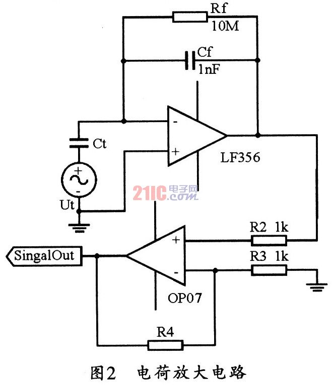
2.2 声发射信号的放大滤波电路
由于声发射信号十分微弱,因而必须选择高输入阻抗的放大器;而电荷放大器具有高输入阻抗和较好的线性度。更因为声发射探头为压电陶瓷,具有容性特点,所以,选择普通放大器会使工作时的静态电荷倒灌在传感器的极板,使传感器无法正常输出被检测信号。因此,在本系统中,第一级放大电路选择了电荷放大器LF356,图2所示是该系统的电荷放大电路。

电荷放大器电路中,电阻的阻值和电容的容值选取必须满足传感器输出的信号频率要求:

本设计采用两级放大,第一级电荷放大器的放大倍数A设计为20,即:
![]()
其中:Ct为换能器的等效电容,选择反馈电容Cf的容值为1 nF,换能器的等效容值为20 nF,这样,选取Cf为1 nF,选择Rf的阻值为10 MΩ,那么,将电阻电容带入到关系式可得:

而换能器输出信号的频率大于60 Hz,即:f>fx,大于电荷放大器的截断频率,可以满足设计要求。
2.3 同步采样电路
在声发射检测中,判别一个声发射信号是否产生的基本条件之一是声发射信号的门限电压,当信号高过声发射信号的门限电压时,则认为一个声发射事件产生。在本系统中设置电压比较器,检测强烈的声发射信号时,电压比较器的基准电压就是声发射检测中的门限电压。系统中四路独立的声发射信号经过放大滤波后即可进入电压比较器LM239。LM239有四个独立的电压比较器模块.当信号进入各自的电压比价器模块后,即可与门限电压相比较。当信号高于门限电压时,则判定声发射信号到来,此时电压比较器的输出为高。
由于声波在钢板中的传播速度较快(典型的传播速度为3000 m/s),如果由一个中央处理单元控制多个通道的指令时间不够快的话,就会造成数据采集的不同步。本文采用“优先到达同时触发四路AD同步采集”的设计方案。
在四个传感器中,优先接收到声发射信号的通道亦是优先使该通道电压比较器的输出为高电平的通道,故可以把此通道的高电平信号同时送到四个单片机的外部中断,然后启动四个单片机的片内AD同时对四个通道的声发射信号进行采集。这样就从根本上避免了在程序中由于指令执行时间以及其它内部因素的延迟影响,对多通道数据采集造成的不同步、采集遗漏或采集不完全等问题。其同步采样电路如图3所示。

2.4 数据通讯
本系统的信号采集通讯部分分为下位机的,SPI多单片机组成的数据交换系统和主控单片机与上位机通讯两部分。
STCl2C5410AD单片机自带SPI通讯接口,且内置8位移位寄存器,可保证数据传输的准确,并可简化电路设计,提高设计的可靠性。
本设计中设置的四个信号通道中的四个单片机均为从单片机,它们由主控单片机控制,可通过从机选择线来选择需要通讯的从单片机。四个从单片机可公用主机输入/从机输出数据线MISO、主机输出/从机输入数据线MOSI、以及时钟SPICLK总线。同时它们可将采集的数据保存在各自从单片机的寄存器中,以便主控可以利用SPI总线取出各个从单片机中的数据,这样就由SPI总线构成了一个数据交换系统。
与上位机的通讯可采用串口通讯的方式,并通过串口通讯设计把计算机与单片机联系起来,然后将采集的数据按通道次序传输到计算机中,
最后由上位机发口令,再由主控单片机将采集的数据按通道次序传输到计算机中。
3 实验与仿真
声发射的信号可采用硬度为HB的铅笔芯折断的信号进行模拟。铅笔直径西为0.5 mm,其铅芯伸出长度约为2.5 mm,与钢板表面夹角为30°左右。
声发射信号来自缺陷本身,同样大小和性质的缺陷,由于所处的位置和应力的状态不同,所以它的声发射信号也会有差别。实验中,在固定传感器位置不变的情况下,在同一个点多次将铅笔芯折断,观察信号的状态,最终选择了声发射模拟信号出现较为频繁的情况作为声发射模拟信号的状态,本文采用STC12C5410AD单片机,它是具有8个lO位100 ksps的AD,完全满足采样定理,而且片内自带SPI总线,故可进行多通道声发射信号采集系统的试验。
试验采用压电陶瓷片作为声发射信号传感器,因此具有结构简单、轻巧、灵敏度高等特点。压电陶瓷对外力敏感,并可将极其微弱的机
械振动转换成电信号。
针对声发射信号的特点,本实验选择的基板材料为黄铜,谐振频率为20 kHz,电容量为20 nF的压电陶瓷片作为声发射模拟信号的换能器,可以满足铅笔芯折断信号的接收要求。
本实验选择了两通道的数据采集,在厚度为10 mm的钢板上又间隔的分布了两个传感器,然后折断铅笔芯,并在上位机分别选择通道一和通道二,再将两个通道的数据分别上传到上位机,并利用MATLAB将采集的数据表示成波形。这样,就可以看出声发射模拟信号的幅值随时间的变化有所衰减,从而证明了弹性波在传播过程中的能量衰减。同时,在传感器2的位置还出现了弹性波的干涉现象,这正是弹性波的纵波和横波相继到达换能器2所造成的。图4所示是信号采集的波形仿真图。

4 结束语
本文根据声发射的特点,利用声发射的声源定位方法,提出了一种多通道数据信号采集系统的设计方法。通过大量实验证明,本设计具有数据传输快、定位准确等特点,能够达到声源定位的要求。