时间:2010-03-29 11:13
人气:
作者:admin
1000米晶体稳频FM立体声发射机设计原理
制作一台频率稳定发射距离稍远的调频立体声发射器一直是许多无线电爱好者的心愿,这里介绍一款由闽实科技开发中心生产的采用晶体稳频的调频立体声发射机,该机工作频率相当稳定,音质上乘,非常适合作为家庭无线音响之用。
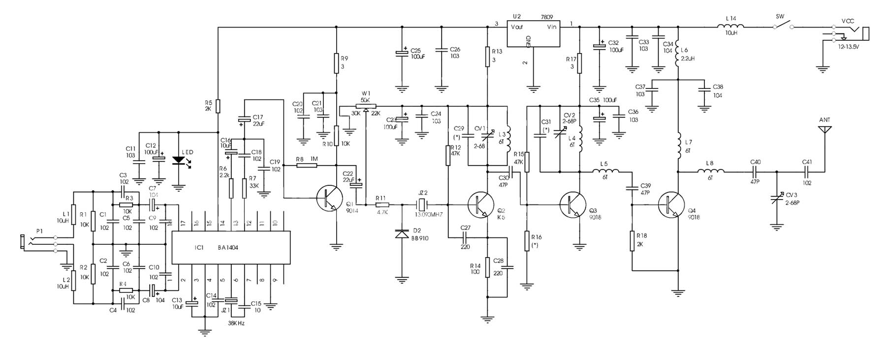
下图为该机的工作原理图,该电路主要由四部份组成:供电电路,立体声编码电路,晶体振荡电路和射频放大电路;U2和发光二极管LED及相关阻容元件构成供电电路,其中U2输出稳定的9V电压,供BA1404和Q1Q2之用,发光二极管在这里除做为电源指示外,还为BA1404提供稳定的2V左右的工作电压。R5为LED的限流电阻。C25,C26,C32,C33,C34为电源滤波电容,R5,R13,R17为电源退耦电阻,可减少各级间因使用同一电源而带来的级间干扰。BA1404及周边元件构成调频立体声编码电路,这里不使用其内部的高频振荡电路,只将它作为立体声编码器之用。R1,R2,R3,R4和C1-C10构成调频预加重及输入匹配网络,与接收机的去加重网配合可有效地改善频响效果。L,R两路音频信号经预加重网络及输入匹配网络后分别输入BA1404的1和18脚,编码后的音频信号由14脚输出,同时13脚输出19KHZ的导频信号供接收机同步解调出LR信号。Q2及其周围的元件构成晶体振荡电路,其振荡频率由晶振JZ2决定,本图中为13.09MHZ,IC1输出的音频编码信号和导频信号经Q1构成的放大电路放大后送入晶体振荡电路,Q1级可有效地加大调制频偏。通过选择变容二极管和晶振亦可有效地加大调制频偏。Q3,Q4构成射频功率放大电路,Q2Q3还起到倍频和功率放大的作用。通过改变CV1CV2,可将射频频率倍频为91.63MHZ(此处为七倍频),刚好落在调频广播频段。Q4工作在丙类状态,发射效率较高。L8,C40及CV3,C41构成射频滤波及天线耦合电路,通过调节CV3可使高频波有效地传送给天线,减少谐波分量。整机输出功率约为1W,采用室外GP天线发射在开阔地带实测约可发射近一公里。

下图为该机电路板装配图。L1,L2,L6使用色标电感,L6应选择功率不小于1/8W的色标电感,其它电感线圈均使用直径为0.51mm的漆包线在3.3mm的钻头上绕制,圈数为图中所标。Q4亦可选用C2053可使射输出功率更大些。整板工作电流约为200毫安。直流电源应选择输出电流不小于500毫安输入电压为12V的直流适配器。如果工作电源的输出功率不够,极易引入交流声,影响发射机的工作性能。

所有元件焊接完毕检查无误后接上拉杆天线或GP天线,将场强计调谐在91.63MHZ,通电试机,调节CV1,使其LC回路谐振在晶振的N倍频上(此处N=7,即13.090MHZ x 7=91.63MHZ,FM88-108MHZ段内),此时场强仪指示输出最大,接着调节CV2和CV3使输出场强最大即可。该电路的调制频偏相对于普通电台的调制频偏会略小些,表现为接收机输出的声音较小,但已可满足一般正常接收的需要。调整W1可改善调制频偏和立体声分离度及音质。
下一篇:什么是业余电台的呼号管理