时间:2010-03-30 17:59
人气:
作者:admin
设置高速ADC的共模输入电压范围(中文)
对于包含基带采样、高速ADC的通信接收机,输入共模电压范围(VCM)非常重要。特别是对于单电源供电、直流耦合的低压系统,这个问题尤其关键。
对于单电源供电电路,送入驱动放大器和ADC的输入信号应该偏置在VCM范围内,从而消除放大器和ADC的性能障碍,因为放大器和ADC不需要在0V保持低失真和高线性度。
在典型的直接变频射频接收机中,高速ADC通常采用差分、直流耦合输入。设计中采用零中频(ZIF)架构,具有RF正交解调器和两路基带ADC。ZIF电路因为省去了多次IF下变频和SAW滤波器,被设计人员普遍采用。ZIF架构大多采用直流耦合,因为它们接收的同相(I)、正交(Q)信号的带宽接近直流,另外,直流耦合还可以省去RF下变频器与高速ADC之间的大尺寸耦合电容,也消除了耦合电容放电引起的上电延迟。
从以下因素可以进一步理解VCM对于ADC的重要性:
电源电压(VDD)变化时,RF正交解调器输出信号变化范围较大,直接影响ADC的共模输入电压。
超出ADC VCM范围的共模输入电压会产生谐波失真,从而减小动态范围。正确的VCM直流偏置有助于优化放大器和ADC的线性度,降低失真,改善误码率(BER)。
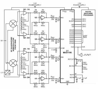
图1中,UI可以简化RF前端与驱动放大器、ADC之间的直流耦合、差分模拟接口。电路包括:两路8位、40Msps ADC (U1)和两片四通道、单电源供电的宽带放大器(U2-U3),能够适应RF正交解调器(差分、直流耦合信号源)与高速ADC之间较宽的共模电压范围要求。ADC提供足够的信号/噪声+失真比(SINAD)和无杂散动态范围(SFDR),用于解调3.84MHz宽带的QPSK通信链路。U2、U3应满足SFDR和输入共模电压范围的要求,3V单电源供电时,U1消耗90mW的功率。
图1. 高速ADC (U1)利用其COM输出精确设置共模电压
简化后的VCM转换电路是U1的直流共模输出(COM,引脚1)、REFIN (引脚46)和REFOUT (引脚45)。COM提供与U1输入共模电压范围一致的直流输出(VDD/2),并且与VDD的变化无关。REFIN和REFOUT通过电阻分压器R23-R24设置ADC的满量程范围,从而优化了输入放大器的SFDR和ADC的动态范围。
U2和U3配置成直流耦合差分输入和输出,增益为15dB,为ADC提供满量程(FS)为1VP-P的输入。为了保持接收机的动态范围,选择U2/U3放大器时,要求它们的SFDR比ADC的48.7dB SINAD改善10dB。U1的FS电压由R23、R24设置:
FS = R24/(R23+R24) x REFOUT. (REFOUT = 2.048V)
COM电压(U1的引脚1)等于VDD/2或1.5V (VDD = 3V时)。该电压也等于U1的输入VCM范围。这样,当VDD随温度、电源电压的变化时,COM和VCM相互跟踪,确保获得正确的直流电压。COM引脚可以源出5mA电流,必要时可以设置系统的其它直流电压。因为ADC关断时,COM内部缓冲器被关闭,采用这种电平设置可以节省更多功率,优于双电阻分压器提供的连续供电方案。
图1所示典型应用电路为WCDMA接收机,每路ADC的输入信号速率为3.84Mcps的一半。当信号由U1以四倍速率(Fclk = 15.36MHz)进行过采样时具有两个优势:首先,过采样将镜频置于13.44MHz与17.28MHz (FI = Fs ± Fa)之间,简化了抗混叠滤波器的设计;其次,过采样提供6dB的处理增益:SNR = 10log(Fs/2BW)。
U1的数字输出电路由OVDD = +1.8V供电,有助于节省功耗。+1.8V的总线降低了数字信号摆幅,根据关系式:P = CV2F (对于每个8位总线)可以看出,能够大大降低电源损耗。U1的数字输出复用,允许单8位总线与双通道8位ADC接口。复用器有助于减少数字I/O引脚数,节省电路板空间,降低ASIC成本,提高系统可靠性。
其它选择:MAX1185为双通道10位ADC,引脚兼容于MAX1196。两款芯片均采用7mm x 7mm、48引脚TQFP封装,带有裸焊盘。MAX1192为超低功耗、小尺寸、双通道8位ADC,3V供电时仅消耗低于25mW的功率,采用5mm x 5mm、28引脚QFN封装。
上一篇:数据备份与数据归档冷热状态的区别
下一篇:高速ADC提升分辨率与带宽