CS5460A芯片的电网电流表设计
概述
传统的电网电流表一般都采用指针式表头,且都存在着测量范围小,稳定性差,精度低,表头指针指示不便于读数且误差大等缺点,已经不适应社会发展的需要。而随着
智能化测控技术的迅速发展.以
单片机为核心的数字电表的优势已十分明显。为此,本文采用单片机作为仪表的主控制器,并用
Cirrus Logic公司的
电能计量芯片负责采集数据,给出了一款性价比高、抗干扰能力强、测量精度很的电网电流表的设计方法。
1 系统
工作原理在
工业生产和日常生活中,准确、实时的测量电网电流是必不可少的。本文采用开关稳压
电源将220 V交流市电整流稳压为
模拟、数字两路+5 V电源,来为整个电表电路供电。然后通过电流互感器
检测电流
信号,再将其转换为电压信号,并送入单相功率/电能集成芯片CS5460A内,同时在片内完成信号的采样、计算和误差校正。整个过程可在
MCU控制下进行。该仪表系统的工作原理及结构框图如图1所示。

本系统中的开关稳压电源具有功耗小、稳压范围宽、体积小、重量轻、安全可靠等优点。由于系统检测电路部分要用到CS5460A,因此,为了避免模数间的干扰,该开关稳压电源部分需要有两路+5 V输出。
2 基于CS5460A的
电流检测电路
系统中的电流检测电路是该电流表设计的核心部分.其主要功能是在AT89C52的控制下由CS5460A检测电流信号并输出瞬时值给单片机,本电路选用X5045来存放标准校正值。以供单片机随时校准电流值。检测电路中的主要器件有电流互感器、CS5460A、AT89C52、X5045等。
2.1 CS5460A功能概述
CS5460A是一个包含有两个△∑模一数
转换器(
ADC)、高速电能计算功能和一个串行
接口的高集成△∑模一数转换器。它可以精确测量和计算有功电能、瞬时功率、I
RMS和
VRMS,可用于研制开发单相二线或三线电表。CS5460A可以使用低成本的分流器或电流互感器来测量电流,而使用分压
电阻或电压互感器测量电压。CS5460A具有与
微控制器通讯的双向串口。芯片的脉冲输出频率与有功能量成正比。此外,CS5460A还具有方便的片上
AC/
DC系统校准功能。“自引导”的特点使CS5460A能独自工作,可在系统上电后自动初始化。在自引导模式,CS5460A可从一个外部:EEP
ROM中读取校准数据和启动指令。使用该模式时,CS5460A在工作时不需要外加微控制器,因此,当电表用于大批量住宅电能测量时,可降低电表的成本。
CS5460A可以提供瞬时电压/电流,功率数据采样以及有功能量、IRMS、VRMS的周期计算结果。为适应低价测量应用,CS5460A也能在给定引脚上输出脉冲串,其输出的脉冲数与有功能量
寄存器的数值成正比。同时,CS5460A还专为功率测量进行了优化,非常适合与分流器或电流互感器相连来测量电流:或与分压电阻或电压互感器相连来测量电压。为适应不同电平的输入电压,其电流通道集成有一个增益可
编程的
放大器(PGA),从而使输入电平满量程可选择为±250 mVRMS或±50 mV RMS。电压通道的PGA可适应±250mV的输入电压范围。对于VA+和VA-两端接单+5V电源的情况.两个通道的差模输入引脚间所加的共模信号电压为-0.25 V到+5 V。另外,设计时可以在某一个信道或两个信道实现双端差模输入,此时,输入信号的共模电压加在AGND上。
CS5460A每通道都有一个高速数字
滤波器,可将两个△∑调制器的输出衰减10倍并积分。滤波器以(MCLK/K)/1024的字输出速率(OWR)输出24位数据。为了方便与外部微控制器的通讯,CS5460A还集成有一个简单的三线串行接口,该串口与SPPM和MicrowireTM标准兼容。串口的串行
时钟(SCL)和RESET引脚内包含的一个施密特触发器,允许使用上升速度较慢的信号。
CS5460A特性如下:
电能数据的线性度在1000∶1动态范围内为±0.1%:
片内可以测量电能(有功)、I*V、IRMS和VRMS,并具有电能一脉冲转换功能;
可以从串行EEPROM智能“自引导”,不需要微控制器:
可AC或DC系统校准:
具有
机械计度器/
步进电机驱动器:
符合IEC687/1036,JIS工业标准;
功耗<12mW:
带有优化的分流器接口:
具有V对I的相位补偿:
单电源地参考信号
片内带有2.5 V参考电压(最大温漂60ppm/℃);
有简单的三线数字符串行接口和
看门狗定时器:
内带
电源监视器:
电源配置为VA+=+5 V;VA-=0V;VD+=+3.3V~+5 V
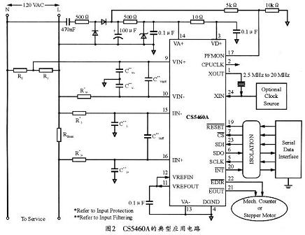
图2所示为CS5460A在单电源单相二线系统的功率测量方案电路图。该电路可用监控电源线电流的电阻分流器联接在电源的火线端。

2.2电流检测电路
通过电流互感器可获取
高压电路的互感电流。采用电流互感器这种形式的主要优点在于可实现高压与低压的隔离。图3所示是本系统的电流检测电路。由于CS5460A的电流检测实际上是将电流信号转变为电压信号后的电压检测,所以,图2电路中由R1、R2将互感电流转变为电压信号,再通过R3、R4限流和C3、C4滤波后输入到CS5460A的电流检测管脚(16、15)。另外,在两路输入中。还分别使用
二极管进行电压嵌位,以避免电压过高时损坏CS5460A。CS5460A的3、14脚分别为模拟、数字+5 V电源。同时为了滤除电压波动,增加电源的稳定性,可在两路电源输入端分别加一小滤波
电容。由于此为电流检测。所以电压检测的两输入脚9、10(为了避免干扰)也应接模拟地。另外,将13脚VA接模拟地,4脚DGND接数字地,模拟地和数字地之间用电感连接。1、24(XOUT,XIN)两脚接4.096 MHz的晶振。以用过程控制CS5460A自动完成输入信号的检测,并通过6脚
SDO输出数据;同时分别由5脚SCLK、7脚CS、19脚R\E\S\、20脚I\N\T、23脚
SDI输出单片机的时钟脉冲、片选信号、复位信号、中断信号和单片机对CS5460A的控制信号。由于CS5460A可以完成对模拟信号的检测并以
数字信号输出检测值.即一个芯片同时有模拟、数图3 系统电流检测电路字两种信号,因此,它需要模拟数字两路电源;同时。其需要接地的管脚一定要正确接相应的地,不然将会引入很大的干扰。

3
控制电路本仪表由AT89C52控制CS5460A的检测过程和显示数值,其控制电路如图4所示。电路上电以后,可通过拨码开关对电路进行初始化,并通过拨码开关输入单片机要初始化的电量的代码,然后由单片机根据设定好的编码规则向CS5460A发出相应的指令,CS5460A则根据单片机发来的指令将相应的要初始化的电量的标准校准值传给单片机.此后单片机再将此数据传给X5045并存储在其中,以供CS5460A复位时再次获得校准值,并供单片机用于随时校准检测值.这种方式可以大大提
高精度。

4 显示电路
本仪表系统采用七段
LED显示。移位寄存器74HCl64的时钟信号由单片机的2脚P1.1/T2EX提供,并从单片机的P1.3引脚输出数据信号(先输出低位,后输出高位)。数据首先传输到对应显示高位
数码管的74HCl64,每当到来一个时钟脉冲时,数据便移位一次,这样,经过一个周期,数据就能够全部传输到其对应各位的74HCl64,最后由各位
数码管锁存并显示出来。
5 软件设计
基于CS5460A的电网电流表的软件设计主要是系统初始化、测量子程序和显示子程序的设计。图5所示是其几个子程序的软件流程图。

6 结束语
本文给出了一款新型民用电流表的设计方案,详细说明了电表的工作原理和设计思想,重点介绍了电流检测电路的原理和实现电路,并给出了程序设计流程图。经使用证明,该电流表具有可靠性好,成本低,精度高,实用性强等优点。此外,还可以针对不同用户的需求,进一步增强防雷保护措施等。