时间:2010-03-03 17:34
人气:
作者:admin
数字信号电平转换
单电源供电时,数字系统常常需要把一个不同极性的脉冲串转换成正极性或负极性的脉冲输出。本应用笔记介绍了三种简单电路,可以轻松、可靠地实现数字信号电平的转换,设计中采用了MAX913比较器。
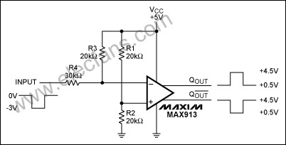
图1所示电路采用正电源供电,能够把负脉冲串转换成正脉冲输出。图中所示比较器(MAX913)可以提供同相和反相两种输出(如果系统只需要一种输出极性,可以选择单输出比较器)。比较器反相输入电压范围在1.8V至3.0V之间,选择R1 = R2,可以把比较器同相输入电压设置在2.5V,比较器的输出即为图中所示正脉冲串。
图1. 电路采用正电源供电,可接受负脉冲输入并产生两路互补的双极性输出。
图2所示电路采用负电源供电,能够把正脉冲串转换成负脉冲输出。比较器反相输入电压范围在-1.8V至-3V之间,选择R1 = R2,可以把比较器同相输入电压设置在-2.5V。比较器的互补输出端提供负脉冲串。
图2. 电路采用负电源供电,可接受正脉冲输入并产生两路互补的双极性输出。
图3和图4将比较器作为缓冲器,为输入信号与系统电源极性相反的系统提供电路接口。图3电路能够使正电源系统接受负脉冲信号;图4中,输入信号为正极性,系统电源为负极性。两个电路都利用NPN晶体管将比较器的输出电平偏移
图3. 该电路把负脉冲输出转换成正脉冲输出,能够配合负电源供电比较器和正系统电源工作。
图4. 该电路把正脉冲输出转换为负脉冲输出,能够配合正电源供电比较器和负系统电源工作。
下一篇:专用通信三网融合方式探讨