时间:2009-12-24 16:30
人气:
作者:admin
超声波移动物体检测装置的工作原理
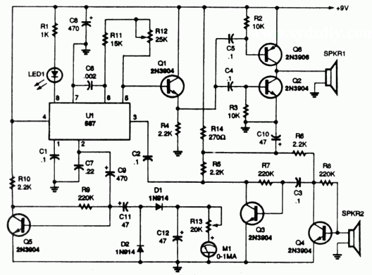
图中SPKR1和SPKR2均为压电高音喇叭,用来发送和接收超声波。电路核心为567锁相环集成电路,完成发送和接收的双重功能。第⑤脚为方波输出,其频率由R12调整,送至Q1后,由其发射极耦合至由Q2和Q6组成的功放部分,最后推动SPKR1向外送出超声波。接收超声波由另一只喇叭SPKR2完成,经Q3和Q4的两级高增益放大后送至第③脚,只要接收信号频率在567的带宽之内,LEDl便可发光。
567的调频输出脚为第2脚,信号由此脚经电容C9送至超低频单晶体管放大级Q5的基极,放大后集电极经电阻R9送至倍压整流电路 Cll、D2、D1、C12和R13、M1,使FM信号变成模拟电压在M1上读出,M1为0—lmA模拟表。
工作时,发送部分和接收部分同时进行,将SPKRl和SPKR2同方向对准检测目标,彼此相距约为0.3米。若目标不动,则收到的超声频率与发送频率相同,FM输出为零,M1无读数。若目标移动,则根据多普勒效应按收频率比发送频率或高或低,FM输出不再是零,移动越快,读数越大。若倍压整流电路改接成耳机,则根据声音高低还可辨别移动的方向。