时间:2009-12-07 17:41
人气:
作者:admin
基于TA31136的电台接收模块的设计
0 引言
数传通信在水、电、气、油、灯等市政工程和工业领域的无线监控系统中具有广泛应用,其核心部分就是数传电台。数传电台性能的优劣直接影响到监控系统的通信质量,因而是监控终端中的关键设备,也是典型的数字通信射频无线收发设备,它比最为常见的对讲机多了数字通信接口。其内部电路包含了几乎所有射频通信设备常用的电路和射频通信系统解决方案,因此,数传电台常用来构建无线射频监控系统。在通信系统中,最难设计的部分是接收机。因为接收机必须具备低噪声系数、小的群时延变化、小的互调失真(IMD)、大的频率动态范围、稳定的自动增益控制(AGC)、适当的射频(RF)和中频(IF)增益、好的频率稳定度、满意的增益稳定度(特指多路信道)、低相位噪声、可以忽略的带内干扰、足够的可选择性、适当的误比特率等特点。同时,可能还要受费用的约束。
1 接收机方案
一般来说,接收机的设计方案主要包括超外差接收机方案、直接下变频方案和数字零中频方案。超外差接收机方案具有实现容易、稳定度高和干扰少等的优点,在较低的固定中频上比较容易实现解调,缺点是组合频率干扰较为严重;直接下变频方案不存在镜像干扰,缺点是有本振泄漏、噪声性能较差和产生直流偏置;数字零中频方案在设计中将数字化的过程提到了系统的中频
部分,故可使信噪比(SNR)得到改善,提高了可靠性,缺点是系统的复杂性和成本较高。考虑到本数传电台主要工作于野外环境,要求抗干扰、抗噪声能力强,还要做到小型化和低成本,因此,选择超外差接收机方案最为适合。
超外差接收机在处理信号过程中一般都使用中频,因此也称为中频接收机。它具有成熟的理论基础和实践背景,并已获得广泛的应用。该结构在第一代蜂窝移动电话、模拟FM对讲机以及FM收音机中比较常见。在通常的应用中,第一中频有10.7 MHz、21.4 MHz和45 MHz等,第二中频是455 kHz 。然而,该结构需要使用高阶带通滤波器,以用于抑制镜像信号和实现信号原则,因此难以集成。
2 调频接收机的组成
图1所示是典型的超外差接收机的基本机构,即调频接收机的组成框图。当天线接收到高频信号并经输入调谐回路后,经过射频放大级放大,便可进入混频级。此时本机振荡器输出的另一高频信号亦进入混频级,而混频级的输出则是含有和频、差频等频率分量的信号。混频级的输出经调谐回路选出中频信号,再经中频放大器放大,以获得足够高的增益,然后经TA31136二次混频后,并经鉴频器解调出低频信号,最后由低频功放级放大。由于天线接收到的高频信号经过混频后,将成为固定的中频再加以放大,因此,该接收机的灵敏度较高。

本接收机采用超外差接收方式,并使用两次下变频,第一中频是21.4 MHz,第二中频是455kHz。它的接收频道为162.025 MHz,信号带宽为25 kHz,解调方式采用FSK方式,灵敏度为-110dBm,无线阻抗为50 Ω。
3 TA31166中频解调芯片
本接收模块中比较关键的是TA31136中频解调芯片,它是第二中频检测器。TA31136主要用来进行二次混频并解调出基频信号,然后再用运算放大器TL062将基频信号进行电平转换后送到通信板处理。
3.1 TA31166的主要特性和引脚功能
TA31136是东芝公司的双极性线性集成芯片,常用于无线电话的调频中频解调。该芯片采用SSOP封装,低工作电压。TA31136的特性如下:
◇低工作电压:Vcc=1.8~5.5 V;
◇良好的温度特性;
◇灵敏度高,12 dB灵敏度为11dBuV EMF(输入50Ω);
◇截取点高,96dBuV(输入50Ω);
◇内置2阶混频,工作频率为10~100 MHz;
◇内置噪声检测电路;
◇具有信号强度指示功能。
表1所列是TA31166的引脚功能说明。

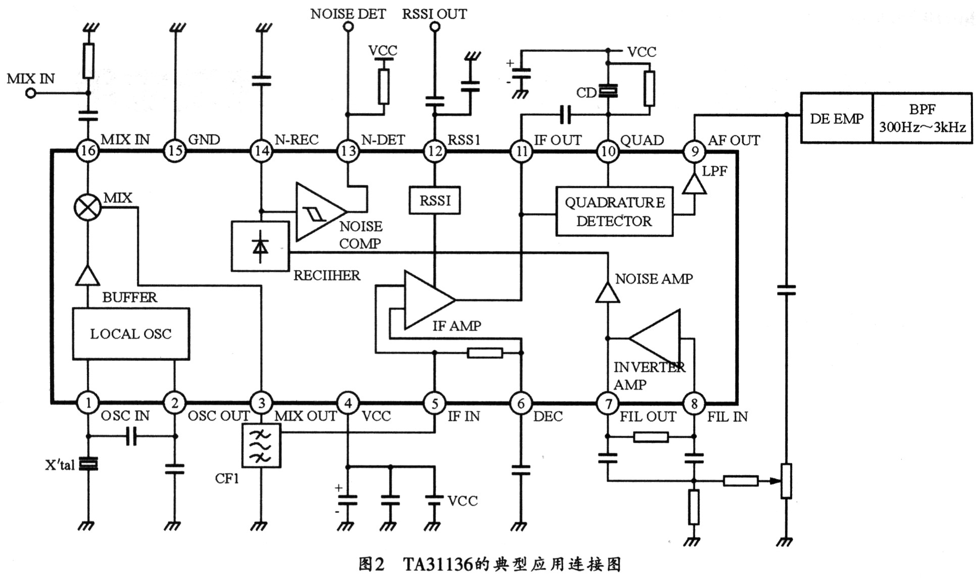
3.2 TA31166的典型应用电路
图2所示是TA31136的典型应用连接图,来自第一中频信号(21.7 MHz)先通过晶体滤波器滤除临近的杂波信号,再通过谐振放大器放大后经16脚输入并与1、2脚的本振信号(21.245 MHz)在内部混频,得到差频455 kHz的二中频,由3脚输出再经455 kHz陶瓷滤波器滤除无用信号,在经5脚输入后,通过中频放大再到积分检波,解调出音频信号,并由九脚输出。TA31136的输出信号有反相放大输出(7脚)、解调的AF信号输出(9脚)、中频放大信号输出(11脚)等。10脚是移相网络,可接一个谐振频率为455 kHz的中周。TA31136具有高灵敏度且内置噪声检测电路和RSSI (接收信号强度指示)功能,并可根据输入信号电平为中频放大器输出直流电平。为了保证在不同大小的接收信号下,在解调前信号大小的一致,电路中还带有自动增益控制(AGC)电路,AGC工作时的放大倍数与RSSI成线性比例关系,因此通过校准AGC的放大倍数,可以保证AGC的输出结果,以对RSSI进行精度校准。TA31136的9脚电压是可变,在接收通路的频点时电压为1.11 V,改变频率,电压会下降。

实现静噪检测时,可将TA31136输出的音频信号的一部分经电阻分压后再次进入中频集成电路的7、8脚,可通过芯片内部滤波器和放大器对其噪声分量进行放大整流,以产生一个和噪声分量相对应的直流电压,送到MCU的模拟端口进行检测。输入的直流电压可以和一个预先设置的电压值进行比较,然后根据比较结果控制开放或关闭扬声器的输出。为保证接收机在没有输入信号时输出没有噪声,MCU再根据比较结果输出高低电压信号来控制31136的14脚,以实现接收信号时静噪的打开和关闭。14脚接收到信号时,为1.7V高电平,无信号时为0 V低电平。
4 基于TA31136的电台接收电路
图3所示是TA31136在本接收机中的应用电路图,该电路的Vcc采用5 V供电。接收信号经过第一次变频后变为21.7 MHz,然后经过两个21.7 MHz的晶体滤波器,来增强对输入信号的选择性。T10为谐振频率21.7 MHz的中周,与三极管Q2组成选频放大器。VCC2为5 V,可给三极管提供偏置电压。U3 (TA31136)将16脚输入的21.7 MHz的信号与1脚的本振信号21.245 MHz进行混频,以形成二中频455 kHz。再经中频放大,从455 kHz鉴频中周出来的解调信号经过由内部电阻R64和外部电容C116组成的低通滤波器,滤去中频及高次谐波后进入低放电路。本方案在10脚和11脚出来的鉴频部分之前用的是中周,结果发现中周线圈很难调试,后来改用村田制作所的陶瓷鉴频器CDB450C24。因为CDB450C24结构简单,容易实现,频率精确正负1%,带宽10 kHz左右,而且不需要负载电容。

5 结束语
采用二次变频方案,不但可以使接收机总增益分散到高频、中频和基带三个放大级,而且本振信号可以和接收信号更有效的隔离。由于二次变频比单变频多了一次滤波,相对杂波的抗干扰性较强,故比单变频有较好的抗干扰度。但是,超外差式电路也有不足之处,会出现镜像频率干扰。因为镜像频率如果位于输入回路的通频带内,通过外差的变频作用就会把像频位置以及附近的电台信号搬移到中频带内,从而对接收信号形成干扰。为了提高镜像频率抑制能力和灵敏度,同时使输入回路在整个波段内保持比较均匀的灵敏度,设计时可用陷波或吸收回路把镜像频率彻底抑制掉。
下一篇:天线输入信号放大电路