3.3VCC供电下实现标准的HS-CAN通信
摘要:在要求低功耗、低电压工作和低成本的应用中,电荷泵通常是最佳选择。该应用笔记介绍了采用MAX683—将3.3V输入转换成5V稳压输出的电荷泵,为MAX13041 HS-CAN收发器供电的工作情况。本文还讨论了电荷泵供电对电磁辐射和抗干扰能力的影响。
概述
如果保证MAX13041的VCC
电源处于4.75V至5.25V (标称工作电压范围),则可满足ISO 11898-2高速CAN通信标准1。也就是说,如果需要进行CAN通信,必须采用5V电源为CAN收发器供电。
然而,系统设计中常碰到的问题是主电源无法满足子系统的电源需求。这种情况下,无法直接使用现有电源:仅有一路3.3V电源或不能直接采用电池电压获得所有需要的电源。由于电路板空间有限,不能包含所有电源。有些情况下,直接从电池电源产生5V电压可能无法接受,因为存在散热问题,特别是在需要高电池电压进行CAN通信的系统中(如,汽车中两节电池供电的情况或在24V卡车系统中)。
电压
转换器能够产生所需的各种电压,并且在要求低功耗、电路简单和低成本应用中,电荷泵通常是最佳选择。电荷泵便于使用,因为它们无需昂贵的电感或额外的
半导体器件。
选择电荷泵
收发器电源
MAX13041的VCC引脚用于
IC供电,当IC处于正常工作模式时在总线、
电压基准和接收电路之间建立正确的通信
信号。
VI/O输入提供与3.3V I/O
微控制器的
接口,在
控制器和收发器之间获得正确的电压。当然,当具体应用与这种控制器通信时,该引脚可以接5V稳压器。
VBAT引脚(通常连接至汽车12V电池)为超低静态
电流的唤醒
检测电路供电。该引脚用于激活MAX13041,以便在收到CAN
信息时从休眠模式下唤醒器件。如果检测到VBAT电源上有欠压情况,则将收发器置于低功耗模式。
所有其它引脚的详细说明请参考MAX13041的
数据资料2。
电源电流
CAN总线处于下述两种逻辑状态的一种:隐性状态或显性状态(图1)。正常通信模式中,MAX13041在显性状态下需要80mA的最大VCC输入电流;隐性状态下需要10mA3。流入VI/O和VBAT的电流可以忽略。
然而,当总线出现故障时,特别是如果CAN_H总线短接至地,则VCC电源电流会明显增大。收发器将会把短路电流限制到IO(SC) = 95mA4。不管怎样,这种条件下最好调节电荷泵输出电流。
考虑到上述情况,采用电荷泵提供CAN收发器所需电源,该电荷泵可提供5V输出电压,电压容差满足上述要求,且最小输出电流可达95mA。

图1. CAN总线的逻辑状态
3.3V输入至5V稳压输出的电荷泵
尽管市场上有多种常规的电荷泵器件可供选择,本应用笔记采用3.3V输入、5V稳压输出的电荷泵MAX683解决供电问题。该器件可在2.7V至5.5V输入电压下提供5V ±4%的稳压输出。器件开关频率调节范围高达2MHz,允许在100mA输出电流下使用小尺寸外部
电容。
器件可工作在两种模式:跳频模式和固定频率模式。跳频模式下(低电平有效SKIP输入 = 低电平),当检测到输出电压高于5V时禁止开关操作。器件随后进入跳频模式,直到输出电压跌落。由于器件工作在非连续模式,这种调节方法使工作电流最小。固定频率模式下(低电平有效SKIP输入 = 高电平),电荷泵在所设定的频率下连续工作,这种调节方案的输出纹波最小。由于器件连续进行开关操作,输出噪声包含确定的频率成分,在指定的输出纹波下电路允许使用非常小的外部电容。但是,固定频率模式消耗较大的工作电流,轻载状态下效率低于跳频模式。
MAX13041和MAX683 3.3V电路实例
从图2所示电路可以看出采用电荷泵给MAX13041供电非常简便,将MAX683连接至CAN收发器的VCC输入(虚线),即可提供5V输出电压,容限和输出电流均可满足要求。该配置允许其余电路采用较低电压供电。本例中,选用3.3V外部电源为电荷泵(IN)、微控制器以及收发器的VI/O电平转换器供电。电荷泵的低电平有效SKIP输入置高,器件置于固定频率模式。开关频率可由REXT
电阻设置。关于输入/输出电容(CIN、COUT)、飞电容(CX)以及频率设置电阻(REXT)的详细说明,请参考MAX683的数据资料5。

图2. 采用MAX683电荷泵为MAX13041 CAN收发器供电的电路
电磁兼容性
CAN应用中满足电磁兼容性(
EMC)要求是设计中所面临的挑战,特别是收发器采用
开关电源调节器供电时。CAN系统的电缆是实际应用中需要关注的问题,因为CAN_H和CAN_L引脚连接至总线
网络,总线网络涉及整个汽车的运转。如果不够谨慎,可能遇到干扰或产生干扰信号,通过CAN电源传递到收发器,进而注入整个总线,对相邻电缆产生干扰。这些干扰会造成通信错误或系统的其它控制单元出现故障。
考虑到上述因素,我们对采用MAX683电荷泵供电的MAX13041进行了EMC测试,并与由标准5V电源供电的MAX13041的EMC性能进行对比,观察电荷泵对EMC干扰的影响。在此,我们将考虑两个方面:电磁干扰抑制(EMI)和电磁辐射(EME)。
抗扰性测试
ISO 11452规范给出了几种针对
RF干扰抑制能力测试的方法,包括:大电流注入(BCI)、横向电磁波箱(
TEM-cell)、带状线以及直接
射频功率注入(D
PI)。
我们采用DPI进行测试,原因是该方法具有高重现性(由于采用定义完善的测试板)和相对低的测试成本。DPI测试原理是向总线电缆注入特定交流电压,该电压可以经过调制,也可以未经调制,然后检测收发器RXD引脚传输数据信号的完整性。这种方法还有助于比较不同供应商的设计;此外,它利用独立实验室(例如,IBEE [Ingenieur Buereo fuer industrielle Elektronik])测试CAN收发器。
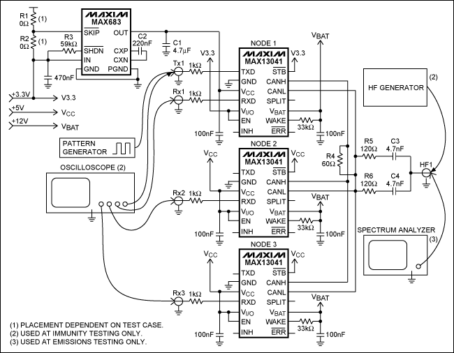
测试装置
测试装置(图3)包括三个同样的收发器,焊接到指定的
PCB,其中一片采用MAX683电荷泵供电。节点1作为发送器,用于
模拟在所有收发器的Rx_输出端接收、监测到的CAN信息的位模板。Rx1至Rx3输出以及Tx1输入端的RF去耦均采用1kΩ电阻。每片收发器IC的VCC和VBAT电源端均采用陶瓷电容(C = 100nF)去耦。唤醒引脚的电阻值为33kΩ。通过把EN引脚和低电平有效STB引脚置高,可将器件置于正常工作模式。节点1的VCC电压由MAX683电荷泵提供,MAX683由3.3V供电。3.3V电源还用于收发器节点1的VI/O电源。
通过跳线选择电阻R1或R2,可使电荷泵在跳频模式和固定频率模式(CFM)之间切换。电荷泵开关频率通过59kΩ的R3电阻设置为2MHz。电荷泵的输出电容C1为4.7µF、飞电容C2为220nF,并且输入IN引脚通过470nF电容去耦。测试电路中,总线终端匹配通过60Ω的R4电阻中间端接实现。R5/R6 = 120Ω、C3/C4 = 4.7nF并联的RC组合构成对称的RF
耦合/去耦。外部3.3V、5V以及12V电源由标准电源提供,由滤波网络滤波。

图3. DPI和辐射测试的测试装置
测试步骤
测试中MAX13041 CAN收发器置于常规工作模式,电荷泵采用固定频率模式测试一次,并采用跳频模式再测试一次。第一次测试中所有收发器均采用标准的VCC = 5V电源供电。模板发生器产生占空比为50%的方波,模拟节点1 TXD引脚的250kbps CAN信号(数据保持在固定的0-1-0交替信号)。RF输入(HF1)上的HF发生器在CAN电缆上注入特定频率、功率相当于36dBm的调幅(AM)交流电压,用于模拟干扰。
为评估干扰抑制能力,用
示波器监测网络中所有三个收发器的RX信号,比较它们在干扰信号下对TXD信号的影响。有效模板所允许的最大电压偏差为±0.9V,最大时间偏差为±0.2µs,利用该模板验证TXD信号波形。
如果测试结果达到了失效水平(例如,收发器的RX信号超出有效模板窗口),则将RF注入功率降低0.2dBm,并重复同一测试(以特定的频率等级),直到失效判据无效为止;随后记录当前的功率值并调节至下一个频率等级,该测试的频率范围为10MHz至100MHz。
DPI测试结果
图4所示为MAX13041 VCC采用标准5V电源供电的测试曲线(蓝线)以及MAX13041分别采用固定频率模式下的电荷泵供电(红线)和跳频模式下的电荷泵供电(绿线)情况下的测试结果。X轴代表频率范围,Y轴代表没有发生失效条件下的最大注入功率。从绿线和红线可以看出,两者与蓝线(MAX13041没有采用电荷泵供电)几乎一样,由此可见:电路的EMI性能主要由CAN收发器的EMI特性决定,与电荷泵关系不大。因此,采用MAX683电荷泵为MAX13041 CAN收发器供电不会显著影响电路的EMI性能。

图4. DPI测试结果
辐射测试
辐射测试在同一测试板进行,测试装置和DPI测试基本相同,唯一区别是采用频谱分析仪替换功率注入设备(HF发生器)。同样,测试工作在常规模式的CAN收发器。分别测试电荷泵工作在跳频模式和固定频率模式的情况。第一个测试,采用标准的VCC = 5V电源为所有收发器供电。CAN TXD输入端加载方波(模拟发送250kbps的比特流),并通过频谱分析仪在100kHz至1GHz频率范围测量、记录CAN电缆的辐射。无需DSO (图3)。
辐射测试结果
图5所示为MAX13041 VCC采用标准5V电源供电的EME测试曲线(蓝线)以及采用工作在固定频率模式的MAX683电荷泵供电的EME测试曲线(绿线)。图6比较了标准5V供电的MAX13041 (紫线)和采用工作在跳频模式的MAX683电荷泵供电的MAX13041测试结果(红线)。X轴代表频率范围,Y轴代表干扰等级。
绿线和红线(收发器由电荷泵供电)与采用标准5V电源供电的MAX13041测试结果(蓝线和紫线)几乎相同,由此可见:电路的辐射性能主要取决于CAN收发器的辐射兼容性,与电荷泵关系不大。测试结果表明,采用电荷泵为CAN收发器供电不会显著影响系统的EMC性能。

图5. MAX13041由标准5V电源供电的EME测试曲线(蓝线)和由工作在固定频率模式的MAX683电荷泵供电的EME测试曲线(绿线)

图6. MAX13041由标准5V电源供电的EME测试曲线(紫线)和由工作在跳频模式的MAX683电荷泵供电的EME测试曲线(红线)
结论
CAN应用中满足电磁兼容性指标非常困难,特别是当收发器采用开关电源调节器(电荷泵)供电时。然而本应用笔记说明:电路的EMC性能主要取决于CAN收发器的EMC,与电荷泵关系不大。
对于需要低功耗、低电压工作和低成本的应用,系统设计人员在无法得到5V电源时可以采用MAX683电荷泵为MAX13041供电,从测试结果看这是一个极佳选择。