时间:2009-10-10 07:50
人气:
作者:admin
超宽输入范围工业控制电源设计
在设计工业控制的辅助电源时,可采用美国PI公推出的TinySwitch-Ⅲ系列第三代微型开关电源。目前,世界通用的交流输入电压范围是u=85~265V。但是当18V<u<75V时,芯片就无法提供足够的偏压以维持正常工作,这就大大限制了TinySwitch-Ⅲ系列产品在低压领域的应用。为解决上述难题,使TinySwitch-Ⅲ在超低交流输入电压下也能正常工作,就需要从外部设计一个悬浮式高压恒流源。
TinySwitch-Ⅲ系列产品的性能特点
TinySwitch-Ⅲ系列产品包括TNY274P~TNY280P、TNY274G~TNY280G等共14种型号。该系列产品主要有以下特点:
● TinySwitch-Ⅲ系列产品的最大输出功率为36.5W(TNY280P/G型)。通过选择BP/M端的电容量,可从外部设定内部漏极限流点。该系列产品中除TNY274P/G之外,每种型号都有3种不同的极限电流值可供用户选择。其优点是在用相邻型号进行替换时,无须重新设计高频变压器,也不用改变外围元件。
● 用户可分别从实现电源效率最大化、获得最大输出功率的角度来优化电源设计。选择较高的漏极限流点可获得更高的峰值功率,或者在敞开式电源模块中得到更高的连续输出功率;而较低的极限电流值可提高密封式电源适配器/电池充电器的效率。
● 传统的脉宽调制(PWM)式开关电源的效率随负载的减轻而明显降低。TinySwitch-Ⅲ则采用开/关控制方式,能满足对待机电源及空载功耗节能标准的要求,空载功耗低于150mW;增加偏置绕组后可降到50mW以下。
● 具有输入欠电压保护、输出过电压保护和功率开关管自适应导通时间延长功能。
TinySwitch-Ⅲ系列微型开关电源的工作原理
TinySwitch-Ⅲ的内部框图如图1所示,其中,S、D分别为内部功率MOSFET的源极与漏极(4个源极在内部连通)。EN/UV为“使能/欠电压”双功能引出端,正常情况下,通过该端可控制功率MOSFET的通、断;若在该端与直流输入电压之间连接一只外部电阻,即可检测输入是否欠电压。BP/M为旁路/多功能端,单纯作旁路端使用时,该端与地(S极)之间接0.1μF的旁路电容。BP/M端还具有多功能端的特性:首先是改变旁路电容的容量,即可设定漏极限流点;其次,该端还能提供关断功能,具体方法是在反馈电压的输出端与BP/M端之间接一只稳压管,即可实现输出过电压保护。

图1 TinySwitch-Ⅲ的内部框图
TinySwitch-Ⅲ内部集成了一个耐压为700V的功率MOSFET和一个开/关控制器。与传统的PWM控制器不同,它采用一个简单的开∕关控制器来调节输出电压。内部主要包括振荡器,5.85V稳压器,旁路端钳位用的6.4V稳压管,使能检测与逻辑电路,极限电流状态机,欠电压、过电流及过热保护电路和自动重启动计数器。
TinySwitch-Ⅲ的极限电流ILIMIT与旁路电容CBP的对应关系见表1。以TNY279P/G为例,当旁路电容CBP=0.1μF时,选择标准极限电流ILIMIT=650mA(典型值,下同);当旁路电容CBP=1μF时,选择较低的极限电流ILIMIT-=550mA;当旁路电容CBP=10μF时,选择较高的极限电流ILIMIT+=750mA,三者之间依次相差100mA。这种设计的最大优点是能保证相邻型号之间具有良好的兼容性。例如,TNY279P/G的ILIMIT-=550mA,这恰好是相邻型号TNY278P/G的极限电流值;而TNY279P/G的ILIMIT+=750mA,这正是相邻型号TNY280P/G的极限电流值,余者类推。

超宽输入范围的工业控制电源的电路设计
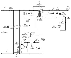
由TinySwitch-Ⅲ系列产品TNY280P构成3W超宽输入范围的工业控制电源的电路如图2所示。该电源的显著特点是交流电压输入范围极宽(18~265V),输出电压为+5V,输出电流为600mA。电源效率可达65%,当交流输入电压为230V时的空载功耗低于200mW。该电源的应用领域包括工业控制所用的辅助电源。

图2 由TNY280P构成3W超宽输入范围的工业控制电源的电路
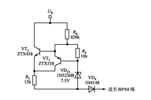
TinySwitch-Ⅲ系列产品能够正常启动和工作的最低漏极电压为50V。通常情况下,当交流输入电压u>85V时,芯片可提供自供偏压。但是当18V<u<75V时,芯片就无法提供足够的偏压以维持正常工作,这就大大限制了TinySwitch-Ⅲ系列产品在低压情况下的应用。为解决上述难题,使TinySwitch-Ⅲ在超低交流输入电压下也能正常工作,需要从TNY280P外部增加一个悬浮式高压电流源,以便在低压时给旁路端BP/M继续供电。悬浮式电流源的电路如图3所示。它包括7.5V稳压管VDZ1(1N5236B)、PNP型晶体管VT1(ZTX558)、NPN型晶体管VT2(ZTX458)、二极管VD2和VD4、电阻R4~R6。其中,VD2为半波整流管;VD4为隔离二极管,可将电流源与其他电路隔离开。

图3 悬浮式电流源的电路
ZTX558和ZTX458均为英国Zetex半导体公司(Zetex Semiconductors)生产的高反压晶体管。其中,ZTX558属于PNP型高反压晶体管,主要参数为当基极开路时集电极-发射极的反向击穿电压U(BR)CEO=-400V,当发射极开路时集电极–基极的反向击穿电压(亦即集电结反向击穿电压)U(BR)CBO=-400V,最大集电极电流ICM=-200mA,共发射极电流放大系数hFE≤300,最大功耗PCM=1W。ZTX458则属于NPN型高反压晶体管,主要参数为U(BR)CEO=400V,U(BR)CBO=400V,最大集电极电流ICM=300mA,hFE≤300,PCM=1W。
18~265V的交流电压经过VD2半波整流后,得到呈脉动直流的偏置电压UB,加至悬浮式电流源的输入端。该电流源能在整个输入电压范围内向TNY280P的BP/M端大约提供600μA的恒定电流。首先假定该电路只用晶体管VT2,则可认为由稳压管VDZ1给VT2的基极提供一个参考电位UB2。由于VT2的发射结电压(UBE2)与R5上的压降(UR5)之和就等于稳压管的稳定电压值UZ,而当环境温度不变时UBE2近似为恒定电压,因此UR5也为一个固定电压,利用R5即可设定恒流值。然而,实际上交流输入电压的范围很宽,由稳压管提供的偏置电流的变化范围很大,这会导致所设定的恒流值发生偏移。要克服上述难题,需要由PNP型晶体管VT1和R4再提供一个恒定的偏置电流。令VT1的发射结电压为UBE1,通过R4所设定的恒定偏置电流IB1=UBE1/R4。显然,IB1不受输入电压变化的影响。
偏置电压(UB)与总偏置电流(IB)的关系曲线如图4所示。由图可见,VT2在较低输入电压下提供恒定偏置电流IB2,而VT1在较高输入电压下提供恒定偏置电流IB1。具体可分为以下3种情况:

图4 偏置电压与总偏置电流的关系曲线
1 当偏置电压UB≈50V(即整流滤波后的直流输入电压UI≈50V)时,由VT2给TNY280P提供恒定的偏置电流IB2,此时总偏置电流IB=IB2。
2 当偏置电压UB>50V时,流过VT2的电流将线性地减小,而流过VT1的电流线性地增大,此时由VT1、VT2共同给TNY280P提供恒定的偏置电流,总偏置电流IB=IB1+IB2,其中的IB2>IB1。
3 当偏置电压达到最大值(UB=375V)时,主要由VT1提供恒定的偏置电流,IB=IB1+IB2,但其中的IB1>IB2。
该电路所提供的总偏置电流IB≈600μA。
18~265V交流输入电压经过由VD1、C1和C2组成的半波整流滤波电路,获得直流输入电压UI,为反激式开关电源提供高压直流。C1、C2还与电感器L构成π形滤波器,用于降低串模电磁干扰。在高频变压器的一次绕组与二次绕组之间使用了Y电容C7,可滤除共模干扰。一次侧钳位电路由VD3(1N4007GP)、R1、R2和C3组成。整流管VD5采用BYV27-200型2A/200V的超快恢复二极管,其反向恢复时间trr<25ns。输出电压由稳压管VDZ2、光耦合器PC817A中的LED压降之和来设定。VDZ2采用4.3V稳压管1N5229B,LED的正向压降近似为1V,所设定的空载输出电压为5.3V。
TNY280P采用开/关控制方式,它经过光耦合器来接收二次绕组的反馈电压,再通过使能或禁止内部MOSFET的开/关,使输出电压保持稳定。一旦从EN/UV端流出的电流超过关断阈值电流(115μA),将跳过开关周期;当EN/UV端流出的电流小于关断阈值电流时,开关周期将重新使能。
设计要点
1 高频变压器采用EF20型铁氧体磁心,一次绕组用Φ0.33mm漆包线绕32匝。二次绕组用Φ0.40mm漆包线绕8匝。一次绕组的电感量LP=278μH(允许有±12%的误差),最大漏感量LP0=12μH。一次绕组的最低谐振频率为1MHz。
2 由于该电源的输入电压范围非常宽,因此一次绕组的电感量LP必须足够小(实际选278μH),以便使TNY280P工作在连续模式的边缘处。但是当LP较小时会导致电流上升率di/dt增大,必要时可选用TinySwitch-Ⅲ系列产品中输出功率较大的芯片。
3 钳位电路中R1的阻值不宜过小,否则会使空载功耗增大。
上一篇:GSM原理