利用外部LNA改善接收机灵敏度
摘要:该应用笔记讨论了在遥控门控(RKE)接收机中增加一个低噪声放大器(LNA)对系统指标的影响。系统灵敏度将提高3.77dB,但三阶截点将降低15dB。
灵敏度指标代表接收机捕获弱信号的能力,由于该指标直接影响了系统的通信范围,对于系统设计非常关键。
在许多遥控门控(RKE)和胎压监测(TPM)设计中,制造商一般会利用接收机灵敏度(dBm)作为有别于竞争对手的关键。此外,其它接收机参数,例如:噪声系数、互调失真、动态范围,甚至功耗,也会作为重要参数,因为消费者对灵敏度和通信范围十分看重。
改善系统灵敏度的方法之一是连接一个外部LNA增大链路增益。或许,还有其它简单方法?
接收机灵敏度取决于系统的噪声系数、解调检测所需的最小S/N比值以及系统的热噪声。最小输入信号电平如下式所示:
式中,S为所要求的最小输入信号(dBm),NF是接收机噪声系数,S/N为输出信噪比(能够正确检测信号,通常对应于能够接受的误码率),n0是接收机的热噪声功率(dBm)。
为简化计算,估计要求输出S/N (曼彻斯特数据)为5dB。为了得到S,还需要已知n0,n0定义为:
n0 = 10log10 (k T B / 1E-3),单位为dBm |
式中,k为玻尔兹曼常数(1.38 E-23),T为开尔文温度,B为系统噪声带宽。室温条件下(T = 290°K),对于1Hz带宽,n0 = -174dBm (通常表示为等于-174dBm/Hz)。
对于300kHz IF带宽,n0为-119dBm。
假设系统灵敏度为-109dBm。用EQN1,能够确定接收机的NF为5dB。按照噪声系数(NF)与噪声因数(F)的关系式:
(NF)db = 10logF以及F = 10(NFdb/10) |
噪声因数为:F = 3.162。
可用如下等式计算多个双
端口设备的级联噪声因数:
FTotal = F1 + (F2 - 1) / G1 + (F3 - 1) / (G1 × G2) + ... |
EQN2 |
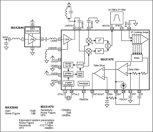
如果在我们的系统输入增加一级外部LNA,可以利用EQN2计算新的噪声因数。对于MAX2640 LNA,NF = 1dB (F1 = 1.26),增益为15dB (G1 = 31.62),由于原系统(MAX1470)的噪声因数为F2 = 3.162,那么,最终得到的FTotal = 1.327或1.23dB。
最终对系统指标的影响是什么呢? 利用EQN1,我们可以得到现在的灵敏度为:
S = 1.23 - 119 + 5 = -112.77db |
因此,增加一个外部LNA能够使系统灵敏度提高3.77dB,是否满足系统要求还要视具体情况而定。噪声系数毕竟只是系统指标的一部分。
MAX1470具有-34dBm的系统IIP3,该参数基于内部混频器IIP3为-18dBm,内部LNA的增益为16dB,得到-34dBm的IIP3。增加一个外部MAX2640 LNA后,系统的IIP3从-34dBm降至-49dBm (LNA增益为15dB),这意味着系统的信号处理能力降低了。换句话说,尽管系统灵敏度提高近4dB,但系统的动态范围降低了15dB。
因此系统设计人员需要判断为了提高系统灵敏度是否值得以降低IIP3为代价。

图1.