时间:2009-11-10 09:35
人气:
作者:admin
基于ST7538和ATmega88V的电力线载波通信模块的设计
低压配电网是一个用户最多,分布最广的一种能源传输网络,电力线载波通信是利用现有的电力线网络进行信息传输的一种通信方式。它可用于电力管理、照明控制、加热制冷系统控制、远程抄表、报警系统及智能化小区。利用电力线作为通信媒介的优势在于,无须重新布线、维护方便、大大节省通信成本。本文设计了一套基于调制解调模块ST7538和ATmega88V单片机的电力线载波通信模块。
系统总体设计
根据低压电力线载波通信的系统原理,给出了整个系统的总体设计,如图1所示。本电力线载波通信节点模块主要包括以下几部分:微控制器部分、信号处理部分、电源电路部分和电力线接口部分。

图1 低压电力线载波通信的系统原理
硬件设计
1 微控制器的选择
微控制器是系统的控制核心,它负责整个系统中任务的协调与调度。为克服电力线上存在信号衰减大、时变性大、噪声影响等诸多不利因素,需采用一些纠错能力强的编译码方案,但这可能加大算法的复杂程度导致运算速度降低。综合考虑成本和运算能力之后,微处理器选用了高性能、低功耗的8位AVR系列的微控制器ATmega88V,它的具体参数及特点详见产品手册。
2 调制解调芯片的选择
信号调制与解调以及对信号的自适应平衡放大、滤波及与微控制器的通信等功能由电力线载波芯片完成。电力线接口则起到耦合、隔离、滤波与保护的功能。
由此,我们选用ST7538载波芯片作为信号调制解调芯片。ST7538载波芯片是一款为家庭和工业领域电力线网络通信而设计的半双工、同步/异步、FSK调制解调器芯片,具有功能强大、集成度高、抗干扰技术多等特点,已在电力载波通信中比较广泛的应用。
ST7538通过串行接口与主控制器交换数据。由于在方案设计中ATmega88V的USART用来和服务器通信,所以ST7538与主机的接口采用其通过串行接口与ATmega88V的串行外设接口SPI相互通信来实现。ATmega88V的串行外设接口SPI具有全双工、3线同步数据传输、主从及操作等特点。在本方案设计中采用ST7538做主机,ATmega88V做从机,由ST7538提供数据同步传输时钟。
3 电源芯片的选择
由于整个系统中主要芯片(ST7538,ATmega88V)的工作电压分别是12V和5V,系统总功率不超过2W,所以我们选用LM2596 作为电源芯片。LM2596开关电压调节器是降压型电源管理单片集成电路,具有非常小的电压调整率和电流调整率,具有3A的负载驱动能力,LM2596 能够输出3.3V、5V、12V、15V 的固定电压和电压可调节的可调电压输出方式,输入电压达到36V。LM2596 应用时比较简单且外围元件较少,如图2所示(只有四个),内置频率补偿电路和固定频率振荡器。LM2596 系列产品的开关频率为52kHz,所以应用时可以使用小尺寸的滤波元件。它可以高效地取代一般的三端线性稳压器,能够充分减小散热片的面积。在规定的输入电压和输出负载的条件下,LM2596 输出电压的误差范围为±4%;振荡器的振荡频率误差范围为±10%;典型的待机电流为50μA,芯片内置过流保护电路和过热保护电路。所以在设计中选用了两片LM2596分别做两个支路输出5V和12V。此外,在PCB设计时考虑到开关电源芯片会产生很强的电磁波辐射,所以尽量远离调制解调电路及滤波电路,以免对载波信号造成干扰。

图2 LM2596电源模块电路原理
4 电力线接口电路设计
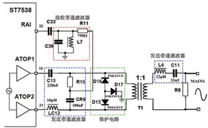
实现优质高效的电力线载波通信的关键在于所选用的载波调制解调模块和相应的接口电路。电力线接口电路将调制解调部分和电力线耦合,实现信号在电力线上的传输。通信过程要求这个接口电路在发送信号时,对信号进行滤波处理,滤除一定的噪声如二次谐波,并通过功率放大器使信号有足够的功率耦合到电力线上;在接收时,对混杂在信号中的噪声进行滤除,并放大信号,然后将信号传送到调制解调模块中进行解调。因此接口电路的性能决定了通信效果的好坏。一般地,电力线接口电路包括:接收部分、发送部分、功率放大部分和保护部分等。因为ST7538内部带有功率放大电路,所以只需设计接收、发送和保护三个部分。电力线接口电路如图3所示。

图3 电力线接口电路
发送电路部分,电容C11、电感LC12、电感L4和等效感性阻抗LC的值一般是事先给定的,需要通过计算确定的是电容C13和CR9的值。在选定C11、LC12、L4和LC的值时要注意变压器的漏电感、晶体二极管的电容和串联器件(C13、LC12、T1、L4、C11)的等效串联电阻ESR(100mΩ~1Ω) ,所以尽可能地选用电阻性器件。变压器选用1:1的隔离变压器。模拟电力线的阻抗条件,即给滤波器的输出端加上一个感性负载,令其阻抗特性为2LC = 100μH。电路中的感性器件的ESR要与其电感值成比例,且感性器件的ESR要尽可能地小。电感选用LBC(大线轴带绕磁心),电感值尽可能小,所以LC12的值选为10μH,L4的值选为22μH。C11的作用是将变压器与电力线隔离,过滤电力线上的50/60Hz的信号,阻止低频信号进入电路而使某些高频信号通过,选取X2型电容,这种电容具有短路保护功能,所以C11的值一般选为33nF/400V。根据极点频率公式,计算得出C13的值为220nF,CR9的值为100nF。
接收电路部分选用无源滤波器要优于有源滤波器,这是因为有源滤波器会产生一个与接收信号相当的白噪声。采用并联谐振电路, 选用二阶无源带通滤波器(C36、L7、R11)。接收滤波器的频率主要由电容C36,电感L7和电阻R11的值决定。中心频率可设置为132.5kHz。滤波器性能好坏的一个重要因素是品质因数Q,Q值选为2~3。选用允许误差为5%的聚丙烯电容和允许误差为10%的BC(线轴带绕磁芯)电感。为了不影响发送部分,并减少通过变压器初级线圈的直流电流, R11的值要尽可能得大, 但R11值若过大,会产生一个较高的白噪声,所以R11的值取为750Ω。令R11的值不变,根据中心频率和品质因数的选取不同可以得出不同的C36和L7的值。
在保护电路部分中,一般采用一个双向稳压管,当电压值不小于稳压管电压时,稳压管就会短接到地,从而保护接口电路的器件不会被烧坏。火线与零线间的干扰为差模干扰,火线与地线,零线与地线间的为共模干扰。采用一个双向稳压管只对差模尖峰信号起作用而对共模尖峰信号没作用,当出现共模尖峰信号时就会对电路造成损坏,所以这里采用三个二极管(D16和D15为P6KE6V8,D17为SM6T6V8A),将它们连成星状结构。对于差模尖峰信号,D16和D15构成一个双向稳压管,对于共模尖峰信号,这种星状结构就相当于两个双向稳压管(D15和D17,D16和D17)。
软件设计
当系统启动时,程序完成初始化后便自动进入从电力线接收数据的状态,开始检测载波信号的有无及正确与否。如果检测到载波信号且正确,则系统进入载波接收中断程序,开始接收从电力线上传来的数据;如果一开始没有载波信号,则系统开始检测串口,判断串口是否有数据传送过来,若目前有串口数据则系统进入串口数据接收状态,确定串口数据接收完成后就马上进入载波发送中断程序,完成数据调制并发送。如果电力线及串口都无数据传送发生,则系统重新进入检测状态,重新开始检测电力线,进入新一轮循环。流程图如图4所示。为了避免串口同时处于接收与发送状态,造成数据冲突,程序中是以状态字的查询以及中断的设置来完成。

图4 电力载波通信系统程序流程
结束语
本文介绍的基于ATmega88V与 ST7538低压电力线载波通信模块的电路设计方案具有结构简单、成本低、工作方式灵活可靠、抗干扰能力强等特点。经过实验观察,设备运行良好,数据传输稳定可靠,遇故障可自动重启,可以实现无人守候,为复杂的工业环境下的工业控制和数据传输提供了一套参考方案。