时间:2009-08-20 00:30
人气:
作者:admin
光通信技术的发展
在回顾了光纤通信发展历史的基础上,着重介绍了器件技术的成就、网络协议的发展和复用技术的进步;介绍了WDM全光网络的发展概况、未来光网络中涉及的关键技术和亟待解决的技术问题。最后,展望了未来10年光通信发展的技术前景和市场前景,指出了WDM全光网络将是未来10年光通信发展的热点。
关键词: 光纤;波分复用;光时分复用(OTDM);光码分多址(OCDMA);全光网络
1 光通信技术的逐年进步
光通信技术30年成就的主要标志是传输容量的逐年增长;技术进步主要表现在光器件、多种复用方式和新颖的光网络协议。
光纤是光传输的基本媒质。在数十年的发展过程中,光纤通信系统经历了三代:(1)工作波长为0.85μm多模光纤光通信系统;(2)工作波长为1.3μm多模光纤光通信系统和单模光纤光通信系统;(3)工作波长为1.55μm单模光纤光通信系统。而色散位移光纤(DSF,G.653)是应用于第三代光纤通信系统的一项重要成就。普通单模光纤的零色散点在1.31μm附近,色散位移光纤将零色散点从1.31μm移到1.55μm,有效地解决了1.55μm光通信系统的色散问题。
光纤通信系统中使用的光源经历了从发光二极管到半导体激光器的进步。目前,半导体激光器不仅可以在室温下工作,而且其直接调制速率可以达到10Gbit/s乃至更高,逐渐满足了高效率、高速率、低啁啾、大功率、长寿命等要求。光纤与光源的逐年进步解决了衰减和色散问题,其结果是增加了光纤系统的通信容量。
20世纪80年代发明的光纤放大器是光纤通信的一场革命。它节省了光电变换的中继过程,而且实现了波长透明、速率透明和调制方式透明的光信号放大,从而诞生了采用波分复用(WDM)技术的新一代光纤系统商用化。
光纤放大器的发明和波分复用技术的采用迫使人们面对光纤的非线性效应。于是科学家、工程师又推出了非零色散位移光纤(NZ-DSF,G.655)。非零色散位移光纤的主要种类包括大有效面积光纤、低色散斜率光纤和反常色散光纤。大有效面积光纤大大增加了光纤的模场直径,光纤有效面积从55μm2增加到72μm2,在相同的入纤功率时,减小了光纤的非线性效应;低色散斜率光纤的优点是色散斜率小,仅为0.045ps/(nm2km),大大低于普通的色散斜率,因而可以用一个色散补偿模块补偿整个频带内的色散。为了将工作在1.55μm的采用波分复用技术的光纤系统应用到已铺设的第二代光纤系统(工作波长为1.3μm)的光缆中去,色散补偿光纤也应运而生。通过色散补偿光纤和普通光纤的有效搭配,可以在传输链路上实现色散管理传输,显著地增加系统容量和传输距离。新近推出的所谓全波光纤(All-wave fiber),消除了常规光纤在1385nm 附近由于OH 根离子吸收造成的损耗峰,使光纤在1310~1600nm的损耗都趋于平坦。图1可以大致说明光纤技术的发展历程。

图1 光纤的发展历程
在光纤放大器被新一代波分复用系统广泛使用的同时,光纤放大器的研究和开发也在不断进步。最近五年,技术上已经成熟的多种类型的光放大器(EDFA、GS-EDFA、TDFA、GS-TDFA和RFA)已经覆盖了1365-1650nm波长范围,使得在上述范围内实施波分复用成为可能。图2给出了这些技术的波长覆盖。其中,拉曼放大器(RA)利用了光纤中的拉曼散射效应实现光信号的放大。由于受激拉曼散射效应的阈值很高,这项光放大技术只是在近年来大功率半导体激光器的研制成功后才真正有可能走向实用。
EDFA:掺铒光纤放大器;GS-EDFA:增益位移掺铒光纤放大器
TDFA:掺铥光纤放大器;GS-TDFA:增益位移掺铥光纤放大器;RFA:拉曼放大器

图2 光放大器增益范围
用波分复用的技术观点思考问题,我们就又有了一个对光通信窗口的新认识。我们把1570-1604nm的波长范围称为L波段,把短于1525nm的波长范围称为S波段。这个波段因为全波光纤的研制成功可以扩展到1365nm。这两个波段又可以分别称为光通信的第4窗口和第5窗口,如图3所示。

图3 光纤的通信窗口
2 全光网络

图4 光纤通信系统发展
从1980年以来的20年间,随着光器件的发展和光系统的演进,光传输系统的容量已从Mbit/s发展到Tbit/s,提高了近10万倍(见图4)。从图4中我们能清楚地看到采用WDM系统改变了光传输系统容量的增长方式,突破了"电子瓶颈"或电子极限的限制。虽然图4中没有涉及到光空分复用、光时分复用和光码分复用等复用技术,但上述的复用技术分别从空间域、时间域和码字域的角度拓展了光通信系统的容量,丰富了光信号交换和控制的方式,开拓了全光放大和全光网络的新篇章。
从理论上讲,全光网络是指光信息流在网络中的传输及交换始终以光的形式实现,而不需要经过光/电、电/光变换。也就是说,信息从源节点到目的节点的传输过程中始终在光域内。
在光网络协议标准方面,同步数字序列(SDH)、异步传递模式(ATM)、传输控制协议/因特网协议(TCP/IP)以及近期确定的多标记协议交换(MPLS),都是最近十几年来具有里程碑意义的技术成果,是目前人们组建全光网络的主要依据。
在波分复用技术提出以后,波长本身成为组网(分插、交换、路由)的资源。伴随着光分插复用(OADM)和光交叉联接(OXC)技术的逐步成熟,原来被认为只是提供带宽传输的光层开始有了组网能力,因此成为最近几年光通信研发的热点。一旦组网成功,光通信技术将不仅仅提供巨大带宽,同时衍生出一系列的可优化使用这些带宽的组网资源。这种组网资源目前集中在波长上,将来会细化到光时隙上或光分组上。
WDM全光网络是基于WDM技术,以波长作为组网资源,灵活可靠、性能稳定的光网络,它可以划分为长途骨干网、区域网和城域网三个等级。本地数据业务通过本地节点提供的业务接口,如以太网接口、SDH接口、ATM接口等,接入WDM全光网络。WDM全光网络通过波长路由机制实现路由选择,具有良好的可扩展性、可重构性和可操作性。
当然,从具体技术角度看,WDM全光网络还存在着许多亟待解决的问题。首先,还没有光逻辑器件,这就使得电层的许多结论和应用方案必须要加上许多限制条件才能用到光层上;其次,光集成技术可以说刚刚起步,还很难预测其发展速度和对光网络建设的影响力;第三,光节点技术本身的稳定性、成本还是个难于确知的问题;第四,技术竞争和市场竞争都是复杂的事情,网络功能的增强一般是以增加复杂性和成本为代价的,要取得较好的性价比不是容易的事情;最后,兼容现有网络、充分利用已铺设的光纤资源和开拓全新的建网思想,两者之间还具有许多冲突。随着这些问题的解决,未来的全光网络将进入Tbit/s容量的网络时代,同时为用户提供速率透明、性能可靠的多业务(包括IP业务)接入。
据统计,IP业务每年翻一番,而语音业务每年增长7%;2000年,北美地区的IP业务已超过语音业务。IP业务的发展迫使传统的以语音业务为主的电信网络发生深刻的变革,ATM、千兆以太网和MPLS等宽带技术逐渐成为骨干网络的核心技术。这些核心技术的应用和发展需要光通信技术的支持。光纤通信系统为宽带网络提供了更高速率、更高可靠性的链路传输,同时光网络提供的组网能力进一步提高了现有网络和协议的灵活性和可扩展性。
随着在光域进行的信息处理能力的提高,光网络技术突破了物理层的限制,逐渐进入数据链路层和网络层。光纤通信系统承载IP协议的方式也在实现从IP-ATM-SDH-光网络、IP-SDH-光网络到IP-MPLS-光网络的过渡(见图5)。光网络为用户提供的交叉连接、交换和路由等功能显著地缓解了传统电交换网络的压力,为未来Internet业务的发展提供了广阔的空间。

图5 光网络承载IP方式
光网络协议和标准的研究和讨论刚刚起步,国际标准化组织Internet Engineering Task Force(IETF)、.International Telecommunications Union(ITU)和Optical Internetworking Forum(OIF)正在分别进行G-MPLS、G.709、O-UNI 1.0相关光网络标准的制定工作。现在,关于光网络的讨论十分活跃,争论也十分激烈,但是越来越多的人们认识到:光网络在整个电信网络中的基础地位是不会动摇的。因而充分地研究光网络和光纤通信单元技术对于整个通信网络的发展具有重要的战略意义。
光时分复用(OTDM)技术和光码分多址(OCDMA)技术也是未来全光网络的候选技术。OTDM和OCDMA在概念上分别与传统通信网络中TDM和无线CDMA对应。OTDM技术可以使一个固定波长的光波携带信息量十几倍、几十倍地增长,OCDMA则提供一种全光的接入方式。由于OTDM和OCDMA技术的出现,人们对光这种信息载体的了解将进一步深入,传输线路中的光信号码型也将从不归零码逐渐向归零码转变,传输系统的调制方式也由传统的内调制逐渐发展为外调制方式。展望未来的全光网络,OTDM和OCDMA技术将丰富未来的WDM全光网络的接入方式和业务类型,同时提供多种粒度接入和多种服务质量;以WDM技术为主导、结合OTDM和OCDMA技术,将成为未来全光网络的主要构架。
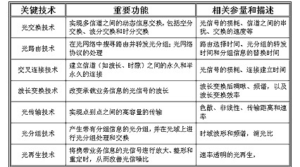
3 光网络的关键技术
让我们用表1来理解组建光网络的关键技术。

除上述众多的单元技术外,光网络的关键技术还必须包括如何建立完善的全光网络管理系统,这将涉及光网络协议的研究,如波长路由协议、光分组格式等标准的制定。如IETF制定的Generalized Multiple Protocol Label Switching(GMPLS)是在传统MPLS的基础上,将标记的概念进一步拓展,引入光波长和时隙标号等信道标识作为标记,以实现对光信道的路由、交换和管理控制。这些协议和标准将保证各个单元技术之间的兼容性和灵活性。
4 10年展望
图6 光通信与传统电信实现的网络功能
在传统电通信网络130多年的发展过程中,我们已经完成了电信号产生和传输、信号控制、组网和自支持四个功能等级,实现了电子计算机网络和电子通信网络。仅有30多年历史的光通信的发展也将经历同样的过程。目前我们已经完全掌握了光信号的产生与传输,正在掌握光信号控制这个技术环节,下一个目标是组建全光网络。
我们相信,光通信技术的发展速度将超越电技术。期望再通过10年的时间实现光组网。在未来的10年里,WDM光网络将成为通信产业发展的技术和通信的热点。尽管实现光网络自支持技术,如光开关、光逻辑处理和光计算,还不成熟,进入自支持阶段还需要一段时间,但实现光网络的自支持和自主导终将是未来光网络发展的方向。
展望未来10年,WDM技术将仍然处于主导地位,WDM、OTDM和OCDM等技术的结合将构成未来光网络的基本框架。由于光通信第4和5个窗口的开发,WDM光网络的信道数目将进一步增加,将有能力在整个通信窗口中提供1000个波长。光交换机和光路由器将成为组建核心WDM光网络的首选设备,其交换容量将突破Tbit/s的量级。WDM光网络承载的业务种将会多样化,并提供更多的宽带业务,如视频点播等。
WDM:波分复用;OTDM:光时分复用;OCDMA:光码分多址;GMPLS:通用多协议标记交换;
OADM:光分插复用器;OXC:光交叉连接;ISDN:综合业务数字网;ATM-PON:ATM无源光网络

图7 未来10年光通信发展预测
用户接入网也将进入光纤化时代,多种接入方式并存仍然是未来10年接入解决方案的特征。但是各种接入技术中光纤技术的含量将不断提升。光网络的覆盖范围将从核心扩展到城域网和接入网。当全光网络悄悄地进入楼区、街道、住宅,成功地完成进行了向本地、向用户的延伸时,未来家庭也就进入了一个多媒体的畅想时代。
5 结束语
一项产业的发展,技术是推动力,市场是牵引力。光通信技术已经经历了30年的发展,技术的进步使得全光网络的发展成为可能。而以IP为主流的数据业务爆炸性地增长是发展全光网络的市场需求。今后10年光通信产业的发展速度、新技术进步的快慢,本质上是由通信的市场需求来决定的。
技术进步固然是创新,新业务的推出也是一种发明。对于电信网络运营商来说,丰富多彩的业务类型,以及价格的优势、高灵活性、服务质量是拓展光网络市场的关键。
随着全光网络的规模逐渐扩大,对网络的管理和控制显得越来越重要。通过网络管理软件,用户才能对整个网络进行操作和控制,实现网络的配置管理、安全管理、告警管理、计费管理和性能管理。因此,软件技术在全光网络的发展中的作用举足轻重。
全光网络的发展实际上会强烈地依赖网络现状。正如经济学中"路径依赖"描述的那样,"在收益递增的知识密集产业中,一种技术和产品由于某些历史的既成原因会成为主流,尽管它可能并不是最有效的技术。"全光网络以哪种路径演进,很大程度上依赖现在的网络状况。目前,WDM技术在众多技术中应用范围最广,基于WDM的光网络研究也最为深入。因此,WDM技术将在未来几年的全光网络发展中地位稳固。
最后,或许是最重要的,我们必须考虑到法规对全光网络演进的影响,标准和通信规范的制定往往能够影响和改变通信网络的发展过程和演进方向。因此,政府的相关部门、国际国内标准化组织责任重大。
下一篇:各种宽带接入技术分析