时间:2009-07-18 18:26
人气:
作者:admin
可调LNB工作电源符合DiSEqC要求
摘要:本文简单介绍了DiSEqC标准,并给出了一个采用MAX1771设计的DiSEqC兼容电源电路。该应用电路能够提供所需的22kHz脉冲位置调制(PPM)信号以及13V或17V输出选择。电路还利用一个比较器检测卫星天线发送的信号。
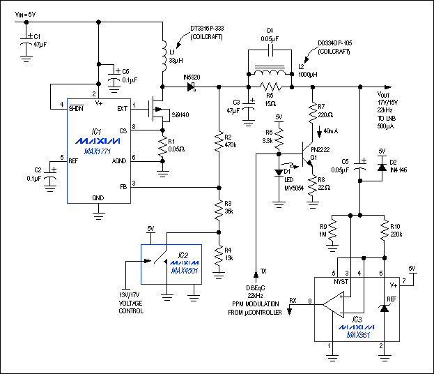
图1电路为低噪声单元(LNB)提供一个可数字切换的13V或17V电源,典型应用于卫星接收器中的天线馈源。工作电源的变化“告诉”远端LNB电路是否应该设定天线为顺时钟方向极化还是逆时钟方向,从而减少了与天线之间的接口和电缆连接。
图1. 本电路设计用于卫星接收器的低噪声单元,这种DiSEqC兼容的电源通过在13V和17V之间切换供电电压来实现数据通信。
图中所示电路也支持一种正在形成、考虑更加周全的通讯总线,称为DiSEqC标准(用于数字卫星设备控制)。该开放的DiSEqC标准由欧洲无线通讯卫星组织制订,承诺将发展成为一种世界标准,用于卫星接收机和卫星周边设备的通讯。更加详细的资料和电路可通过DiSEqC网站获取。
DiSEqC提供一个22kHz、幅值约0.6V的脉冲位置调制信号,叠加在LNB直流电源上。其编码方式允许远端电子设备完成更加复杂的功能—如改变下变换频率或者机械调节天线方向。IC1是一个PFM方式的升压控制器,通过控制一个外部的FET完成从5V至13V或17V的升压转换。数字输入控制模拟开关的位置来设定电压,该位置决定到达IC1的反馈量,从而影响电压输出大小。这样,逻辑输入为低对应13V,而逻辑为高对应17V输出。IC2为一个微小SOT23-5封装的单个开关,非常适合这种简单的开关任务。
在原理图右边的元件提供与DiSEqC标准的兼容性。IC3中的比较器构成一个接收器,以检测来自从机LNB设备发送的数据(DiSEqC标准允许双向数据流)。该输出可以连接到一个微控制器(未画出)的IRQ或端口引脚上,以完成解码。
DiSEqC发送器由晶体管Q1和一个LED (D1)组成,D1不仅用于发送指示,也用作恒压源,以强迫一个对应大约40mA的恒流通过Q1。在编码来自微控制器的22kHz突发信号期间,低功耗部分通过吸收其驱动电流来关闭LED,同时也强制关闭Q1。40mA的开关电流流经R5,产生满足规范要求的600mV的电压输出摆幅。
C4、L2和R5组成一个谐振电路,按照规范要求其在22kHz时的阻抗为15Ω。电感的直流电阻必须为0.5Ω以下,以能够提供0.5A的最大负载电流。电路也可以工作在12V,且具有更高的效率。当工作在12V时,请查看MAX1771的数据资料,以选取合适的L1和R1。
上一篇:系统微分方程的解—系统的全响应