全球最实用的IT互联网信息网站!

AI人工智能P2P分享&下载搜索网页发布信息网站地图

当前位置:诺佳网 > 电子/半导体 > 通信网络 >

自制简易无线调频话筒电路图

时间:2009-05-16 01:28

人气:

作者:admin

标签: 调频 

导读:自制简易无线调频话筒电路图-自制简易无线调频话筒电路图下面的就是调频无线话筒的电路图,电路非常简洁,没有多余的器件。高频三极管V1和电容C3、C5、...

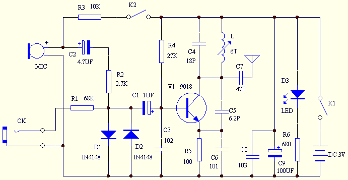
自制简易无线调频话筒电路图

下面的就是调频无线话筒的电路图,电路非常简洁,没有多余的器件。高频三极管V1和电容C3、C5、C6组成一个电容三点式的振荡器,对于初学者我们暂时不要去琢磨电容三点式的具体工作原理,我们只要知道这种电路结构就是一个高频振荡器就可以。三极管集电极的负载C4、L组成一个谐振器,谐振频率就是调频话筒的发射频率,根据图中元件的参数发射频率可以在88~108MHZ之间,正好覆盖调频收音机的接收频率,通过调整L的数值(拉伸或者压缩线圈L)可以方便地改变发射频率,避开调频电台。发射信号通过C7耦合天线上再发射出去。
简易无线调频话筒

温馨提示:以上内容整理于网络,仅供参考,如果对您有帮助,留下您的阅读感言吧!
相关阅读
本类排行
相关标签
本类推荐

CPU | 内存 | 硬盘 | 显卡 | 显示器 | 主板 | 电源 | 键鼠 | 网站地图

Copyright © 2025-2035 诺佳网 版权所有 备案号:赣ICP备2025066733号
本站资料均来源互联网收集整理,作品版权归作者所有,如果侵犯了您的版权,请跟我们联系。

关注微信