Abstract: With a few op amps and some ex
ternal components, you
can build a pulse generator with variable frequency and duty cycle.
The natural cho
ice f
or genera
ting a pulse of variable frequency and duty cycle is a good bench-top pulse generator. If you don't have a generator or must build one into your system, however, you can do it with a few op amps and some external components (Figure 1).

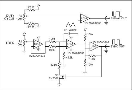
Figure 1. This
simple and versatile pulse generator includes only 15 components.
U1 and Q1 form a voltage-control
led oscillator (VCO) with a square-wave output and a triangle-wave output. The square wave feeds b
ack to control the charge and discharge of integrating capacitor C1, and is also useful as a sync-signal output. The triangle wave drives the non-inverting input of duty-cycle controller U2-2. R2 fully
adjusts the output duty cycle (from 0% to 100%) by controlling U2-2's inverting input. U2-2 generates the output signal directly.
U2-1 buffe
rs R1's wiper voltage, which controls the VCO frequency. A change in supply voltage (V+) varies the output swing without effecting the output frequency or duty cycle, and the circuit operates equally well with a single supply or with dual supplies. The frequency range shown is 20Hz to 13kHz, but you can modify that range by changing the value of C1. The dual op amps (designed for controlling power amplifiers) are chosen for their high output drive, rail-to-rail input and output capabilities, single-supply operation, and exceptional open-loop behavior.
A similar version of this article appeared in the January 20, 2003 issue of EET magazine.