Addi
tional Inf
ormation:
- Quick View Data Sheet for the MAX668
- Quick View Data Sheet for the MAX4130
- Technical Support: Power

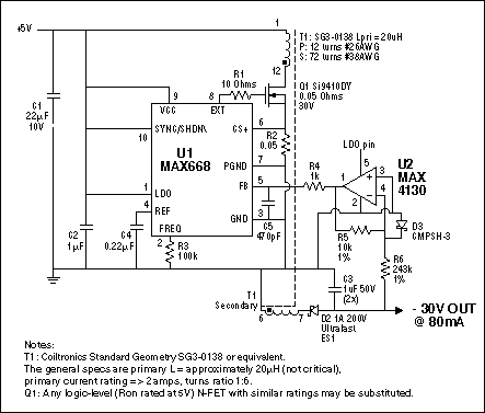
This circuit uses the MAX668 and a transformer (which will need about a one-to-six turns ratio) to make a flyb
ack converter. The op amp inverts the feedback from the negative output voltage.
The circuit above generates -30V at 80mA from a +5V input with 83% efficiency to power SLIC integrated circuits. Based on a MAX668 transformer flyback application, the circuit employs a custom transformer to generate -30V. A switching frequency of 500kHz allows the use of ce
ramic output capacitors. By adding a third ceramic output capacitor, the output current
can be increased to 120mA.