Companies usually purchase one type of
telephone f
or all employees. But this means that every ringer has the same sound and when one phone rings, a dozen people pause and look at their telephones. Equally annoying is the absence of a visual message indicator, so anyone who suspects they may have a message must lift the handset and listen for a special message tone.
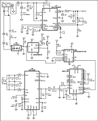
By pl
acing a circuit in series with the telephone (Figure 1), you
can customize a phone ringer without modifying the phone. The heart of the ringer is a chip-recorder
IC (U5) capable of playing up to 10 seconds of telephone-quality recorded sound. A high-efficiency step-down converter (U1) allows the circuitry to operate from a supply voltage of 5V to 14V.

For larger image
Figure 1. This circuit plays up to 10 seconds of recorded sound in place of the ring from a telephone. It also indicates when someone has cal
led.
An opto-coupler and associated front-end circuitry monitor the line, sensing when the line receives a high-voltage ringer signal (Figure 2). Zener
diodes D4 and D5 prevent the on-hook voltage from activating the opto-coupler. Comparator U3 latches LED D6 "on" when a call is received, and a pushbutton switch (SW1) clears the comparator.

Figure 2. The ringer signal of a typical telephone exceeds 200VP-P (ver
tical scale is 50V/div).
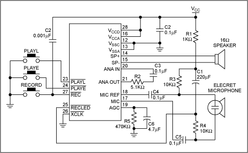
The circuit shown in Figure 3 records up to 10 seconds of sound in the chip recorder's proprietary multi-level EEP
ROM. A switch-mode, Class D audio amplifier (U6) m
aintains high efficiency while delivering
adequate power to an 8Ω speaker (even a PC speaker will work).

Figure 3. Using the EEPROM internal to U5 in Figure 1, this circuit records up to 10 seconds of sound.
A
similar version of this article appeared in the July 25, 2002 issue of EDN magazine.