摘要:本应用笔记介绍如何利用MAX4382 3通道
放大器构建双
电源供电的低成本、三通道、三极点、低通Sallen-Key
滤波器。该电路提供巴特沃斯滤波器频响特性,具有30MHz带宽,非常适合HDTV应用中的
视频重建滤波。MAX4382可以在单电源供电时通过输入偏置
网络提供与双电源供电配置相同的滤波特性。
在HDTV应用中,低通滤波器用于恢复RGB和复合视频(Y、Pb、Pr)
信号,滤波器放置在视频
DAC的后级,以消除信号中的高次谐波,也可以放置在
ADC的前面,用于抗混叠滤波。MAX4382高速、三通道放大器可以用来构建这样的低通滤波器,非常适合HDTV应用。
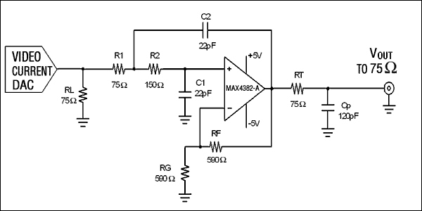
图1给出了双电源供电时,MAX4382一个通道的典型电路,它是一个三极点、三极点、Sallen-Key、巴特沃斯低通滤波器,图中,
电流输出DAC产生视频信号,
电阻 (RL)用于设置放大器信号幅度。利用MAX4382、RL、R1、R2、C1和C2构成一个双极点、Sallen-Key低通滤波器,增益为2。输出端驱动75Ω负载,RT和Cp构成一个实部极点。图1所示电路的-3dB带宽大约为30MHz (见图2),44.25MHz频点提供近似14dB的衰减;74.25MHz频点提供近似28dB的衰减。群延时约为6.5ns (见图3)。如果电流输出DAC负载不是75Ω,只需利用下列关系式设置R1:R1 + RL = 150Ω。RL大于150Ω时, 需要调整C1、C2、R1和R2。

图1. MAX4382构建的三极点、Sallen-Key、巴特沃斯低通滤波器

图2. 电路增益与频率的对应关系

图3. 电路群延时与频率的对应关系
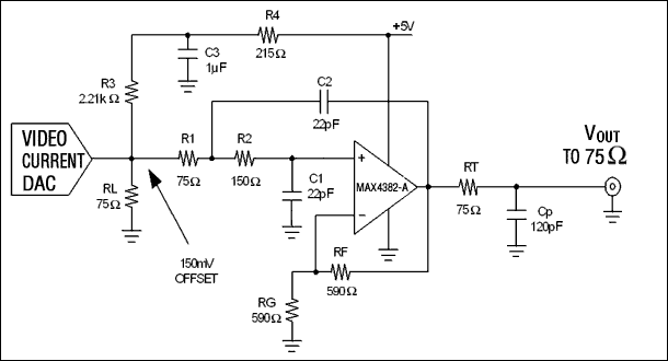
采用5V单电源供电时,标准视频信号范围在0V至1V。需要在MAX4382的输入端加入一个直流偏置,以防止视频信号在放大器的输出端钳位。图4所示为一个通道的输入偏置网络,R3、R4和C3与RL一起在输入端产生150mV的直流偏置。放大器的输出直流电平为300mV,足以保证输出级工作在线性区域。R4和C3有助于消除电源噪声,滤波特性与双电源供电配置相同。

图4. MAX4382一个通道的输入偏置网络