全球最实用的IT互联网信息网站!

AI人工智能P2P分享&下载搜索网页发布信息网站地图

当前位置:诺佳网 > 电子/半导体 > 通信网络 >

Industrial 0V to +10V Digital

时间:2009-04-28 13:41

人气:

作者:admin

标签: Digital 

导读:Industrial 0V to +10V Digital-Abstract: AC and DC motors in modern industrial systems are often controlled via programmable logic controllers (PLCs) where an industrial mechanical potentiometer controls the motor speed. The wiper of these po...
Abstract: AC and DC motors in modern industrial systems are often controlled via programmable logic controllers (PLCs) where an industrial mechanical potentiometer controls the motor speed. The wiper of these potentiometers can become worn over a period of time. This article discusses a simple circuit using few solid-state surface mount devices. It uses a digital potentiometer to achieve the same performance, eliminates problems with wiper contacts wearing out, and saves money in the long run.

DC and AC motors in modern industrial systems are often controlled by programmable logic controllers (PLCs) located in a control room safely away from the process. If an operator must set the motor speed manually while observing the process, the component of choice is usually an industrial-grade potentiometer, whose wiper produces a 0V to 10V signal that feeds back to a motor controller in the control room. Such potentiometers are expensive and prone to wear. With wear they can open the control loop, allowing the motor speed to ramp up and out of control.

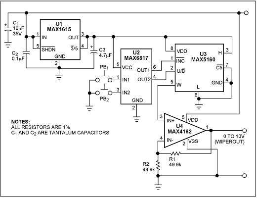
With a few components, a reliable, low-cost, all-surface-mount, solid-state digital potentiometer can be implemented for industrial applications (Figure 1). The result is a direct drop-in replacement for the wear-prone mechanical potentiometer, and it occupies the same space within an electrical enclosure. It takes power from the +10V formerly supplied to the mechanical pot from the motor controller. The solid-state pot provides a similar 0V to 10V output, and delivers as much as 15mA to the controller.

Figure 1. This solid-state industrial potentiometer simulates an equivalent mechanical potentiometer, and fits in the same space.
Figure 1. This solid-state industrial potentiometer simulates an equivalent mechanical potentiometer, and fits in the same space.

The key to this circuit is a low-power digital potentiometer IC, 100kΩ version (U3). Configured as a voltage divider, this IC provides an output of 32 discrete voltage steps between its minimum and maximum settings (0V and 5V). A low-power linear regulator (U1) provides a +5V supply rail for U2, U3, and a resistor ladder internal to U3 (whose maximum rating is +5V).

PB1 and PB2 constitute a double-pushbutton industrial switch. Each high-to-low transition produced by PB1 increments the digital potentiometer's "wiper" by one step (depressing PB2 while toggling PB1 decrements the wiper by one step). U2 is a switch debouncer that provides (in addition to the debouncing) a 40ms fixed delay between its outputs and the switch action.

To provide 0V to +10V outputs as required by the motor controller, a single-supply, rail-to-rail op amp (U4) amplifies the U3 output by a factor of two. The input common-mode range for this op amp, (250mV beyond either supply rail), allows it to generate 0V to +10V outputs like a mechanical potentiometer. The 1% resistors R1 and R2 set the op amp gain to 2V/V.

The circuit's low quiescent current ranges from 86µA for a 0V output to 186µA at +10V. To lower this quiescent current, choose the 200kΩ version of U3. Because the op amp is stable for any capacitive load, it easily drives long, shielded, multi-conductor cable runs back to the control room. Another benefit of the all-surface-mount solid-state construction is important for Class 2 enclosures: its lower power dissipation produces less heat within the electrical enclosure.

A similar version of this article appeared in the September 20, 2001 issue of EDN magazine.


温馨提示:以上内容整理于网络,仅供参考,如果对您有帮助,留下您的阅读感言吧!
相关阅读
本类排行
相关标签
本类推荐

CPU | 内存 | 硬盘 | 显卡 | 显示器 | 主板 | 电源 | 键鼠 | 网站地图

Copyright © 2025-2035 诺佳网 版权所有 备案号:赣ICP备2025066733号
本站资料均来源互联网收集整理,作品版权归作者所有,如果侵犯了您的版权,请跟我们联系。

关注微信