摘要:本文是对HFRD-16.0参考设计:1Gbps至4.2
5Gbps有源
SFP铜缆组件的补充。说明了DS28CZ04在有源铜缆SFP组件中作为串行控制
接口的使用,建议读者查找一些相关的参考设计,以便对本文有更深的理解。
概述
光纤通道、吉比特
以太网和InfiniBand™
网络之间以高于1Gbps的速率交换数据。这些设备的标准接口为SFP (小型可插拔)口,其功能与GB
IC (吉比特接口
转换器)相同,但尺寸更加紧凑、密度更高。有源铜缆SFP组件可直接插入SFP
端口,内嵌在电缆
连接器的
收发器可恢复、调理
信号,使其能够以4.25Gbps的速率传送高达20米的距离。小型可插拔(SFP)收发器多源协议(MSA)¹定义了
机械(物理尺寸)和
电气接口(引脚配置、协议等),包括模块
规格定义、接口和数据域说明。这些即插即用数据格式,也称作SFP序列号,存储在I²C总线接口的CMOS EEP
ROM内。DS28CZ04² 4kb I²C/SMBus™ EEPROM完全符合SFP的要求。其通用I/O接口可提供附加功能,用于控制MAX3982铜缆
驱动器或通过串口传送MAX3748A接收信号的状态。
电路
图1给出了用于电缆两端电路的简化原理图。左上部分框图为SFP连接器,包括所有信号和引脚配置。其引脚名称、信号功能之间的对应关系如表1所示。DS28CZ04 I²C存储
芯片连接到MOD-DEF1、MOD-DEF2以及发送器的
电源/接地端。为了确保正确的SFP从地址,将地址引脚A1、A2接地。不使用写保护(WP)和主机复位(MRZ)功能,这两个引脚分别接地(WP)和电源端(MRZ)。
PIO2和PIO3控制U2 (MAX3982³
驱动芯片)的输入,发送数据以交流
耦合的形式从SFP连接器传递给U2的差分输入端,差分输出直接驱动电缆。通过OUTLEV输入端(由PIO1控制)可以将差分输出幅度设置为两种电平之一。有关U2其它引脚的连接细节,请参考上述HFRD-16.0。
图中,来自SFP连接器的TX禁止信号控制MAX3982驱动器的输出,没有数据传输的情况下,这种方式可以关闭差分输出。另一种方式是:不使用外部TX禁止信号,而是当
检测不到差分输入信号时禁止MAX3982输出,这种情况下可以将MAX3982的LOS输出直接连接到TX_DISABLE输入端,MAX3982的TX_DISABLE端内置上拉
电阻。第三种方式则是综合上述两种控制TX_DISABLE的方法,需要一个额外的2输入或门,其中一个输入端连接到SFP连接器的TX禁止端,另一个连接到MAX3982的LOS输出端,并通过10kΩ的上拉电阻接VCCT。或门输出驱动MAX3982的TX_DISABLE输入端。
来自电缆的输入信号以交流耦合方式馈入U3 (MAX3748A4
接收器),在U3中信号被恢复到原来的幅度,恢复后的信号随后以交流耦方式传递到SFP连接器。如果来自电缆的信号丢失或幅度太小,U3将发出LOS报警信号至SFP连接器和DS28CZ04的PIO0口。MAX3748A的LOS为集电极开路输出,需要一个4.7kΩ至10kΩ的上拉电阻接到主控制器的VCCR处,标注为MSA。U3其它引脚的连接方式,请参考HDRD-16.0说明书。

图1. DS28CZ04用于有源铜缆SFP组件的简化框图
表1. SFP连接器引脚配置 Table 1. SFP Connector Pin Assignment
| Pin Number |
Name |
Function |
| 1 |
VEET |
Transmitter Ground |
| 2 |
TX_FAULT |
Transmitter Fault Indication, active-high; low indicates normal operation |
| 3 |
TX_DISABLE |
Transmitter Disable, active-high; low indicates normal operation |
| 4 |
MOD_DEF2 |
Module Definition 2, SDA, I²C data line |
| 5 |
MOD_DEF1 |
Module Definition 1, SCL, I²C clock line |
| 6 |
MOD_DEF0 |
Module Definition 0, tied to ground on the board |
| 7 |
RATE_SELECT |
Optional Input: select between full or reduced receiver bandwidth; low/open indicates reduced bandwidth, high indicates full bandwidth |
| 8 |
LOS |
Loss of Signal (from receiver chip), active-high; low indicates normal operation |
| 9 |
VEER |
Receiver Ground |
| 10 |
VEER |
Receiver Ground |
| 11 |
VEER |
Receiver Ground |
| 12 |
RD- |
Inverted Received Data Out (from receiver chip) |
| 13 |
RD+ |
Received Data Out (from receiver chip) |
| 14 |
VEER |
Receiver Ground |
| 15 |
VCCR |
Receiver Power, 3.3V ±5% DC |
| 16 |
VCCT |
Transmitter Power, 3.3V ±5% DC |
| 17 |
VEET |
Transmitter Ground |
| 18 |
TD+ |
Transmit Data In (to transmitter chip) |
| 19 |
TD- |
Inverted Transmit Data In (to transmitter chip) |
| 20 |
VEET |
Transmitter Ground |
DS28CZ04用作SFP的串行控制接口
如图2框图所示,DS28CZ04由2线串行接口、4kb EEPROM以及4个双向PIO组成,该器件通过工作在标准模式或快速模式的I²C接口与主
处理器连接。DS28CZ04通过一个内存地址和两个从地址(通常为A0h、A2h)寻址512个存储器地址。

图2. DS28CZ04结构框图
DS28CZ04包含512字节存储器,以256字节为单位分为两段(低段、高段) (表2A和2B)。内存映象和器件编址遵从SFF-8472数字诊断地址分配要求,可将WP端接至VCC从而对整个EEPROM进行写保护。PIO引脚可一次寻址(单地址模式)也可独立寻址(多地址模式)。直接寻址PIO可快速产生数据、进行数据采样。
DS28CZ04包括几个EEPROM
寄存器,便于客户选择器件以SFF方式上电或定义下列上电缺省条件:
- 每个PIO的输出状态(高、低电平,输入/输出模式),
- 每个PIO的数据方向(输入、输出),
- 每个PIO的输出类型(推挽、开漏)
- 每个PIO的读取位反相(真、假),一旦上电,可以通过SRAM寄存器重新写入PIO设置,而不会影响上电缺省值。
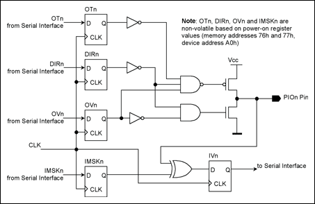
图3给出了PIO的简化原理图,触发器可以通过PIO的R/W寻址寄存器、内存地址7Ah和7Bh (器件地址为A0h)寻址。上电或复位时按照存储在76h和77h (器件地址为A0h)中的数据初始化触发器。当PIO设定为输入时,PIO输出为三态(高阻)。当PIO设定为输出时,PIO的输入端为相应的读取位反相异或的结果。
表2A. 内存映象(器件地址 = A0h)
| Address |
Type |
Access |
Description |
| 00h to 74h |
EEPROM |
R/W |
User memory |
| 75h |
EEPROM |
R/W |
Special function/user memory; controls whether device powers-up into SFF Mode |
| 76h |
EEPROM |
R/W |
Power-on default for PIO output state and direction for all PIOs |
| 77h |
EEPROM |
R/W |
Power-on default for PIO output type and read-inversion for all PIOs |
| 78h to 79h |
--- |
R |
Reserved (reads FFh) |
| 7Ah |
SRAM |
R/W |
Actual direction setting for all PIOs and device control/status register |
| 7Bh |
SRAM |
R/W |
Actual PIO read-inversion and PIO output type for all PIOs |
| 7Ch to 7Fh |
SRAM |
R/W |
PIO read/write access registers |
| 80h to FFh |
EEPROM |
R/W |
User memory |
表2B. 内存映象(器件地址 = A2h)
| ADDRESS |
TYPE |
ACCESS |
DESCRIPTION |
| 00h to 6Dh |
EEPROM |
R/W |
User memory |
| 6Eh |
EEPROM |
R/W |
SFF mode off: user memory |
| --- |
R |
SFF mode on: SFF optional status Register |
| 6Fh to EFh |
EEPROM |
R/W |
User memory |
| F0h to FFh |
--- |
R |
Reserved (reads FFh) |

图3. PIO简化框图
DS28CZ04设置
DS28CZ04在单芯片上集成了多种控制功能和SFP所需的多种特性。DS28CZ04的优势在于其可
编程性,适合不同长度电缆的应用,而需要更换板上元件(比如插件或0Ω电阻)。除电缆外,对于整个铜缆系列无需更换电路板的材料清单。为了获得适当的电路功能,应该对DS28CZ04的内存进行合理编程。请参考SFP MSA协议规定的数据规格或参考光收发器诊断监控端口SFF-8472规格书中关于数字诊断接口的定义部分。5
必须特别注意四个PIO口的上电缺省值,本应用中,PIO0为输入端,PIO1和PIO3为输出端。所有的输出端都定义为漏极开路输出,因为MAX3982的输入端PE0、PE1和OUTLEV均内置上拉电阻。除非有特殊情况,一般情况下,PIO1、PIO2和PIO3上电后为高电平状态,为15米到20米电缆提供了最强的预加重输出信号。PIO输入数据无需取反读取,SFF模式也是输入选择之一。如果选择SFF模式,MAX3748A的LOS信号可以通过DS28CZ04内存地址6E (从地址A2h)读入,作为实时诊断。SFF模式并不禁止PIO1和PIO1的输出功能。
上电状态定义将数据转换成数据上电缺省寄存器规定的状态,表3、表4用彩色代码指示我们的选择。
|
Value resulting from configuration/application requirements |
|
Arbitrary assignment, "don't care" condition | |
表3. PIO输出状态(低半位)和方向(高半位)的上电缺省值
| ADDR |
b7 |
b6 |
b5 |
b4 |
b3 |
b3 |
b1 |
b0 |
Hex |
| 76h |
0 |
0 |
0 |
1 |
1 |
1 |
1 |
1 |
1F | |
表4. PIO读取位取反(低半位)和输出类型(高半位)的上电缺省值
| ADDR |
b7 |
b6 |
b5 |
b4 |
b3 |
b3 |
b1 |
b0 |
Hex |
| 76h |
1 |
1 |
1 |
1 |
0 |
0 |
0 |
0 |
F0 | |
DS28CZ04评估(EV)板需借助PC机进行演示,关于评估板的详细
信息,请参考DS28CZ04EVKIT或与
厂商联系。
结论
对于有源铜缆SFP组件来说,DS28CZ04是性价比较高且应用灵活的串口
控制芯片。它不仅符合SFP/MSA规范,也符合光收发器SFF-8472诊断监控接口的要求。