Abstr
act: A shunt regulat
or provides a constant reference voltage ac
ross a digital po
ten
tiometer that, in conjunction with an op amp and transistor, forms a software-prog
rammable, voltage-control
led current source.
With the
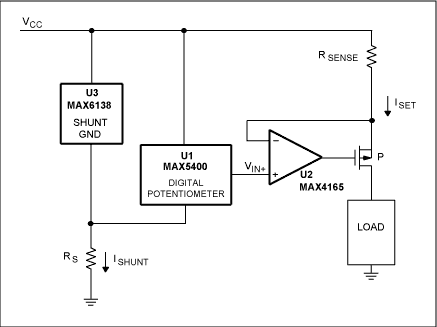
addition of a few inexpensive miniature components, the hard-wired, voltage-controlled current source of yesterday becomes a software-programmable voltage-controlled current source (Figure 1).
A digital potentiometer (U1) in conjunction with a precision op amp (U2) sets current through the pass transistor (ISET), and a shunt regulator (U3) provides a constant reference voltage across the digital pot. By operating in its
linear region, the transistor controls load current in response to the applied gate voltage. Each incremental step of the digital pot increases or decreases the voltage VIN+ at the op amp's noninverting input. Thus, the pot's wiper voltage (VIN+) varies with respect to the reference voltage, which in turn remains stable with respect to the supply rail:

Many types of digital potentiomete
rs are currently av
ailable, and the interface to these devices (besides the hard-wired type)
can be one, two, or three wires. U1, for example, has a 3-wire SPI interface, and provides an end-to-end resistance of 50kΩ with 256 incremental settings. Thus, each increment of the digital pot changes VIN+ by:

Op amp U2 regulates current through the pass transistor, and the digital pot sets current through the RSENSE resistor. The voltage across RSENSE determines current through the pass transistor (ISET):

The circuit can provide any current level for wh
ich the external components (RSENSE and the pass transistor) can handle the associated power dissipation (P = IV). Because the ratio setting of digital potentiometers is very good (the typical ratiometric resistor tempco is 5ppm/°C), precision and stability for the current source depends primarily on the precision and stability of U3 and RSENSE combined.

Figure 1. This software-programmable, precision current source applies current to the load in 256 equal increments.
A
similar version of this article appeared in the December 17, 2004 issue of EDN magazine.