摘要:MAX16046–MAX16049系统管理器可以在焊接到应用电路板后进行
编程。这意味着只需储存未编程器件,而
最新版本的配置
信息可以在生产测试过程中写入器件。通过几项简单的测试可确保应用电路通过共享I²C或JTAG总线进行
硬件编程,并且在编程过程中为器件
供电。本文提供了I²C总线和JTAG总线的编程
算法。
MAX16046–MAX16049 EEP
ROM可编程系统管理器是
电源排序器、监测器和裕量调节器,可控制多达12路电源。电源由三个数字
比较器监测,由可编程
DAC输出调节裕量,并且由可编程状态引擎对其进行排序。
系统管理器包括兼容于SMBus™的I²C
接口和一个JTAG接口,这两个接口均可访问器件的所有
寄存器,编程内部配置EEPROM。MAX16046–MAX16049可在线编程,仅需遵守几条简单规则即可。
供电
MAX16046–MAX16049的电源电压范围为3V至14V。典型应用中将VCC连接至12V中等电压总线或3.3V辅助电源。
可使用局部供电电路板对MAX16046–MAX16049进行编程。例如,可使用3.3V辅助电压而无需任何其它电源,或者施加12V中等电压总线。由于此时的系统管理器尚未编程,应关闭所有下游电源。也可以使用常见的双
二极管,从编程
连接器供电。由于二极管会产生压降,所以当MAX16046–MAX16049由12V总线供电时,这种方法的工作效果最佳。
如果不使用二极管逻辑“或”电路,而在电路板通电时对MAX16046–MAX16049进行编程,则必须注意排序输出的状态,以防止下游电源过早打开。
MAX16046–MAX16049在编程之前为高阻输出。高电平有效的电源使能输入应具有下拉
电阻,而低电平有效的电源使能输入应具有上拉电阻。排序输出可设置为推挽输出或开漏输出。因为开漏配置需要外部上拉电阻,所以只能采用低电平有效的使能输入。
最好不要将MAX16046–MAX16049连接到JTAG链路,因为链路中上游器件可能没有供电,从而阻止对MAX16046–MAX16049的访问。建议首选JTAG复用器或专用JTAG接口。
共用总线
当一个器件(而非µP)在正常工作时需要与MAX16046–MAX16049
通信时,存在一个潜在问题。例如,当系统监控µP需要访问MAX16046的
ADC读数时。当电路板断电或只是部分供电,并且MAX16046正在编程时,连接到I²C或JTAG总线的其它器件可能产生干扰。最简便的解决方法是通过JTAG接口编程MAX16046并监控连接到I²C接口的µP。若µP支持开漏I²C总线I/O (即没有连接至VCC的
ESD保护二极管的引脚),同时上拉电阻足够大,在编程和正常工作才共用I²C总线是可行的。如果µP的I²C总线不是开漏式,ESD二极管将箝位总线并会干扰编程。
如果系统µP不具备真正的开漏I²C总线,可采用类似图1的电路在µP和编程I²C总线之间自动切换。

图1. MAX16046通过MAX4525复用器/开关共用其I²C总线
图1所示MAX4525复用器在连接到系统µP的I²C和连接到编程
测试点上的I²C之间进行切换。开关由系统µP的VCC控制。如果采用12V电源供电,而不是VCC供电,开关将I²C连接至编程测试点。一旦施加VCC电源,开关将I²C连接至系统µP。
应用电路实例
以下示意图中介绍了用于在线编程的三种不同应用电路。
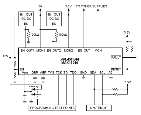
12V中等电压总线供电,通过I²C总线编程
图2所示电路通过12V中等电压总线向MAX16046供电,由
模拟使能端EN监测。当12V总线电压超过EN端电阻分压器设置的门限时,如果器件已经编程完毕,则MAX16046尝试排序。未经编程的MAX16046则没有任何反应,且排序输出保持高阻态。

图2. MAX16046通过12V中等电压总线供电并且通过I²C接口编程
一路电源使用高电平有效的推挽使能控制,而其它电源采用低电平有效的开漏使能控制。当未经编程的输出处于高阻态时,适当的上拉、下拉电阻可防止电源打开。
需要特别注意的是:推挽式输出不能上拉到VDBP以上的电压,开漏输出不能上拉到6V以上的电压。I²C连接被引至编程测试点,编程硬件必须提供适当的上拉电阻。该电路非常简单,因为电路板上没有其它器件需要连接到I²C总线。
3.3V辅助电源供电,通过JTAG复用器编程
如图3所示,MAX16046通过3.3V辅助电源供电。用一个DS26900 JTAG复用器与其它器件共用JTAG连接,该DS26900 JTAG复用器也由3.3V辅助电源供电。通过3.3V供电时无需施加12V中等电压总线即可完成编程。

图3. MAX16046通过3.3V辅助电源供电并通过DS26900 JTAG复用器编程
12V中等总线供电,通过JTAG编程
如图4所示,MAX16046通过连接到12V中等电压总线的二极管逻辑“或”电路供电,可以安全供电,不会对下游电路产生影响。JTAG和电源连接被引至编程测试点。

图4. MAX16046通过一个12V中等电压总线供电并通过JTAG编程
编程算法
MAX16046–MAX16049具有内置EEPROM,用于储存器件配置
参数。上电后,EEPROM的内容被送入
RAM寄存器。RAM和EEPROM均可通过JTAG和I²C接口访问。若要正确编程MAX16046–MAX16049,则所需参数必须设置在EEPROM—请参见表1所示存储器表。
表1. MAX16046存储器表
配置文件
MAX16046评估板(EV kit)软件提供两种类型的配置软件。一种是通过选择File

Save Configuration As生成的可读XML文件,该文件可用于I²C编程。另一种是通过选择File

Save as .SVF生成的文件,该文件为连续矢量格式(SVF),第三方JTAG工具和在线PCB测试可利用该文件进行JTAG编程。
XML文件可以在各种web浏览器上以彩色编码的分层格式查看。EV软件生成的XML文件被分成几个片段并且包含设置选项卡信息和寄存器数据。有两个重要部分:包含被加载到EEPROM的配置值的Config_Register部分和包含加载到用户EEPROM的User_Register部分。
每一部分中,Register
标签指定加载到特定地址的值。该寄存器标签的格式为:
所有值均为十进制。这些地址对应RAM寄存器和EEPROM地址。请注意,RAM寄存器0至14为DAC寄存器,而地址0至地址14的EEPROM为保存的故障数据。EEPROM编程应从地址15开始。
关于XML文件格式的详细信息,请访问XML Developer Cen
ter。
SVF文件格式的详细信息请参考Serial Vect
or Format Specif
ication (PDF, 85.2kB)。
I²C编程步骤
在编程MAX16046–MAX16049的EEPROM配置内存时,必须首先确定寄存器r5Dh[0]上的配置锁定位为零。如果不是零,则在该位上写入“1”将其清零。若要写入EEPROM,可发送适当命令,进入EEPROM页面,加载开始地址,然后发送一系列块烧录命令。关于相应I²C协议的详细信息,请参阅MAX16046/MAX16048或者MAX16047/MAX16049的
数据资料。
以下为一个典型EEPROM编程过程的逻辑代码:
SendByte(5Dh) // Check lock bit
If ReadByte() & 2 == 2 Then
WriteByte(5Dh, 02h) // Clear lock bit if needed
SendByte(9Ah) // Access EEPROM page
Loop Address from 0Fh to 7Dh
SendByte(Address) // Load address
WriteBlock(Data, 10h) // Write a block of 16 bytes
Wait(16 * 11 milliseconds) // Wait for programming
SendByte(Address)
ReadBlock(DataRead, 10h) // Read back data block
If DataRead != Data Then
RepeatCount = RepeatCount + 1
If RepeatCount == 3 Then
Fail
Else
RepeatCount = 0
Address = Address + 10h // Advance to next block
SendByte(9Bh) // Return to default page
Success
若要写入用户EEPROM,可采用相同步骤,仅用地址范围9Ch至FFh代替0Fh至7Dh即可。