Abstr
act: In
Telecom systems such as Radio Link and Point to Point, the point-to-mul
tipoint controller shuts the system off in the event of a fault. When the fault is brief (f
or instance, a momentary short circuit due to measurement and calibration actions), the auto-retry controller attempts to restart the system.
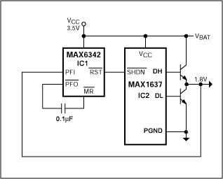
The MAX1637 (
IC2 in Figure 1) is a popular device for telecom applications. It offe
rs PWM operation, small size, high
MOSFET-drive capability, wide VIN and VOUT ranges, and excellent protection ag
ainst over- and under-voltage faults.
Undervoltage is related to a short circuit: VOUT falls when a short circuit is present and the controller
cannot regulate the supply voltage. If that voltage remains below 70% of its nominal value for 6144 clock cycles, IC2 latches and turns both devices off. To restart IC2, you must either switch off the power supply or toggle the active-low SHDN signal.

Figure 1. The circuit
adds auto-retry capability to IC2, thereby enhancing its usefulness for telecom and other applications.
The microprocessor supervisor (IC1) includes an internal power-fail comparator and manual-reset circuitry (MR). IC1's PFI input detects whether VOUT (1.8V) is above the internal reference voltage (1.25V). If VOUT falls below 1.25V (due to a short circuit, for instance), the active-low PFO output generates a pulse using the internal 60k pull-up resistor and external 0.1µF capacitor. The pulse drives active-low MR low, causing active-low RST to assert and pull active-low SHDN low. After a timeout delay of 140ms, active-low RESET and active-low SHDN go high, re-enabling IC2. This supervision is also in effect when the supply voltage is first switched on: the 3.5V rail stabilizes after 140ms, causing active-low RST to go high and activate IC2.
A
similar version of this article appeared in the September 2, 2002 issue of Electronica magazine.