Abstract: This design idea describes a
simple circuit that converts a 4-20mA signal to a 0V to 5V
analog voltage ideal f
or conversion to digital with an analog-to-digital conver
ter (
ADC). The 4mA level from the tran
sducer produces a 0V output and the 20mA level produces a 5V output. A current sense amplifier generates this analog 0V to 5V output. In
addi
tion, the circuit provides a comparator output that
can be used to detect a zero current condition.
In standard process-monitoring equipment, the outputs of 4-20mA transduce
rs must be converted to signal voltages suitable for measurement by an A/D converter. Four milliamps in the loop is usually calibrated as zero for the quantity being monitored, and should therefore produce 0V at the ADC input. (Non-zero current enables the system to distinguish a broken loop from the zero-signal condition.)
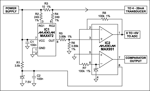
The circuit in Figure 1 monitors loop current with a current-sense amplifier (
IC1), and employs a comparator/reference/op-amp device (IC2) to generate a ground-referenced output that ranges from 0V at 4mA to 5V at the full-scale loop current (20mA). For the resistor values shown (R2-R6), IC1 produces an output at
pin 8 of approximately 1.25V at 4mA, and 6.25V at 20mA. In turn, the IC2 op amp (configured as a unity-g
ain difference amplifier) generates an output range of 0.05V to 5.045V. The IC2 comparator can be used to monitor input voltage or flag a pre-set loop current.

Figure 1. This circuit derives a 0V-5V output from a 4-20mA current-loop signal, using a load resistor of only 10Ω .
The circuit pe
rforms well with 1% resistors. Monte Carlo analysis indicates a worst-case output error of 5% due to resistance mismatch alone, but the performance with unmatched components was better than 1% at full-scale. By compensating for the dominant error (about +50mV of offset error at zero and full-scale), the circuit demonstrated an
accuracy of better than 1% ac
ross the operating range (i.e., from 4mA to 20mA).