时间:2009-02-22 13:15
人气:
作者:admin
用于GSM和900MHz-ISM频段的超低成本+30dBm PA
摘要:本篇应用笔记给出了MAX2235功率放大器(PA)在GSM和900MHz ISM频段应用中的工作情况。本器件可以实现+30dBm的输出功率同时具有40%的效率,采用2.7V至5.5V电源,能够提供24dB的增益。文中还给出了应用电路原理图,电路板版图和材料清单。
MAX2235是一款低成本的非线性功率放大器,适合恒定包络应用。它的基本工作特性是为US AMPS设计的,本篇应用笔记展示了这款器件在欧洲GSM、868MHz欧洲ISM和美国900MHz-ISM频段工作的情况。
在900MHz,MAX2235使用+5V的电源可以给出超过+30dBm的输出功率同时具有40%的效率和24dB的增益。本器件采用+2.7V至+5.5V的单电源供电。它的增益控制引脚使输出功率变化范围达35dB。低功率关闭模式可以将电流消耗降低至1μA以下。这款PA的一个关键的特点是它的输出功率能够自动跳变,这可以减小瞬时噪声和邻信道频谱干扰。
图1所示为MAX2235在880MHz至915MHz频段的输出功率特性。图2至图4是MAX2235的输出功率、效率和电源电流特性与输入功率和频率的关系。图5所示为MAX2235的输出功率与增益控制电压的关系。
![]() |
![]() | |
| 图1. MAX2235输出功率随频率的变化 | 图2. MAX2235输出功率随输入功率的变化 | |
![]() |
![]() | |
| 图3. MAX2235工作效率与输入功率的关系 | 图4. MAX2235电源电流与输入功率的关系 | |
![]() |
||
| 图5. MAX2235输出功率随GC电压的变化 | ||

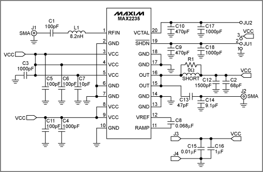
图6. MAX2235 PA用于GSM和900MHz频段时的原理图

图7. MAX2235 PA用于GSM和900MHz频段的应用电路元件布置指导
表1列出了元件值。
表1. MAX2235 PA工作在GSM和900MHz频段时的元件清单
| Designation | Qty | Description |
| C1 | 1 | 100pF, 5% ceramic capacitor (0603) Murata GRM39COG101J050V |
| C2 | 1 | 68pF, 5% ceramic capacitor (0603) Murata GRM39COG680J050V |
| C3, C4 | 2 | 1000pF, 10% ceramic capacitors (0603) Murata GRM39X7R102K050V |
| C5, C6 | 2 | 100pF, 5% ceramic capacitors (0402) Murata GRM36COG101J050V |
| C7 | 1 | 10pF, 5% ceramic capacitor (0603) Murata GRM39COG100J050V |
| C8 | 1 | 0.068µF, 10% Murata GRM39X7R683K016V |
| C9, C10 | 2 | 470pF, 10% ceramic capacitors (0603) Murata GRM39X7R471K050V |
| C11 | 1 | 100pF, 5% ceramic capacitor (0603) Murata GRM39COG101J050V |
| C12 | 1 | 1500pF, 10% ceramic capacitor (0603) Murata GRM39X7R152K0504 |
| C13 | 1 | 47pF, 5% ceramic capacitor ATC 100A470JW150X |
| C14 | 1 | 9.1pF, 5% ceramic capacitor ATC 100A9R1JW150X |
| C15 | 1 | 0.01µF, 10% ceramic capacitor (0805) Murata GRM40X7R103K050V |
| C16 | 1 | 1µF, +80%, -20% ceramic capacitor (1206) Murata GRM42-6Y5V105Z025V |
| C17, C18 | 2 | 1000pF, 10% ceramic capacitors (0805) Murata GRM40X7R102K050V |
| L1 | 1 | 8.2nH (0603) inductor Toko LL1608-FH8N2K |
| L3 | 1 | 30-gauge wire short |
| J1, J2 | 2 | SMA connectors (PC edge mount) E.F. Johnson 142-0701-801 |
| J3, J4 | 2 | Test points |
| JU1 | 1 | 3-pin header (0.1" centers) |
| R1 | 1 | 0Ω resistor (0603) Kamaya RMC16-000T |
| VCTRL | 1 | 1-pin header |
| U1 | 1 | MAX2235EUP (TSSOP-20) |
| None | 1 | MAX2235 EV kit PC board |