时间:2008-09-17 17:33
人气:
作者:admin
MAX2683低成本高性能3.5GHz上变频器
摘要:本篇应用笔记描述了MAX2683 3.5GHz上变频器的特性。文中给出了典型应用电路原理图,电路中包括用于3.55GHz输出、1.6GHz LO和350MHz输入的匹配元件。噪声系数为~12.5dB,变频增益8.6dB。这款变频器集成电路(IC)也可以用作下变频器。文中给出了帮助工程师进行设计的S参数表格的链接。
MAX2683是基于Gilbert单元的双平衡有源混频器,能够接收最高达3.5GHz的RF输入并输出3.6GHz的IF信号。MAX2683的特点是其可调节的偏置控制、变频增益、失配时的灵敏度下降和在紧凑结构下仍然很好的隔离。
本篇应用笔记包括混频器简要描述、设计技巧提示和MAX2683的典型性能特性。
混频器的基本性质是频率变换。几乎在所有的发射机中都要用到这个性质。在典型的应用中,频率为fMOD的调制信号被注入到混频器的一个端口上,频率为fLO的本地振荡器(LO)信号注入到另一个端口。输出的射频(RF)信号被上变频到fMOD + fLO。频率变换是由频率为fMOD的调制信号波形,cos(fMOD * t)与LO波形相乘得到的。根据三角函数乘法,我们得到下面的等式:
Cos(fMOD * t) * cos(fLO * t) = 1/2 cos(fLO - fMOD) ± 1/2 cos(fLO ± fMOD)
在这个理想的乘法等式中,混频器的输出只包含频率为fLO - fMOD和fLO + fMOD的信号;也就是说,原始的fMOD频率调制信号和本地振荡器fLO频率信号在上变频器RF输出端口被完全抑制了。
Gilbert单元有源混频器是基于射级耦合对儿放大器的。将调制信号分解成共模成分和差模成分可以很好地理解这种放大器的工作原理。调制信号进入一对儿输入中的一个,另一端通过电容接到AC地。根据对称的结构,共模成分改变两分支之间的电流,对于小信号来说,电路就像一个标准的共射极放大器。MAX2683基本放大器使用四个交叉耦合器件将调制信号以LO速率与±相乘,从而实现预期的双平衡混频器的特性。这些器件和射极耦合对儿一起组成了Gilbert单元。输入调制信号时,LO以单端形式注入,另一端通过电容接AC地。LO的正电压导致外边一组器件导通,使调制信号以LO速率与±相乘;负电压导致内部一组器件导通,也使调制信号以LO速率与±相乘。
MAX2683使用+2.7V至+5.5V单电源供电。采用超小型16引脚TSSOP-EP封装,具有供3.6GHz特殊应用使用的底部焊盘。MAX2683采用双平衡Gilbert单元结构,具有单端RF、LO输入和差分集电极开路输出端口。差分输出端口为单端或者差分应用提供了宽带、灵活的接口。MAX2683具有可调节的偏置控制,由外部电阻设置。这样用户可以通过调节电源电流获得更高的线性度以优化系统性能。用逻辑电平控制激活器件内部的倍频器,外部本地振荡器源既可以在全频也可以在半频下工作。内部LO滤波器用来减小LO谐波与杂散混频。图1是MAX2683应用的简化框图。图2是MAX2683的引脚外形描述。性能特点的细节在下文中描述。
图1. 简化的MAX2683应用电路框图
图2. MAX2683外部引脚
MAX2683需要一个直流偏置。尽管传统的无源混频器用交流信号使器件导通,有源Gilbert单元混频器需要一个直流电源。直流偏置以VCC电压的形式加到器件上。必须加上足够的电压使Gilbert单元中的晶体管导通,否则预期的切换动作就不会发生。混频器工作所需的最小电压为2.7V。VCC上升时,简单的偏置方案使晶体管的开启更加困难。混频器的增益升高,压缩点就随之升高。因为偏置的改变将影响线性度,而这类变化会影响混频器产生的谐波和杂散信号电平。偏置的变化还会影响芯片中晶体管的ft从而改变混频器的工作频率范围。MAX2683的线性度和电源电流可以用一个电阻在外部调节,电阻连接在BIAS和GND之间。额定值为1.2kΩ的电阻将电源电流设置为55mA。减小电阻值能够提高线性度但是要以电源电流的升高为代价。增加电阻值可以降低电源电流却使线性度恶化。我们使用820Ω至2.0kΩ之间的电阻。
MAX2683拥有变频增益,在传统的应用中,输出信号将比输入信号的功率更高。MAX2683的大部分增益来自Gilbert单元中的射极耦合放大器。实现的增益量随着频率、工作温度、振荡器信号和偏置电平的变化而变化。为了最优化增益和线性度,适当地设计电路板是所有RF、微波电路的关键。RF信号线保持尽可能的短以减小损耗、辐射和感应系数。给每一个接地引脚使用单独的、低感应系数的过孔连接到地平面。为了实现最佳性能,将器件封装上的裸露焊盘焊接到电路板的地平面。差分集电极开路RFOUT-和RFOUT+端口需要使用与VCC连接的外部上拉电感和输出匹配网络来优化增益性能。调制信号输入、LO输入和RF输出的S参数如表格2所示。设计者可以参考这个表格开发最优的匹配电路以满足系统规范。
MAX2683需要低的振荡器驱动电平。在基于Gilbert单元的混频器中,LO信号的主要功能是在交叉耦合的四个器件的外部晶体管和内部晶体管之间切换导通通道。这需要相对小的功率。通常,较低的振荡器驱动电平能够改善Gilbert单元混频器的杂散响应。增加输入给MAX2683上变频器的LO功率将使四个耦合器件和射极耦合对儿的晶体管饱和(实际上是“准饱和”)从而降低线性度。当LO驱动电平比额定值小时,变频增益在5dB至10dB的范围内基本不受影响。当LO驱动电平进一步减小时,变频增益将摆动减小。正弦LO信号一般都没有很多的(谐波相关的)频率成分。MAX2683与50Ω匹配时典型的LO输入功率为-5dBm。
MAX2683可以在非常宽的频率范围内工作。它既可以作为下变频器也可以作为上变频器。通过Gilbert单元四个交叉耦合器件的调制信号的频率可以高达3.8GHz。如果提供适当的输出匹配网络输出频率范围可以达到3.6GHz。MAX2683具有内部LO倍频器,外部LO可以以全频率或半频率工作。以半频率工作的好处是减小了不期望的通过放大器到达天线的LO泄漏信号。倍频器之后集成有内部LO带通滤波器用来帮助抑制LO谐波含量和杂散混频信号。使用LO倍频器的方法是以逻辑低电平驱动ENX2并将半频率外部LO连接到LOX2端口。以逻辑高电平驱动ENX2并将全频外部LO连接至LOX1端口就可以关闭和旁路LO倍频器与LO滤波器。关闭LO倍频器的好处是能将电源电流减小15mA。LOX1的最大频率范围是3.9GHz,LOX2的频率范围是最高1.95GHz。
Gilbert单元结构不是低噪声结构。混频器噪声系数主要来自四个集电极交叉耦合晶体管的散粒噪声、射极耦合对儿的两个晶体管的噪声和射极耦合对儿使用的两个反馈电阻的热噪声。输入的LO功率非常低时,LO的切换动作可以影响到混频器的噪声系数。MAX2683典型的噪声系数是12.5dB。
为了实现最优的性能需要对三个端口进行适当的匹配。表格1提供了这三个端口完整的S参数,频率范围从50MHz到6GHz。设计者可以参考此表格选择最佳的匹配电路来满足系统规范。本应用笔记包含一个展示了三个端口典型匹配电路的应用电路原理图。输入端口匹配到350MHz,LO端口匹配到1.6GHz,输出端口匹配到3.55GHz。
表1.1 F输入S11参数
| FREQ. | 5VDC | 5VDC | 3.3VDC | 3.3VDC | FREQ. | 5VDC | 5VDC | 3.3VDC | 3.3VDC | |
| (MHz) | Amplitude | Degree | Amplitude | Degree | (MHz) | Amplitude | Degree | Amplitude | Degree | |
| 50 | 0.868 | -4.4 | 0.868 | -4.5 | 3050 | 0.566 | -147.1 | 0.557 | -154.6 | |
| 100 | 0.851 | -7.7 | 0.850 | -7.9 | 3100 | 0.563 | -147.5 | 0.555 | -157.1 | |
| 150 | 0.817 | -13.9 | 0.813 | -16.4 | 3150 | 0.562 | -151.9 | 0.556 | -159.2 | |
| 200 | 0.801 | -10.1 | 0.797 | -11.6 | 3200 | 0.544 | -154.3 | 0.559 | -162.4 | |
| 250 | 0.816 | -11.8 | 0.814 | -12.5 | 3250 | 0.568 | -156.6 | 0.564 | -164.7 | |
| 300 | 0.831 | -21.1 | 0.830 | -22.5 | 3300 | 0.574 | -160.0 | 0.572 | -167.1 | |
| 350 | 0.791 | -22.4 | 0.789 | -25.0 | 3350 | 0.583 | -162.0 | 0.582 | -169.4 | |
| 400 | 0.770 | -27.4 | 0.578 | -30.0 | 3400 | 0.593 | -164.0 | 0.592 | -171.2 | |
| 450 | 0.710 | -27.2 | 0.639 | -30.6 | 3450 | 0.604 | -167.3 | 0.603 | -174.2 | |
| 500 | 0.715 | -28.3 | 0.700 | -29.9 | 3500 | 0.617 | -169.1 | 0.616 | -176.4 | |
| 550 | 0.713 | -30.8 | 0.701 | -32.2 | 3550 | 0.631 | -171.4 | 0.636 | -178.7 | |
| 600 | 0.705 | -33.3 | 0.691 | -34.8 | 3600 | 0.644 | -173.8 | 0.644 | 179.0 | |
| 650 | 0.698 | -35.8 | 0.688 | -37.5 | 3650 | 0.657 | -176.2 | 0.656 | 176.3 | |
| 700 | 0.690 | -38.4 | 0.680 | -40.1 | 3700 | 0.669 | -178.8 | 0.665 | 173.5 | |
| 750 | 0.682 | -40.9 | 0.672 | -42.6 | 3750 | 0.678 | 178.6 | 0.672 | 170.8 | |
| 800 | 0.672 | -43.1 | 0.662 | -44.9 | 3800 | 0.685 | 175.8 | 0.677 | 168.1 | |
| 850 | 0.665 | -45.0 | 0.654 | -47.0 | 3850 | 0.688 | 172.2 | 0.677 | 165.2 | |
| 900 | 0.660 | -47.0 | 0.648 | -49.1 | 3900 | 0.689 | 170.1 | 0.674 | 162.0 | |
| 950 | 0.654 | -49.1 | 0.643 | -51.3 | 3950 | 0.684 | 167.0 | 0.666 | 158.9 | |
| 1000 | 0.651 | -50.9 | 0.638 | -52.0 | 4000 | 0.675 | 164.0 | 0.654 | 155.0 | |
| 1050 | 0.635 | -55.1 | 0.623 | -58.0 | 4050 | 0.661 | 163.3 | 0.639 | 136.0 | |
| 1100 | 0.635 | -58.1 | 0.622 | -61.5 | 4100 | 0.648 | 160.1 | 0.624 | 153.7 | |
| 1150 | 0.633 | -60.3 | 0.618 | -63.6 | 4150 | 0.632 | 158.2 | 0.608 | 151.2 | |
| 1200 | 0.631 | -61.9 | 0.617 | -65.6 | 4200 | 0.615 | 155.7 | 0.591 | 148.8 | |
| 1250 | 0.631 | -63.5 | 0.619 | -67.1 | 4250 | 0.599 | 152.2 | 0.575 | 146.5 | |
| 1300 | 0.633 | -65.2 | 0.618 | -68.6 | 4300 | 0.584 | 151.9 | 0.561 | 144.4 | |
| 1350 | 0.633 | -66.7 | 0.615 | -70.4 | 4350 | 0.571 | 149.7 | 0.550 | 142.4 | |
| 1400 | 0.630 | -68.7 | 0.615 | -72.4 | 4400 | 0.561 | 147.8 | 0.541 | 140.7 | |
| 1450 | 0.630 | -70.7 | 0.615 | -74.5 | 4450 | 0.553 | 146.7 | 0.535 | 139.0 | |
| 1500 | 0.630 | -72.7 | 0.614 | -76.5 | 4500 | 0.549 | 144.2 | 0.532 | 137.1 | |
| 1550 | 0.629 | -74.8 | 0.614 | -78.1 | 4550 | 0.547 | 140.5 | 0.532 | 133.4 | |
| 1600 | 0.627 | -77.3 | 0.612 | -81.0 | 4600 | 0.548 | 138.8 | 0.534 | 131.8 | |
| 1650 | 0.622 | -79.9 | 0.607 | -82.2 | 4650 | 0.552 | 137.3 | 0.541 | 130.4 | |
| 1700 | 0.619 | -82.5 | 0.604 | -85.9 | 4700 | 0.558 | 135.9 | 0.548 | 129.1 | |
| 1750 | 0.618 | -85.0 | 0.604 | -89.4 | 4750 | 0.566 | 134.4 | 0.556 | 127.5 | |
| 1800 | 0.618 | -87.6 | 0.605 | -92.1 | 4800 | 0.577 | 133.1 | 0.569 | 126.2 | |
| 1850 | 0.616 | -90.5 | 0.604 | -95.0 | 4850 | 0.589 | 131.7 | 0.581 | 124.9 | |
| 1900 | 0.615 | -93.3 | 0.602 | -98.2 | 4900 | 0.604 | 130.4 | 0.595 | 123.6 | |
| 1950 | 0.612 | -96.0 | 0.600 | -101.0 | 4950 | 0.616 | 128.9 | 0.607 | 122.1 | |
| 2000 | 0.612 | -98.7 | 0.601 | -103.2 | 5000 | 0.628 | 127.3 | 0.619 | 120.4 | |
| 2050 | 0.609 | -96.7 | 0.600 | -100.9 | 5050 | 0.671 | 127.8 | 0.644 | 120.9 | |
| 2100 | 0.614 | -98.1 | 0.605 | -102.6 | 5100 | 0.660 | 127.9 | 0.644 | 121.2 | |
| 2150 | 0.620 | -100.0 | 0.613 | -105.1 | 5150 | 0.663 | 127.7 | 0.647 | 121.1 | |
| 2200 | 0.626 | -102.0 | 0.618 | -107.5 | 5200 | 0.668 | 127.2 | 0.651 | 120.1 | |
| 2250 | 0.634 | -105.1 | 0.626 | -109.9 | 5250 | 0.671 | 126.2 | 0.654 | 119.4 | |
| 2300 | 0.640 | -107.5 | 0.632 | -112.4 | 5300 | 0.674 | 124.3 | 0.653 | 117.9 | |
| 2350 | 0.644 | -110.1 | 0.636 | -115.1 | 5350 | 0.672 | 123.1 | 0.650 | 116.1 | |
| 2400 | 0.647 | -112.2 | 0.636 | -118.1 | 5400 | 0.668 | 121.4 | 0.644 | 114.3 | |
| 2450 | 0.642 | -115.0 | 0.634 | -121.0 | 5450 | 0.659 | 119.4 | 0.632 | 112.4 | |
| 2500 | 0.645 | -116.7 | 0.632 | -123.9 | 5500 | 0.647 | 117.7 | 0.618 | 110.9 | |
| 2550 | 0.642 | -119.3 | 0.626 | -126.7 | 5550 | 0.633 | 116.4 | 0.603 | 108.0 | |
| 2600 | 0.636 | -122.0 | 0.616 | -129.5 | 5600 | 0.620 | 114.6 | 0.591 | 107.4 | |
| 2650 | 0.627 | -124.4 | 0.604 | -132.1 | 5650 | 0.608 | 113.1 | 0.581 | 106.5 | |
| 2700 | 0.616 | -127.1 | 0.596 | -134.3 | 5700 | 0.598 | 111.4 | 0.572 | 105.2 | |
| 2750 | 0.608 | -129.2 | 0.590 | -136.4 | 5750 | 0.587 | 109.6 | 0.563 | 103.3 | |
| 2800 | 0.600 | -131.1 | 0.584 | -138.8 | 5800 | 0.577 | 108.1 | 0.554 | 101.4 | |
| 2850 | 0.592 | -134.2 | 0.577 | -141.4 | 5850 | 0.569 | 106.2 | 0.547 | 99.9 | |
| 2900 | 0.583 | -136.7 | 0.569 | -144.1 | 5900 | 0.562 | 105.1 | 0.541 | 98.5 | |
| 2950 | 0.576 | -139.2 | 0.562 | -146.7 | 5950 | 0.556 | 103.0 | 0.557 | 97.1 | |
| 3000 | 0.570 | -141.7 | 0.558 | -149.2 | 6000 | 0.551 | 102.1 | 0.553 | 96.0 |
| FREQ. | 5VDC | 5VDC | 3.3VDC | 3.3VDC | FREQ. | 5VDC | 5VDC | 3.3VDC | 3.3VDC | |
| (MHz) | Amplitude | Degree | Amplitude | Degree | (MHz) | Amplitude | Degree | Amplitude | Degree | |
| 50 | 0.648 | -30.3 | 0.648 | -30.4 | 3050 | 0.155 | 173.0 | 0.162 | 170.5 | |
| 100 | 0.460 | -33.8 | 0.459 | -39.9 | 3100 | 0.157 | 169.0 | 0.164 | 165.7 | |
| 150 | 0.382 | -32.2 | 0.381 | -32.2 | 3150 | 0.159 | 165.0 | 0.167 | 161.5 | |
| 200 | 0.343 | -30.7 | 0.342 | -30.7 | 3200 | 0.162 | 161.0 | 0.169 | 157.7 | |
| 250 | 0.318 | -29.8 | 0.318 | -29.0 | 3250 | 0.165 | 158.0 | 0.173 | 154.4 | |
| 300 | 0.301 | -29.6 | 0.300 | -29.8 | 3300 | 0.168 | 155.0 | 0.175 | 151.6 | |
| 350 | 0.287 | -30.0 | 0.287 | -30.2 | 3350 | 0.171 | 152.0 | 0.177 | 149.5 | |
| 400 | 0.276 | -30.7 | 0.276 | -30.9 | 3400 | 0.173 | 150.0 | 0.179 | 147.7 | |
| 450 | 0.266 | -30.7 | 0.267 | -32.1 | 3450 | 0.173 | 149.0 | 0.178 | 146.1 | |
| 500 | 0.260 | -33.3 | 0.261 | 33.6 | 3500 | 0.172 | 147.0 | 0.177 | 144.8 | |
| 550 | 0.260 | -33.3 | 0.261 | -33.6 | 3550 | 0.170 | 146.0 | 0.174 | 143.6 | |
| 600 | 0.255 | -35.1 | 0.250 | -37.0 | 3600 | 0.167 | 145.0 | 0.171 | 142.9 | |
| 650 | 0.250 | -37.0 | 0.248 | -39.4 | 3650 | 0.162 | 145.0 | 0.166 | 142.4 | |
| 700 | 0.245 | -41.1 | 0.245 | -41.5 | 3700 | 0.155 | 145.0 | 0.160 | 142.1 | |
| 750 | 0.244 | -43.4 | 0.245 | -43.8 | 3750 | 0.148 | 144.0 | 0.152 | 141.9 | |
| 800 | 0.244 | -45.6 | 0.245 | -46.1 | 3800 | 0.140 | 144.0 | 0.143 | 141.2 | |
| 850 | 0.250 | -47.7 | 0.246 | -48.3 | 3850 | 0.131 | 144.0 | 0.134 | 141.4 | |
| 900 | 0.245 | -50.0 | 0.247 | -50.7 | 3900 | 0.122 | 144.0 | 0.126 | 140.5 | |
| 950 | 0.246 | -52.3 | 0.247 | -53.3 | 3950 | 0.112 | 143.0 | 0.116 | 139.4 | |
| 1000 | 0.246 | -54.7 | 0.246 | -55.0 | 4000 | 0.102 | 142.0 | 0.106 | 137.9 | |
| 1050 | 0.242 | -59.1 | 0.242 | -60.5 | 4050 | 0.100 | 142.0 | 0.104 | 138.4 | |
| 1100 | 0.240 | -61.5 | 0.240 | -62.3 | 4100 | 0.091 | 141.0 | 0.095 | 137.1 | |
| 1150 | 0.238 | -63.1 | 0.238 | -63.9 | 4150 | 0.083 | 139.0 | 0.087 | 135.1 | |
| 1200 | 0.235 | -64.7 | 0.236 | -65.5 | 4200 | 0.074 | 138.0 | 0.079 | 132.5 | |
| 1250 | 0.233 | -66.2 | 0.233 | -67.1 | 4250 | 0.067 | 135.0 | 0.071 | 129.8 | |
| 1300 | 0.230 | -68.0 | 0.230 | -68.9 | 4300 | 0.060 | 133.0 | 0.065 | 126.7 | |
| 1350 | 0.226 | -69.7 | 0.226 | -70.5 | 4350 | 0.055 | 129.0 | 0.060 | 123.0 | |
| 1400 | 0.222 | -71.5 | 0.222 | -72.5 | 4400 | 0.050 | 126.0 | 0.055 | 119.1 | |
| 1450 | 0.218 | -73.6 | 0.218 | -74.6 | 4450 | 0.046 | 123.0 | 0.051 | 116.3 | |
| 1500 | 0.214 | -75.9 | 0.214 | -77.0 | 4500 | 0.045 | 123.0 | 0.050 | 115.8 | |
| 1550 | 0.209 | -78.4 | 0.211 | -79.5 | 4550 | 0.045 | 124.0 | 0.050 | 117.2 | |
| 1600 | 0.205 | -81.1 | 0.207 | -82.2 | 4600 | 0.047 | 126.0 | 0.053 | 118.8 | |
| 1650 | 0.202 | -84.0 | 0.204 | -85.2 | 4650 | 0.053 | 128.0 | 0.058 | 121.2 | |
| 1700 | 0.199 | -87.1 | 0.200 | -88.4 | 4700 | 0.060 | 129.0 | 0.064 | 122.7 | |
| 1750 | 0.197 | -90.5 | 0.199 | -91.9 | 4750 | 0.068 | 130.0 | 0.072 | 123.9 | |
| 1800 | 0.195 | -94.0 | 0.197 | -95.4 | 4800 | 0.076 | 130.0 | 0.064 | 122.5 | |
| 1850 | 0.195 | -97.4 | 0.197 | -99.0 | 4850 | 0.083 | 130.0 | 0.086 | 125.3 | |
| 1900 | 0.195 | -97.5 | 0.197 | -102.4 | 4900 | 0.091 | 131.0 | 0.094 | 126.4 | |
| 1950 | 0.194 | -101.0 | 0.195 | -106.6 | 4950 | 0.099 | 132.0 | 0.102 | 127.6 | |
| 2000 | 0.193 | -105.0 | 0.195 | -109.5 | 5000 | 0.100 | 133.0 | 0.111 | 128.6 | |
| 2050 | 0.196 | -110.0 | 0.199 | -111.4 | 5050 | 0.122 | 132.0 | 0.125 | 128.0 | |
| 2100 | 0.199 | -112.0 | 0.202 | -113.7 | 5100 | 0.129 | 132.0 | 0.131 | 128.0 | |
| 2150 | 0.201 | -114.0 | 0.204 | -116.0 | 5150 | 0.134 | 133.0 | 0.137 | 129.4 | |
| 2200 | 0.202 | -116.0 | 0.206 | -128.1 | 5200 | 0.139 | 133.0 | 0.142 | 129.2 | |
| 2250 | 0.204 | -118.0 | 0.208 | -120.0 | 5250 | 0.142 | 133.0 | 0.144 | 128.5 | |
| 2300 | 0.205 | -120.0 | 0.209 | -122.0 | 5300 | 0.144 | 132.0 | 0.146 | 127.4 | |
| 2350 | 0.205 | -122.0 | 0.209 | -123.8 | 5350 | 0.144 | 130.0 | 0.146 | 125.5 | |
| 2400 | 0.204 | -123.0 | 0.208 | -125.1 | 5400 | 0.141 | 127.0 | 0.142 | 123.2 | |
| 2450 | 0.202 | -125.0 | 0.206 | -127.4 | 5450 | 0.136 | 125.0 | 0.137 | 120.1 | |
| 2500 | 0.200 | -127.0 | 0.204 | -129.7 | 5500 | 0.129 | 122.0 | 0.131 | 116.5 | |
| 2550 | 0.197 | -129.0 | 0.202 | -132.4 | 5550 | 0.121 | 1118.0 | 0.121 | 112.9 | |
| 2600 | 0.193 | -132.0 | 0.198 | -135.7 | 5600 | 0.110 | 113.0 | 0.117 | 106.4 | |
| 2650 | 0.189 | -136.0 | 0.193 | -139.6 | 5650 | 0.098 | 106.0 | 0.100 | 99.3 | |
| 2700 | 0.183 | -141.0 | 0.187 | -144.4 | 5700 | 0.088 | 99.0 | 0.091 | 190.9 | |
| 2750 | 0.175 | -146.0 | 0.179 | -149.4 | 5750 | 0.079 | 189.0 | 0.083 | 181.1 | |
| 2800 | 0.168 | -151.0 | 0.172 | -154.6 | 5800 | 0.070 | 78.0 | 0.076 | 169.3 | |
| 2850 | 0.162 | -156.0 | 0.167 | -159.9 | 5850 | 0.065 | 63.0 | 0.073 | 155.9 | |
| 2900 | 0.157 | -161.0 | 0.163 | -165.1 | 5900 | 0.063 | 49.0 | 0.073 | 142.0 | |
| 2950 | 0.155 | -167.0 | 0.161 | -170.9 | 5950 | 0.064 | 33.0 | 0.075 | 28.5 | |
| 3000 | 0.153 | -173.0 | 0.160 | -176.7 | 6000 | 0.067 | 18.0 | 0.079 | 16.1 |
| FREQ. | 5VDC | 5VDC | 3.3VDC | 3.3VDC | FREQ. | 5VDC | 5VDC | 3.3VDC | 3.3VDC | |
| (MHz) | Amplitude | Degree | Amplitude | Degree | (MHz) | Amplitude | Degree | Amplitude | Degree | |
| 50 | 0.756 | -18.6 | 0.775 | -19.6 | 1550 | 0.304 | -92.1 | 0.306 | -93.3 | |
| 100 | 0.619 | -26.4 | 0.625 | -27.2 | 1600 | 0.301 | -94.5 | 0.304 | -95.7 | |
| 150 | 0.537 | -29.1 | 0.599 | -29.7 | 1650 | 0.299 | -97.1 | 0.303 | -98.4 | |
| 200 | 0.488 | -30.7 | 0.489 | -31.2 | 1700 | 0.299 | -99.8 | 0.302 | -101.1 | |
| 250 | 0.455 | -32.2 | 0.456 | -32.7 | 1750 | 0.298 | -102.3 | 0.300 | -103.9 | |
| 300 | 0.431 | -34.1 | 0.432 | -34.5 | 1800 | 0.298 | -105.4 | 0.301 | -106.7 | |
| 350 | 0.411 | -35.1 | 0.413 | -36.6 | 1850 | 0.299 | -108.1 | 0.301 | -109.5 | |
| 400 | 0.395 | -38.4 | 0.397 | -38.8 | 1900 | 0.299 | -110.8 | 0.303 | -112.2 | |
| 450 | 0.382 | -40.8 | 0.382 | -41.3 | 1950 | 0.302 | -113.4 | 0.305 | -114.7 | |
| 500 | 0.370 | -43.4 | 0.372 | -43.9 | 2000 | 0.303 | -115.9 | 0.307 | -117.4 | |
| 550 | 0.362 | -46.1 | 0.362 | -46.6 | 2050 | 0.310 | -117.1 | 0.314 | -118.6 | |
| 600 | 0.354 | -48.8 | 0.355 | -49.4 | 2100 | 0.315 | -119.2 | 0.319 | -120.7 | |
| 650 | 0.348 | -51.6 | 0.349 | -52.2 | 2150 | 0.305 | -115.0 | 0.324 | -122.7 | |
| 700 | 0.344 | -54.3 | 0.345 | -55.9 | 2200 | 0.324 | -123.0 | 0.329 | -124.6 | |
| 750 | 0.341 | -57.1 | 0.342 | -57.9 | 2250 | 0.327 | -124.8 | 0.332 | -126.4 | |
| 800 | 0.338 | -59.9 | 0.340 | -60.5 | 2300 | 0.330 | -126.5 | 0.335 | -128.2 | |
| 850 | 0.337 | -62.4 | 0.337 | -632.0 | 2350 | 0.334 | -128.1 | 0.327 | -129.9 | |
| 900 | 0.335 | -65.0 | 0.336 | -65.7 | 2400 | 0.335 | -129.7 | 0.339 | -131.4 | |
| 950 | 0.332 | -67.3 | 0.334 | -68.0 | 2450 | 0.335 | -131.4 | 0.337 | -133.2 | |
| 1000 | 0.331 | -69.4 | 0.332 | -70.2 | 2500 | 0.333 | -133.1 | 0.336 | -137.9 | |
| 1050 | 0.326 | -72.1 | 0.327 | -73.4 | 2550 | 0.330 | -134.7 | 0.333 | -136.7 | |
| 1100 | 0.325 | -74.6 | 0.325 | -75.6 | 2600 | 0.325 | -136.8 | 0.330 | -138.7 | |
| 1150 | 0.323 | -76.3 | 0.325 | -77.1 | 2650 | 0.319 | -138.8 | 0.323 | -140.8 | |
| 1200 | 0.322 | -78.1 | 0.323 | -78.9 | 2700 | 0.312 | -140.7 | 0.316 | -142.9 | |
| 1250 | 0.319 | -79.8 | 0.321 | -80.7 | 2750 | 0.305 | -142.6 | 0.309 | -144.9 | |
| 1300 | 0.316 | -81.5 | 0.318 | -82.5 | 2800 | 0.299 | -144.7 | 0.303 | -146.0 | |
| 1350 | 0.327 | -71.1 | 0.315 | -84.4 | 2850 | 0.295 | -146.9 | 0.298 | -147.1 | |
| 1400 | 0.312 | -85.4 | 0.313 | -83.4 | 2900 | 0.291 | -149.1 | 0.293 | -151.4 | |
| 1450 | 0.308 | -87.4 | 0.311 | -88.5 | 2950 | 0.287 | -151.4 | 0.289 | -153.7 | |
| 1500 | 0.306 | -89.7 | 0.309 | -90.9 | 3000 | 0.285 | -153.6 | 0.287 | -156.0 |
| FREQ. | 5VDC | 5VDC | 3.3VDC | 3.3VDC | FREQ. | 5VDC | 5VDC | 3.3VDC | 3.3VDC | |
| (MHz) | Amplitude | Degree | Amplitude | Degree | (MHz) | Amplitude | Degree | Amplitude | Degree | |
| 50 | 0.883 | -6.1 | 0.912 | -6.9 | 3050 | 0.739 | 129.7 | 0.738 | 129.6 | |
| 100 | 0.962 | -11.1 | 0.883 | -11.5 | 3100 | 0.729 | 126.8 | 0.729 | 126.8 | |
| 150 | 0.838 | -14.6 | 0.857 | -14.7 | 3150 | 0.710 | 124.5 | 0.711 | 124.7 | |
| 200 | 0.827 | -16.5 | 0.845 | -16.5 | 3200 | 0.686 | 122.6 | 0.687 | 122.8 | |
| 250 | 0.841 | -17.6 | 0.859 | -18.3 | 3250 | 0.654 | 120.8 | 0.657 | 121.1 | |
| 300 | 0.854 | -20.3 | 0.871 | -21.1 | 3300 | 0.620 | 119.0 | 0.625 | 119.4 | |
| 350 | 0.863 | -23.0 | 0.878 | -24.2 | 3350 | 0.589 | 116.8 | 0.595 | 117.4 | |
| 400 | 0.863 | -26.4 | 0.877 | -27.3 | 3400 | 0.564 | 114.6 | 0.570 | 115.0 | |
| 450 | 0.858 | -29.7 | 0.872 | -30.7 | 3450 | 0.543 | 111.7 | 0.551 | 112.2 | |
| 500 | 0.851 | -33.3 | 0.864 | -34.3 | 3500 | 0.532 | 108.6 | 0.541 | 109.1 | |
| 550 | 0.841 | -37.6 | 0.853 | -38.7 | 3550 | 0.530 | 105.6 | 0.541 | 106.2 | |
| 600 | 0.827 | -42.4 | 0.840 | -43.6 | 3600 | 0.539 | 103.6 | 0.550 | 103.8 | |
| 650 | 0.812 | -47.8 | 0.825 | -49.1 | 3650 | 0.558 | 101.0 | 0.570 | 101.8 | |
| 700 | 0.793 | -53.7 | 0.807 | -55.2 | 3700 | 0.583 | 99.9 | 0.597 | 100.5 | |
| 750 | 0.774 | -59.7 | 0.787 | -61.6 | 3750 | 0.613 | 99.4 | 0.628 | 99.9 | |
| 800 | 0.756 | -65.6 | 0.762 | -67.7 | 3800 | 0.644 | 99.4 | 0.660 | 99.8 | |
| 850 | 0.739 | -71.0 | 0.737 | -73.1 | 3850 | 0.672 | 99.7 | 0.690 | 99.9 | |
| 900 | 0.723 | -75.7 | 0.714 | -77.1 | 3900 | 0.694 | 100.4 | 0.713 | 100.2 | |
| 950 | 0.709 | -79.1 | 0.700 | -79.9 | 3950 | 0.707 | 100.1 | 0.726 | 100.3 | |
| 1000 | 0.712 | -83.3 | 0.715 | -83.7 | 4000 | 0.706 | 100.5 | 0.725 | 100.3 | |
| 1050 | 0.715 | -87.0 | 0.711 | -87.6 | 4050 | 0.690 | 103.2 | 0.709 | 102.8 | |
| 1100 | 0.718 | -89.3 | 0.717 | -89.4 | 4100 | 0.667 | 102.9 | 0.686 | 102.3 | |
| 1150 | 0.723 | -91.1 | 0.723 | -91.0 | 4150 | 0.635 | 101.9 | 0.623 | 101.2 | |
| 1200 | 0.725 | -93.0 | 0.727 | -93.2 | 4200 | 0.599 | 100.1 | 0.615 | 99.3 | |
| 1250 | 0.723 | -95.4 | 0.726 | -95.6 | 4250 | 0.563 | 97.3 | 0.578 | 96.2 | |
| 1300 | 0.715 | -98.1 | 0.720 | -98.3 | 4300 | 0.531 | 93.2 | 0.547 | 92.0 | |
| 1350 | 0.702 | -101.0 | 0.708 | -101.0 | 4350 | 0.512 | 87.8 | 0.527 | 86.7 | |
| 1400 | 0.684 | -104.6 | 0.691 | -104.0 | 4400 | 0.505 | 81.7 | 0.521 | 80.6 | |
| 1450 | 0.661 | -108.6 | 0.669 | -109.0 | 4450 | 0.511 | 75.7 | 0.527 | 74.7 | |
| 1500 | 0.633 | -112.8 | 0.642 | -113.0 | 4500 | 0.532 | 70.8 | 0.547 | 69.8 | |
| 1550 | 0.692 | -116.9 | 0.621 | -117.3 | 4550 | 0.562 | 57.3 | 0.576 | 86.4 | |
| 1600 | 0.594 | -121.7 | 0.609 | -122.2 | 4600 | 0.594 | 65.3 | 0.609 | 64.4 | |
| 1650 | 0.577 | -126.5 | 0.589 | -127.0 | 4650 | 0.627 | 64.4 | 0.641 | 63.6 | |
| 1700 | 0.569 | -130.9 | 0.581 | -131.6 | 4700 | 0.656 | 64.7 | 0.669 | 63.9 | |
| 1750 | 0.567 | -135.5 | 0.581 | -136.1 | 4750 | 0.677 | 66.0 | 0.689 | 65.2 | |
| 1800 | 0.571 | -140.1 | 0.585 | -140.7 | 4800 | 0.694 | 67.7 | 0.705 | 67.0 | |
| 1850 | 0.580 | -144.0 | 0.595 | -144.9 | 4850 | 0.703 | 69.8 | 0.711 | 69.0 | |
| 1900 | 0.592 | -148.2 | 0.607 | -148.9 | 4900 | 0.706 | 71.9 | 0.715 | 71.1 | |
| 1950 | 0.608 | -151.0 | 0.623 | -152.6 | 4950 | 0.702 | 73.6 | 0.710 | 72.8 | |
| 2000 | 0.624 | -155.0 | 0.639 | -156.9 | 5000 | 0.691 | 75.0 | 0.699 | 74.2 | |
| 2050 | 0.651 | -156.0 | 0.667 | -157.7 | 5050 | 0.697 | 77.1 | 0.705 | 76.3 | |
| 2100 | 0.674 | -166.5 | 0.689 | -151.3 | 5100 | 0.694 | 76.8 | 0.702 | 75.7 | |
| 2150 | 0.689 | -163.5 | 0.704 | -167.7 | 5150 | 0.684 | 74.5 | 0.692 | 73.6 | |
| 2200 | 0.704 | -166.7 | 0.717 | -167.8 | 5200 | 0.665 | 70.8 | 0.673 | 69.7 | |
| 2250 | 0.711 | -170.3 | 0.723 | -171.5 | 5250 | 0.644 | 65.9 | 0.651 | 64.7 | |
| 2300 | 0.703 | -174.0 | 0.714 | -175.2 | 5300 | 0.624 | 60.2 | 0.631 | 59.0 | |
| 2350 | 0.687 | -177.0 | 0.695 | -178.4 | 5350 | 0.607 | 54.3 | 0.613 | 53.9 | |
| 2400 | 0.669 | -179.9 | 0.677 | 178.6 | 5400 | 0.592 | 48.9 | 0.598 | 47.5 | |
| 2450 | 0.647 | 176.0 | 0.652 | 175.3 | 5450 | 0.581 | 44.5 | 0.585 | 43.3 | |
| 2500 | 0.622 | 173.6 | 0.627 | 172.3 | 5500 | 0.573 | 41.7 | 0.578 | 40.5 | |
| 2550 | 0.604 | 170.5 | 0.609 | 169.2 | 5550 | 0.569 | 40.3 | 0.574 | 39.1 | |
| 2600 | 0.592 | 166.9 | 0.597 | 165.6 | 5600 | 0.567 | 39.7 | 0.570 | 38.6 | |
| 2650 | 0.589 | 163.0 | 0.593 | 161.7 | 5650 | 0.565 | 40.1 | 0.569 | 39.1 | |
| 2700 | 0.594 | 158.8 | 0.590 | 157.7 | 5700 | 0.565 | 41.2 | 0.568 | 40.2 | |
| 2750 | 0.609 | 154.4 | 0.612 | 153.4 | 5750 | 0.566 | 42.6 | 0.569 | 41.7 | |
| 2800 | 0.631 | 149.9 | 0.634 | 149.0 | 5800 | 0.570 | 43.7 | 0.572 | 42.9 | |
| 2850 | 0.656 | 145.3 | 0.658 | 144.6 | 5850 | 0.576 | 45.1 | 0.580 | 44.3 | |
| 2900 | 0.682 | 141.4 | 0.683 | 140.8 | 5900 | 0.583 | 46.0 | 0.586 | 45.5 | |
| 2950 | 0.709 | 137.6 | 0.710 | 137.2 | 5950 | 0.597 | 47.0 | 0.595 | 46.3 | |
| 3000 | 0.729 | 133.9 | 0.728 | 133.6 | 6000 | 0.605 | 47.4 | 0.609 | 46.7 |
Gilbert单元结构实现的混频器并不具备很高的动态范围。下面两个等式描述了线性度动态范围和无杂散的动态范围:
线性动态范围 = P1dB - [NF + G + 3dB -114 dBm + 10 log10(BW)]
无杂散动态范围 = 2/3 [IP3 - G - NF -10 log10(BW) + 114 dBm]
其中P1dB是混频器在1dB增益压缩点的输出功率(以dBm为单位),NF是混频器的噪声系数(以dB为单位),G是混频器的变频增益(以dB为单位),BW是混频器的带宽(以dB为单位),IP3是输出三阶截取点(以dB为单位)。这些等式说明动态范围是噪声系数、输出压缩点、截取点和增益的函数。因为MAX2683具有中等的变频增益,所以其动态范围不算很低。MAX2683的线性度可以通过一个电阻在外部控制。增加或减小偏置电阻值将改变MAX2683的线性度。改变偏置电阻时应该在线性度和电源电流之间作出权衡折衷的选择。
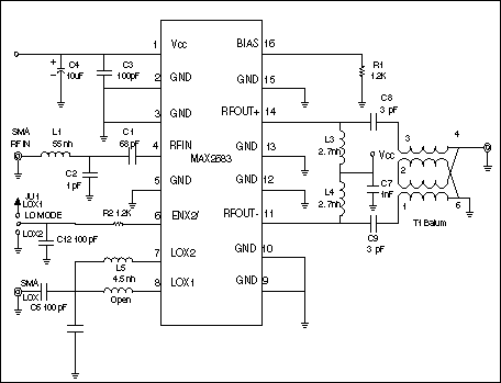
图3所示为一个典型的上变频器应用电路。如图中标示出的,混频器是一个带有RF输入放大器的基于Gilbert单元的乘法器。此类双平衡混频器提供良好的端口间隔离并且在输出端没有LO信号。RF输出端口被配置为差分工作结构。而RF输入和LO输入可以以单端模式驱动。LO和RF输入电阻为50Ω。混频器的输出需要外部匹配网络将高输出阻抗转换成较低阻抗以满足系统要求。这种阻抗转换和差分至单端结构的转换需要使用一个平衡非平衡转换器或者一个阻抗匹配转换器。应用电路的测试数据如表2所示。
图3. MAX2683应用电路原理图
(测试条件:VCC = +5.0V, RBIAS = 1.2kΩ, /ENX2\ = GND, fRFIN = 350MHz, PRFIN = -20dBm, fLO = 1600MHz, PLO = -5dBm;所有输入输出端口的终端电阻都为50Ω;RFOUT+和RFOUT-匹配至单端50Ω负载;除非特殊声明,TA = +25°C。)
| PARAMETER | CONDITIONS | TESTED | UNITS | |
| Input Frequency Range | Note 1 | 350 | MHz | |
| RF Output Frequency Range | Note 1 | 3.55 | GHz | |
| LOX2 Frequency Range | 1.6 | GHz | ||
| LOX1 Frequency Range | N/A | GHz | ||
| Conversion Gain | fLOX2 = 1600MHz, fRFOUT = 3.55GHz, VCC = +5V | 8.6 | dB | |
| Gain Variation over Temperature | TA = -40°C to +85°C, VCC = +5V | TBD | dB | |
| Input 1dB Compression Point | fLOX2 = 1600MHz, fRFOUT = 3.55GHz, VCC = +5V | -6 | dBm | |
| Input Third-Order Intercept Point | fLOX2 = 1600MHz, fRFOUT = 3.55GHz, VCC = +5V, Note 2 | +1.3 | dBm | |
| Input Second-Order Intercept Point | fLOX2 = 1600MHz, fRFOUT = 3.55GHz, VCC = +5V | +42.6 | dBm | |
| Noise Figure | TBD | dB | ||
| RFIN Input Return Loss | At 350 MHz | <-20 | dB | |
| LOX2 Leakage at RFIN | /ENX2\ = GND | fRFIN = 1 x fLO | -42 | dBm |
| fRFIN = 2 x fLO | -38 | |||
| fRFIN = 3 x fLO | -49 | |||
| LOX1 Leakage at RFIN | /ENX2\ = Vcc | fRFOUT = 1 x fLO | N/A | dBm |
| LOX2 Leakage at IFOUT+, RFOUT- | /ENX2\ = GND | fRFOUT = 1 x fLO | -32.7 | dBm |
| fRFOUT = 2 x fLO | -16.4 | |||
| fRFOUT = 3 x fLO | -53.1 | |||
| LOX1 Leakage at IFOUT+, RFOUT- | /ENX2\ = Vcc | fRFOUT = 1 x fLO | -39 | dBm |
| LOX1, LOX2 Input Return Loss | -18 | dB | ||
注释1. 本器件是专为此特定的频率范围设计的。在此频率范围之外也可能工作但是性能不能够保证。
注释2. 使用350MHz和351MHz的两个单音信号测试IIP3,每个单音信号-20dBm, fRFLO = 1.6GHz。
注释3. IIP2是在fRFIIN = 350MHz, PRFIN = -20dBm, fLO = 1.6GHz的条件下测量的。
注释4. 优化输入匹配,使fRFIIN = 350MHz时有最佳的回波损耗。