时间:2008-10-06 22:11
人气:
作者:admin
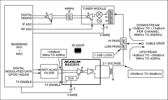
MAX3510上行CATV放大器系统的框图
摘要:文中框图为MAX3510上行CATV放大器系统。此设计符合DOCSIS标准。图中显示了变压器、调谐器模块、基带IC、抗杂散滤波器以及双工器。
MAX3510为可编程功率放大器,用于CATV上行系统。该芯片是业内率先推出的、符合DOCSIS标准的产品。下面框图是MAX3510的典型应用系统。
MAX3510可调制5MHz至42MHz的载波信号,34dBmV输出时可提供优于-60dBc的谐波特性。通过2:1 (变压比)变压器可产生高达+64dBmV (连续波)的输出。工作频率范围为5MHz至65MHz,是由3线数字串行总线控制的可变增益放大器,增益控制级差为1dB。
MAX3510提供一种发射禁止模式,在TDMA系统的突发模式之间芯片处于高度隔离状态,这种模式下,输出级被关断,输出噪声最小。在进入或脱离发射禁止模式时,整个增益范围内瞬态电平保持在7mV (典型值)。另外,电源电流降至25mA。
DOCSIS电缆调制解调器
下一篇:CATV上行放大器选择指南