时间:2008-10-16 12:57
人气:
作者:admin
无线防盗报警器
首先讲解一下无线防盗报警系统中主机的制作,采用了AT89C2051单片机作为中央处理芯片,使得该系统的功能扩展比较方便,对于整个系统如需改变某种设置,只要更改相应的软件即可。对学习单片机有很大的帮助.
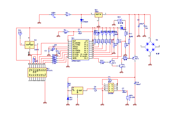
硬件设计
电路原理图如下图所示,主要由无线接收、数据解码、数据处理、报警电路、输出显示、断电报警和电源电路组成。整机接收频率315M,数据解码采用市面上用得较多的PT2272专用解码芯片,可靠性及稳定性较好;数据处理的任务由单片机完成,用于区分报警信号,同时接受各种操作指令,完成相应的操作,当接收到报警信号后一方面驱动报警电路,发出响亮的警车报警声,另一方面输出具体的地址信息,确定是哪一路发送了报警信号;断电报警功能则实时监控电源状况,当市电断电后,能发出嘟嘟的报警声,提配使用者注意,外供电已被切断,若为不法分子破坏所致,可提早进行防范。
程序设计
该报警器的软件设计较为简单,采用AT89C2051单片机,有兴趣的网友可根据自己的实际需要进行相应功能的开发,这里把基本的程序列出来,供需要的网友参考。
ORG 0000H ;
CLR P1.6 ;
CLR P1.2 ;
ACALL DYS ;
SETB P1.6
ACALL YS ;
SETB P1.2 ;
CLR P1.3 ;
CLR P1.6 ;
ACALL DYS ;
SETB P1.6 ;
ACALL YS ;
SETB P1.3 ;
CLR P1.4 ;
CLR P1.6 ;
ACALL DYS ;
SETB P1.6 ;
ACALL YS ;
SETB P1.4 ;
CLR P1.5 ;
CLR P1.6 ;
ACALL DYS ;
SETB P1.6 ;
ACALL YS ; ;
MOV P1, #0FFH ;
MOV P3, #0FFH ;
AGARN: MOV R6, #34H ;
JB P3.6, TINDIAN ;检查是否停电
JNB P3.0, AGARN ;是否有有效无线信号输入
ACALL DYS ;
JNB P3.0, AGARN ;
MOV A, P3 ;读入无线信号值
ANL A, #3CH ;0011,1100
CJNE A,#20H, XH ;20H=00(10,00)00 B
;撤防程序
CLR P3.1 ;
CLR P1.6 ;撤防成功响应
CLR P1.4 ;指示灯
CLR P1.5 ;
SETB P3.7 ;
ACALL YS ;
SETB P1.6 ;
AJMP AGARN ;
XH: CJNE A,#30H, ONE ;判断是否为布防信号
SETB P3.1 ;
CLR P1.6 ;布防成功响应
SETB P1.4 ;指示灯
SETB P1.5 ;
SETB P3.7 ;
ACALL YS ;
SETB P1.6 ;
AJMP AGARN ;
ONE: JNB P3.1, AGARN ;
CJNE A,#4H, TWO ;1H=00(00,01)00B
MOV P1, #0FBH ;
AJMP BJ ;
TW CJNE A,#8H, THREE ;2H= 00(00,10)00B
MOV P1, #0F7H ;
AJMP BJ ;
THREE: CJNE A,#0CH, FOUR ;3H=00(00,11)00B
MOV P1, #0EFH ;
AJMP BJ ;
FOUR: CJNE A,#10H, FIVE ;00(01,00)00B
MOV P1, #0DFH ;
AJMP BJ ;
FIVE: NOP ;
NOP ;
NOP ;
AJMP AGARN ;
BJ: CLR P3.7 ;启动报警信号
ACALL YS ;延时34秒
JB P3.0, AGARN ;
DJNZ R6, BJ ;
SETB P3.7 ;关闭报警信号
AJMP AGARN ;
TINDIAN: MOV P1, #0FFH ;停电程序
CLR P1.6 ;
CLR P1.5 ;
ACALL YS ;
SETB P1.6 ;
SETB P1.5 ;
ACALL YS ;
CLR P1.6 ;
CLR P1.5 ;
ACALL YS ;
SETB P1.6 ;
SETB P1.5 ;
ACALL YS ;
AJMP AGARN ;
DYS: MOV R0, #14H ;
L1: MOV R1, #0F1H ;
L2: NOP ;
NOP ;
NOP ;
DJNZ R1, L2 ;
DJNZ R0, L1 ;
RET
YS: MOV R0, 0FFH ;
L3: MOV R1, 0F1H ;
L4: NOP ;
NOP ;
NOP ;
DJNZ R1, L4 ;
DJNZ R0, L3 ;
RET ;
END ;
上一篇:调幅接收机电路