时间:2008-10-18 13:27
人气:
作者:admin
调频立体声发射器
我们这里所指的小区范围是指半径在1-3公里范围内,这样的调频收发系统比较适合作为校园或单位广播之用。本文将详细阐述利用闽实科技生产的微型高效无线传声模块MEC002A制作的小区调频(立体声)发射装置。
由闽实科技研发的MEC002A微型高效无线传声模块具有体积小,射频输出功率大,声音感应灵敏度高,输出频率相对比较稳定等优点,利用它构成的调频发射机电路结构简单,容易制作,调试方便,只需在其后加一级由C1971构成的射频功率放大电路即可实现三公里范围内的调频发射电路。电路构造相当简单,因而比较适合业余无线电爱好者的制作。
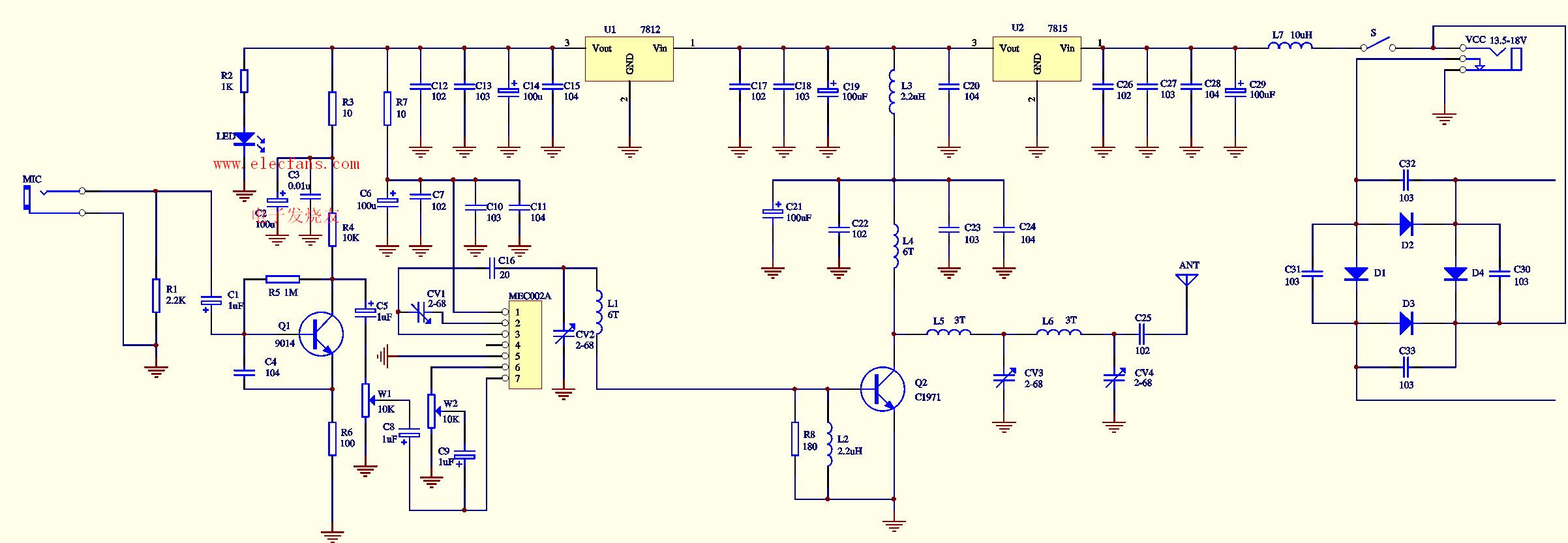
图1是由MEC002A构成的三公里单声道调频发射电路,可以看出,其射频电路实际上只有两级,一级是由MEC002A及周边相关频率控制器件构成的射频振荡输出电路,另一级是由C1971及相关元件组成的丙类射频功率放大器,其它的元件主要是供电和滤波及麦克风放大之用。虽然MEC002A内含麦克风放大电路,但对一些单位而言,需要另外外插麦克风而不使用模块内的高灵敏度麦克风放大电路,为了得到稳定的工作频率,本电路设置了多级电源稳压和滤波电路,其中U1(7812)为MEC002A模块提供稳定的12V电压,C12-C15为电源滤波电容,使工作电压更稳定,以保证MEC002A模块不会因工作电压的改变而产生频率漂移。R3,R7及L3为级间退耦器件,可以有效地克服各级之间因使用同一电源而带来的相互干扰。Q1及其周边器件构成麦克风放大电路,音频输出经C5耦合至W1以控制麦克风的音量大小,受控的麦克风音量经C8耦合至MEC002A的调制端(第7脚),对MEC002A内部高频振荡电路进行调频。MEC002A的第6脚为其内部麦克风音频放大输出脚,经W2控制其声音感应灵敏度后由C9耦合至7脚也对MEC002A内部高频振荡电路进行调频,如欲使MEC002A的内部麦克风不工作,只需将其4脚悬空即可,当需要启动内部麦克风电路时,将4脚接地即可实现。CV1为MEC002A的射频输出频率控制电容,通过改变该电容容量,可使MEC002A的输出频在68-118MHz范围内变动。基本覆盖了整个校园广播和调频广播频段。但是输出频率的一旦变动,后面一级的射频功率放大器也要跟着调节,才能使射频输出功率最大,发射距离最远。因而建议购买时最好指定所需的工作频率,以便厂家将后级功放电路在所订频点的增益调到最大。MEC002A的第3脚为其射频输出脚,经调制后的调频波由该脚输出经C16,CV2,L1组成的选频网络后送至由Q2(C1971)构成的丙类放大器的基极,MEC002A的1脚为电源供应端,5脚为电源地。Q2工作在丙类状态,偏置电阻为其基极提供负偏压,可使该电路的输出效率比甲类更高些,其前提条件是前级必需要有足够的激励功率,对12V工作电压下的MEC002A来说,其输出功率已近200mW,完全可以推动该丙类放大电路。U1为C1971提供稳定的15V工作电压,L5,L6,CV3,CV4构成选频网络,通过调节CV3,CV4可使Q2的输出功率有效地传送给发射天线,整机在18V工作电压下工作电流约为800mA,射频输出功率约3W。本电路还提供了市电供电功能,D1-D4组成全桥整流电路,C30-C33为滤波电容,可减少市电带来的交流纹波。输入交流电压控制在18V左右。整机工作直流电压为18V,当使用13.5-18V电压时U2可免去不用,直接用跳线短接其1,3脚焊盘。

调频立体声发射器,点击上图可放大电路图。

图2为整机装配图,图3为该电路和焊接层电路板图,图4为元件装配图,图10为实物装配图。

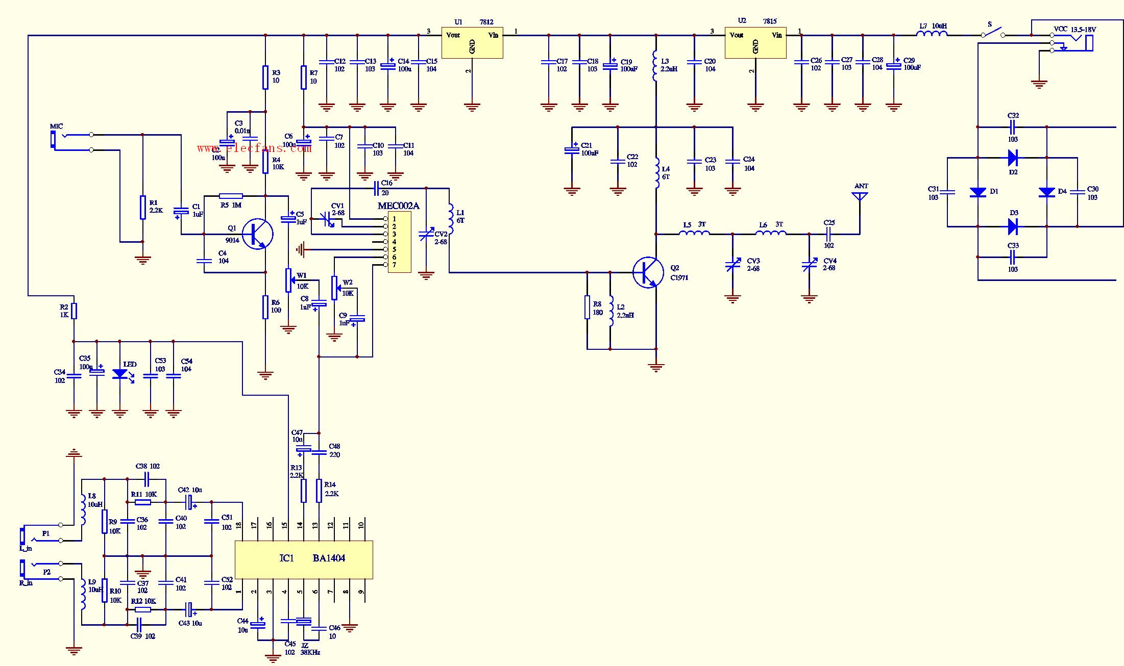
对于小区广播而言,目前的单声道广播已不能满足广大音乐爱好者的需求,更多的收听者希望收到高品质的调频立体声广播。图6就是在图1的基础上增加了一级由BA1404构成的调频立体声编码电路,使得该电路传送音质得到进一步的改善,它可以传送调频立体声信号。BA1404为一块调频立体声调制发射集成电路,在这里我们舍弃了其高频振荡部份不用,直接取其13脚输出的19KHz的导频信号和14脚输出的音频信号对MEC002A的调频振荡电路进行调制。1和18脚所接元件构成调频预加重网络,配合接收机的调频去加重网络可有效地得到理想的频响,使接收音质最佳。LED除了提供电源指示外还为BA1404提供稳定的工作电压。两块发射板上还预留了麦克风音量控制电位器和电源开关的接线焊盘,用户可根据原理图自行改造,加上电源开关和麦克风音量控制电位器。

图7为调频立体声三公里板的整机装配图,图8为该电路的焊接层电路板图,图9为元件装配图,图10为实物装配图。
使用注意事项:(1)音源与天线:由于本机的发射功率稍大,它所产生的场强足以影响周围屏蔽性较差的电器的的正常工作,在使用过程中建议将以上两种发射板采用金属盒屏蔽起来,并将天线引至室外或离音源较远的地方。本电路板在实际测试时,采用拉杆天线直接锁定在电路板上进行发射,当采用MP3播放器作为音源时靠近发射器MP3播放器不受干扰,但使用随身听或VCD播放器作为音源时靠近该发射板三米之内会工作不正常,其它音源未经测试;但采用室外天线发射时不会有以上现象。另外,使用电脑作为音源也应远离发射器,特别是对于立体声发射板,会产生噪音。室外天线最好是使用闽实网站介绍的GP天线或采用羊角天线制作的"半波偶极子"天线,用50欧同轴电缆传输射频信号。使用1.5米的拉杆天线将比原板配套的1米的拉杆天线的发射距离大大增加。(2)电源:由于发射板的工作电流较大,对于供电的要求较高,要求电源的输出电流在18V时不小于800毫安,因而输出功率过小的电源将使发射板不能正常工作,比如使用两节9V的叠层电池串联,电池在极短的时间内电能将耗尽,使用直流适配器供电时亦要求其输出电流大于800毫安,工作电压务必选定在13.5-18V。我们使用的测试电源采用TL431精密电压基准IC制成。(3)关于温漂的解决:本三公里板在开机的前几分钟内会随着工作温度的提高产生小范围的频率漂移,最后稳定在一个工作频率上,比较有效地解决办法有:A.将电路中的CV2,CV4可调电容换成固定瓷片电容(带黑点高频电容),容量为20-68P范围内.(注:CV2的值的更改对发射频率有影响) B.将散热片固定到金属机壳上,加大散热面积,使热量尽快散发出,有条件的可为散热片加装小风扇。有上两点建议可有效克服三公里板因温度造成的频漂。