MAX3740A 3.2Gbps、SFP VCSEL驱动器,带有诊断监视器
MAX3740A概述
MAX3740A是高速VCSEL驱动器,用于小外形(SFF)和小外形可插拔(SFP)光纤LAN发送器。它包含偏置发生器、激光调制器和完整的安全特性。在温度和激光器特性发生变化时,自动功率控制(APC)调整激光偏置
电流以保持恒定的平均光功率。该驱动器支持共阴极和差分配置结构。
MAX3740A工作速率高达3.2Gbps,可输出15mA激光调制电流和15mA偏置电流。还提供可调整的温度补偿,使消光比在整个工作温度范围内符合规范要求。MAX3740A与Dallas DS1858
接口可以满足SFF-8472的时序和诊断需求。MAX3740A支持各种VCSEL封装,包括低成本的TO-46接头。
MAX3740A安全电路检测可能产生危险光强度的故障,并禁止VCSEL输出。安全电路符合SFF和SFP多源协议(MSA)。
MAX3740A提供紧凑的4mm x 4mm、24引脚薄型QFN封装,工作于-40°C至+85°C温度范围内。
MAX3740A关键特性
支持所有的SFF-8472数字诊断
2mA至15mA调制电流
1mA至15mA偏置电流
可选的峰值电流用于改善VCSEL边沿速度
支持共阴极和差分结构
自动功率控制
安全电路符合SFF和SFP MSA
4mm x 4mm、24引脚薄型QFN封装
MAX3740/MAX3740A pdf datasheet (3.2Gbps SFP VCSEL Driver with Diagnostic)
MAX3740A应用/使用
|
|
光纤通道光发送器
|
|
|
千兆位以太网光发送器
|
|
|
InfiniBand®光发送器
|
|
|
多速率(1Gbps至3.2Gbps) SFF/SFP模块
|
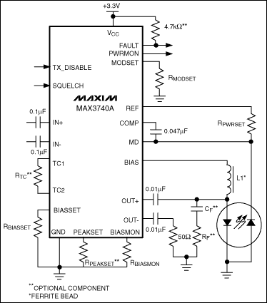
MAX3740A应用电路
